摘 要:“十四五”期间,民族地区义务教育面临优质均衡发展这一关键性问题。从政策工具视角出发,对民族地区教育事业发展“十三五”规划进行分析,是总结经验、诊断问题、优化改进“十四五”期间民族地区义务教育政策规划的有效途径。通过文本计量分析发现,“十三五”期间民族地区义务教育政策规划以强制性工具为主;政策工具分布不均衡,综合化、创造性、高效化使用政策工具及组合仍有较大空间。“十四五”期间民族地区需以政策工具为抓手,从结构、效率、功能三方面对教育政策规划加以改进,探寻合理的政策工具结构,增强政府现代教育治理能力,适当推进政策工具的法治化进程,提高依法治教的水平,推动教育供给侧改革,构建问题导向的民族教育政策体系。
关键词:教育政策规划;民族地区义务教育;教育政策工具
我国的教育政策体系是较为典型的层级响应模式,即国家层面决策后,由省级—地市州级—县级逐层落实。我国民族地区是指经法律认可的民族自治区(西藏、新疆、内蒙古、宁夏、广西)、民族自治州(盟)、自治县(旗),以及为少数民族聚集地的云南省、贵州省和青海省。[1]这一“民族地区”的概念得到学界和教育行政部门的广泛认可。上述民族八省(区)的教育政策规划是以国家教育政策规划为指导,在此基础上,形成本省域的教育政策规划。这些政策规划文本是国家或区域对属地义务教育发展的规划与思路,是民族地区义务教育发展规划意识、规划思路的文本体现。本文将民族八省(区)“教育事业发展十三五规划”作为分析对象,运用政策工具的分析视角,对民族地区义务教育政策规划进行文本计量分析,集中剖析民族地区义务教育发展中政策工具的应用及特点、不足,对“十四五”期间义务教育政策工具的优化提出策略。
一、政策工具类型——政策要素二维分析框架设计
陈振明教授认为政策工具是人们为解决某一社会问题这一政策目标而采用的具体手段和方式。[2]可见,政策工具是政策目的与政策效果的桥梁。政府或其他政策主体运用不同种类的政策工具及组合,实现教育治理的目标与善治的效果。因此,运用政策工具的分析视角对民族地区义务教育政策规划进行文本分析,可以反映出教育治理政策手段的特点与不足。本文从政策工具类型和政策要素两个维度对民族地区已有的义务教育政策规划文本进行政策工具分析。
(一)政策工具分析维度
政策工具类型是分析维度之一。学术界有多种政策工具分类的方法,豪利特与拉米什确定了两个相互联系的政治性因素;第一,国家计划能力的大小,或者说国家可以影响社会行动主体的组织能力的大小;第二,政策子系统的复杂性,特别是政府在执行其计划和政策时,所面对的行动主体的数量与类型。[3]这个模型贴近民族地区义务教育政策规划过程中的现实状况,即民族地区义务教育发展是一个复杂的子系统,涉及众多利益群体,且群体之间的利益需求较为多元。其政策工具选择受国家能力及子系统的复杂性两种因素决定。因而,强调政府在政策工具选择中的作用并引入自愿性工具便于处理复杂利益主体及其相互之间的利益关系。本文根据豪利特与拉米什的政策工具分类方法,将我国民族地区义务教育政策规划分为自愿性政策工具、混合型政策工具、强制性政策工具三种,并结合萨拉蒙和萨瓦斯等人的工具设计对三类政策工具进行细分,确定了政策工具类型的维度。
豪利特和拉米什依据在物品与服务的提供中政策的直接参与程度,构建了实质性政策工具的连续体,即数轴左端是完全自愿(提供),右端是完全强制(提供),这两种极端情况之间,按照政府或公众参与程度的高低,依次排列不同的政策工具,细分为家庭和社区、自愿性组织、私人市场、信息和劝诫、补贴、产权拍卖、税收和使用费、管制、公共事业和直接提供十大类(详见图1)。[4]
图1 政策工具图谱
强制性工具也被称为直接工具,在响应措施时只有很小的或没有自由裁量的余地;自愿性工具的主要特征是不受或很少受政府影响,在自愿的基础上完成任务;混合型工具兼有自愿性工具和强制性工具的特征,允许政府将最终决定权留给私人部门的同时,可以不同程度地介入非政府部门的决策形成过程。[5]本研究结合民族地区义务教育发展政策规划的具体表现形式,对三类政策工具进行了细化与区分,确定了以下政策工具类型维度(详见表1)。
表1 政策工具分类表

(二)政策要素分析维度
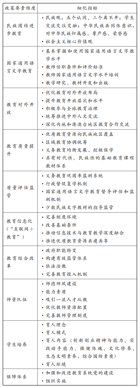
政策要素是政策工具分析的另一个维度。本文对《国家教育事业发展“十三五”规划》中针对义务教育以及专门针对民族教育的内容进行分析,归纳出以下10个维度。主要有民族团结进步教育、国家通用语言文字教育、教育对外开放、教育资源配置、质量评估监管、教育信息化、教育体制机制综合改革、师资队伍、学生培养、保障体系10个维度(详见表2)。
表2 民族地区教育事业发展“十三五”规划政策要素维度

(三)政策规划分析对象的文本选择
综观我国现行有关的民族教育政策规划,主要以四种方式呈现。一是国家层面对民族地区教育发展的宏观规划,如《国家中长期教育改革和发展规划纲要(2010-2020年)》《面向21世纪教育振兴行动计划》《兴边富民行动“十三五”规划》《加快中西部教育发展行动计划(2016-2020)》等。二是国家教育部及其他相关部委分类别制定各级各类综合性教育规划、针对特殊问题制定专门规划,通过国家教育专项工程、中央财政扶持、公共教育资源分配等向民族地区倾斜。如“边远贫困地区、边疆民族地区和革命老区人才支持计划教师专项计划”等。三是我国民族八省(区)出台的地方性教育发展规划,如民族八省(区)中长期教育改革和发展规划纲要或“十三五”教育事业发展规划等。地方级规划根据国家级规划的要求,层层传导,下一级政府为贯彻落实上一级政府教育规划要求,制定本级政府的教育事业发展规划,形成了“国家级—省级—地、市、州级—县级”的教育事业发展规划体系。民族地区地市州级、县级教育政策规划分布不够均衡,内容同质性高、特色不够鲜明。而民族八省(区)“教育事业发展十三五规划”系统提出了本省区教育发展的战略目标、任务措施及保障体系,是较为完整、准确的教育政策规划文本,是本文所选择的分析对象。
本文在民族八省(区)教育事业发展“十三五”规划中筛选出有关义务教育阶段的内容,并删除其中较为宏观、虚化等不适合进行政策工具分析的内容,对剩余部分进行人工编码,完成“政策内容—政策工具”的二维分析。在编码时,依据不可细分原则,按照表意区分,将规划文本的条款拆分成最小单位,按照“规划文本—章节(或条款)—要点”记为“1.1.1”。
二、“十三五”期间民族地区义务教育政策规划政策工具特征
从整体上看,民族地区义务教育政策规划综合使用了强制性工具、自愿性工具、混合型工具,体现了治理方法的多样性,但政策工具分布不均衡,在政策工具类型及政策内容两个维度的使用频率分布上具有明显差异,呈现出以下四方面的特征。
(一)强制性工具是民族地区教育事业“十三五”规划使用的主要政策工具
强制性工具占80%,混合型工具占14%,自愿性工具仅占6%。可见,强制性工具是混合型工具、自愿性工具之和的4.07倍,占有绝对高比重。在强制性工具中,管理型指令(包括法律、规定、指示、要求、规则等)是最常用的工具,占37%;其次是制度建设和完善,达到35%;政府财政支付占6%(详见图2)。

图2 强制性工具类型细分
民族地区义务教育政策规划中使用自愿性工具的频率最小,其中,市场手段为0项,自愿性组织(如行业协会、第三方等社会力量)手段为42项,家庭社区手段为19次。在混合型工具中,呼吁(鼓励、号召)是使用频率最高的手段,占52%;信息与劝诫占25%;示范占22%;补贴最少,占1%。
在民族地区义务教育政策规划中政策工具选择与民族地区义务教育发展的特点具有一致性。
首先,强制性工具是政府履行义务教育管理责任及义务的重要抓手。在民族地区义务教育阶段维持正常运转及推动依法治教、教育综合改革的过程中,政府扮演着重要的责任主体角色。强制性工具是直接供给的工具,具有成本低、见效快、力度大等特点,成为政府教育治理的首选政策工具。政府通过行政规制与法律规制两种强制性工具,进行教育治理,包括建立规则(含颁布法律法规)、发布指令、执行命令等内容。通过运用强制性工具,政府完成民族地区义务教育发展的规则建立与制度搭建。
其次,民族地区义务教育治理中政府管理水平与能力有待提高。民族地区义务教育规划中使用强制性手段占绝对比重,且“管理性法令”比例达到一半,反映出政府在教育治理中手段单一,仍停留于“命令—执行”的行政管理思维方式。尚未形成共同治理的思维模式,政策工具选择偏重于命令,较少考虑激发自主性、积极性。“制度建设和完善”强制性手段的比例较高,也从侧面说明民族地区已有的义务教育发展制度不够完善、不够健全,仍有一定的政策盲点,补充制度空白、对现有制度进行调整完善是民族地区义务教育政策规划的重要内容。
再次,自愿性工具在民族地区义务教育发展政策规划中发挥出更大作用受到客观限制,也仍具有较大空间。义务教育是公共产品,具有公共性,市场介入的可能性较小。加之民族地区特殊的地缘、人文特征,格外警惕各种形式的敌对势力渗透,社会力量的介入也较为有限。同时,民族地区山区、牧区、林区等占比较高,城镇化进程相对较慢、社区建设相对滞后;家庭教育观念较为淡薄,家长普遍对教育不重视,参与教育治理的积极性不高、参与能力不足。在这种形势下,自愿性工具发挥作用受到较大限制,这既是民族地区义务教育发展中政府为主、其他主体作用发挥不充分的客观写照,也是调动各主体积极性、提升公共教育治理能力的契机。
(二)三种政策工具在民族地区义务教育发展政策规划政策要素维度上的分布呈现出较大差异
民族地区义务教育发展规划10个政策要素中,学生培养是规划最为关注的内容,所使用的政策工具占21%;其次是教育信息化(占14%),保障体系(占13%),师资队伍(占12%);使用政策工具最少的是国家通用语言文字教育,占3%,其他政策要素使用政策工具的比例分别在5~11%之间(详见图3)。使用政策工具最多的是最少的6.5倍。

图3 三种政策工具在政策内容维度上的分布
同时,政策要素所使用政策工具的数量与政策要素的重要程度基本相匹配。学生培养、教育信息化、保障体系是政策工具使用数量居前三位的政策要素,这反映出民族地区义务教育政策规划抓住教育的本体功能,以人才培养为核心,关注教育技术等新手段,政策安排重落实、重效果、重制度设计。师资队伍(12%)、教育质量提升(11%)、教育综合改革(9%)、教育对外开放(7%)等内容维度上所使用政策工具的数量较多。这几项内容恰是民族地区义务教育实践环节中的重要抓手,制度设计及政策措施均服务于上述政策要素。但“国家通用语言文字教育”是政策工具使用数量最少的政策内容,类型也集中表现为制度建设与完善、管理型指令两种强制性工具,这与国家通用语言文字教育的重要性不相匹配。事实上,国家通用语言文字的学习是民族地区义务教育的重要内容,并在实践中民族八省(区)呈现出较大的差异性。围绕教学资源、教学方式、平台搭建等关键因素,充分发挥好混合性、自愿性政策工具,带动学习者和家庭的积极性,运用好社会资源,远比强制性的行政命令更有效。
(三)政策工具类型综合化、创造性使用政策工具及组合仍有较大空间
保障体系是对义务教育政策规划顺利实施的全方位筹划,应从组织保障、政策保障、条件设备支持等方面,运用多种政策工具及组合加以实现。但目前所使用政策工具类型较为单一,以强制型工具为主,混合型、自愿型工具所占比例较低,尚未形成三类政策工具的平衡,民族地区义务教育政策规划政策工具多样化、均衡化的状态尚未形成。
民族地区义务教育政策规划中“管理性法令”“指令执行”等政策工具使用频繁,政府间协议、家庭社区、信息与劝诫等工具类型使用不充分,这与多主体、全方位、全过程保障的思路不相匹配。混合型工具中以呼吁(鼓励、号召)、信息与劝诫为主,激励力度不足,对多元主体积极性的调动不充分,多元参与、共同治理的思维模式较为欠缺。如学生培养中较少运用家庭社区的自愿性工具类型,可见这与整合社会资源、家庭资源,构建社会—家庭—学校三位一体育人模式的思路不相匹配。
自愿性工具较为薄弱也体现出民族地区除政府部门以外其他利益相关者参与决策的意愿不强,参与能力不足,在整合家庭、社会等资源参与民族地区义务教育发展中仍面临较大困难。对于民族地区义务教育发展过程中呈现出的特殊困难,由于可借鉴经验较少、牵涉因素较多、政策工具设计难度较大,已有政策工具类型难以满足问题的解决,需要加大政策工具类型的创新。
(四)政策工具柔性管理偏多,政策工具有效性仍需提高
民族地区义务教育政策手段以行政手段为主,柔性管理偏多,刚性管理偏少,其效力、强制性、执行力具有局限性,对于复杂问题的处理缺乏强制力。教育政策法律化的进程不够。不可回避的是,民族地区依法治教的意识仍有待增强,个别地区仍存在行政命令比法律法规更有效的现象,个别官员仍有过分强调民族地区特殊性、对法律法规不够重视的思想。由于对法律法规的重要性认识不足,对教育政策与教育法律的关系认识不到位,割裂了教育政策与教育法律之间的关系。由此,将教育治理手段局限在教育政策之内,人为调节的因素更大,而且政策朝令夕改,不够稳定,将政策通过合法程序转化为法律的力度不足、进展较慢。教育政策在内容的稳定性、程序的合规性、调节的强制性等方面逐渐向“法治”靠近并最终以法律形式呈现仍不充分。同时,民族地区义务教育发展中的诸多问题呈现出利益协调部门多、跨度大、难度大等特点,其中存在的很多问题超出了某一职能部门的能力范围,仅通过行政手段难以解决,亟需从法律层面予以规范,需要依据国家或地方统一的法律法规进行刚性处理。
三、“十四五”期间逐渐完善民族地区义务教育政策工具的建议
“十四五”期间站在打赢脱贫攻坚战的新起点上,担负着“构建服务全民终身学习的教育体系”[6]的任务。《中华人民共和国国民经济和社会发展第十四个五年规划和2035年远景目标纲要》提出“提升国民素质,促进人的全面发展”“建设高质量教育体系”,要求“提高民族地区教育质量和水平”[7]。这为我国民族地区义务教育政策规划提出了基本遵循。在“十四五”期间,民族地区义务教育发展的基础有所改善,义务教育均衡发展、控辍保学等均取得了长足的进展,民族地区义务教育所承担的责任与使命从保基本、补短板转移到高质量发展上,同时,铸牢中华民族共同体意识、构建人类命运共同体、乡村振兴战略等对民族地区义务教育提出了更高的育人要求。因此,亟需形成与民族地区教育特点相匹配的义务教育政策规划。
(一)探寻合理的政策工具结构,增强政府现代教育治理能力
由民族地区义务教育主体间关系格局所决定,以强制性工具为主体,以混合型、自愿性工具为重要补充是民族地区义务教育政策规划较为合理的政策工具结构。政策工具结构折射出政府现代教育治理的能力。适当增加混合型、自愿性工具的意义在于增强教育治理的观念,变“命令—执行”为“合作-协调”,综合运用政府间协议、家庭社区、信息与劝诫等工具,开启政府-社会协同治理、家庭积极参与的模式。
第一,坚持教育公益性原则,强化政府教育责任,政府当好“掌舵人”,用好强制性政策工具,促进民族地区教育优质公平发展。教育的公共性是教育涉及社会公众、公共财政及社会资源的使用,影响社会成员共通的必要利益,其共同消费和利用的可能性开放给全体成员,其结果为全体社会成员得以共享的性质。[8]民族地区义务教育公共产品的属性非常突出。政府是公共产品的最佳生产者和提供者,公共产品具有非排他性和非竞争性的特征,当某类公共物品处于资源稀缺状态时,如果没有政府的制度和法律约束,就会出现只有人消费而没有人建设的“公地灾难”问题。[9]从民族地区义务教育的产品属性和战略功能而言,政府应成为政策规划的主体,掌好民族地区义务教育战略发展的舵。“掌舵”而不是“划桨”,是新公共管理主义对政府角色的定位。掌舵的人应该看到一切问题和可能性的全貌,并且能对资源的竞争性需求加以平衡;掌舵型组织机构需要发现达到目标的最佳途径,划桨型组织机构更倾向于不顾任何代价来保住‘他们的’行事之道。[10]
从民族地区义务教育的特殊性而言,政府应牢牢把握民族地区义务教育发展的方向,运用多种政策工具类型对义务教育总体布局、发展格局做好规划,对其资源配置做好统筹分配。《中华人民共和国国民经济和社会发展第十四个五年规划和2035年远景目标纲要》提出在边境县(团场)建设100所“国门学校”的要求[11]。“十四五”期间,民族地区落实这一要求就必须发挥政府第一责任人的作用,才能保证“国门学校”的社会主义方向。民族地区义务教育阶段教材、教学资源、教师思想政治素养等关键环节均涉及维护国家统一和民族团结,涉及铸牢中华民族共同体意识,政府应综合用好“制度建设和完善”“计划”“标准”等政策工具,通过出台有关“地方教材编审”“教学资源平台建设”“思政教师培训”“教师权益保障”等专项政策,促使民族地区义务教育发展的规章制度日渐完备。针对民族地区地方财政自己能力不足的问题,以财政政策为主要手段,充分用好财政支付工具,加大省级统筹力度,继续实施“经费向相对贫困地区倾斜”等政策;建立“津贴”制度,用于补充抵边学校建设经费不足、乡村教师艰苦补助等。通过“禁令”“特许”等政策工具,赋予地方政府适度的自主权,特事特办,灵活解决民族地区义务教育优质均衡发展过程中的特殊困难。
第二,持续推进管办评分离,深化“放管服”改革,完善协同治理机制,由政府管理转向多主体协作,实现政府跨部门协作、多主体参与的民族地区义务教育协同治理格局。针对民族地区义务教育发展中的具体问题,增加自愿性、混合型政策工具的组合使用,提高政策工具的针对性与有效性,形成多样性治理手段。“十四五”期间民族地区在推动教育高质量发展的过程中,人民群众对教育的需求将更加多样化,特别是对学校提质增效、校外辅导机构监管、教育数字化建设等与自身利益密切相关的问题寄予更高期望。政府在充分履行提供公共教育服务职能的同时,应提供多样化政策方案,创新公共教育服务的提供方式,促进公共教育质量的提升。以学校课后服务政策完善为例,通过“信息与劝诫”“呼吁”“示范”“补贴”等混合型政策工具,“自愿性组织”“家庭社区”“市场”等自愿性政策工具,将具有资质的师资、机构引入校园,补充学校的师资力量和教育教学资源,丰富学校课后服务的形式,建立良好的家校共育模式,引导社会舆论,获得大众对学校教育工作的理解与支持,减少政策执行的阻力,充分发挥社会组织、家庭、社区在教育教学资源支持、实践活动组织、学校管理监督等方面的作用。充分发挥“政府间协议”政策工具的作用,使教育、体育、工商等多个部门各司其职,协同管理,加大校外辅导机构的监管力度。
(二)适当促进政策工具的法治化进程,提高依法治教的水平
“十四五”期间是民族地区教育现代化进程的关键时期。依法治教是现代国家依法治国的重要内容,也是民族地区教育现代化的重要一步。政策治国具有不稳定性,个别民族地区仍存在“长官意志”,推动教育政策法律化的过程是有效避免“长官意志”的途径。法的行为模式是法律规则中规定人们可以行为、应该行为、不得行为的行为方式的。[12]这种规则与标准具有稳定性,在一定程度上避免了主观意识的随意性。加强教育政策法治化旨在通过法律形式对民族地区义务教育发展中复杂的各种主体关系进行调节,保障各主体的合法权益,解决学校与行政部门、师生、家校之间的教育矛盾,使教育管理走向科学化、规范化、制度化。
“十四五”期间,民族地区要加强法治意识,在政策制定中进一步落实《中华人民共和国教育法》《中华人民共和国教师法》的要求,关注民族地区教师群体的特殊困难,输出一系列维护教师教育教学权、指导评价权、获得报酬待遇权、参与管理权、进修培训权等合法权益的制度设计,构建系统完备的依法治教体系,并将法律规定的条款加以细化,形成切实有效的政策保障支持系统,从源头上保证有法可依、执法必严。针对民办中小学教师受歧视、教师福利待遇落实不到位、教师工资被拖欠、教师专业发展渠道不畅通、教师教育权受干扰、校外机构非法盈利、教师恶意体罚、校园欺凌等危害师生合法权益的问题,进一步加快教育政策法律化的进程,完善教师奖惩机制、监督评价机制,畅通教师权利救济通道,落实依法行政、依法治校。
(三)推动教育供给侧改革,构建问题导向的民族教育政策体系
教育供给侧改革包括法律供给、制度供给、经费供给、学校供给、教师供给和内容供给等领域的改革。[13]教育政策是深化民族地区教育综合改革、推进教育供给侧改革的有效抓手。启动民族地区义务教育政策问题与政策工具目标研判制度。
一方面,高度关注民族地区义务教育发展过程中的实际问题与困难、精准识别教育政策问题是正确选择政策工具的前提。应开展深入调研,系统梳理民族地区义务教育中存在的难点痛点问题。民族地区义务教育目前所呈现出来的教育质量偏低、教师队伍数量不足且胜任力不高、家长对教育的态度不够积极、学生厌学情绪较重等问题,折射出需对民族地区义务教育特点、教育目标定位等深层次问题破解的现实诉求。“十四五”期间,应锁定民族地区义务教育的责任使命与重点问题,将之作为教育政策工具的目标,如;完善立德树人育人机制、建立财政资金优先保障教育发展的长效机制、健全师资职前培养职后培训一体化机制、完备教材编审体制、完善现代教育信息技术机制、优化教育资源配置机制等。
另一方面,从问题出发,分析问题的发生逻辑,找到政策工具的发力点。只有沿着“问题”发生的逻辑来构建教育政策问题,公共教育政策决策才能避免教育资源的浪费,真正解决现实教育问题,发挥公共政策的效力。[14]应充分研判民族地区义务教育发展实践中的上述重点问题所发生的历史背景与客观环境、分析民族地区义务教育各主体对解决上述问题的利益诉求,才能找准政策工具的发力点。将教育政策工具的目标与现实存在的教育问题准确对接,根据所回应的主体属性及诉求不同,选择合适类型的政策工具,并适当扩展政策工具类型。在政策要素方面不断完善,对现有教育经费投入保障机制、课程政策体系、学校管理制度等有所突破,不断填补已有教育政策工具的盲点和空白点,不断增强民族地区义务教育政策体系的完善性、协调性、系统性,推动民族地区义务教育步入有据可依的规范发展轨道。
参考文献:
[1]陈恩伦.我国民族地区地方教育立法的经验及问题[J].内蒙古社会科学(汉文版),2016,(7):160-164.
[2]陈振明.公共政策分析[M].北京;中国人民大学出版社,2003:147.
[3]杨代福.政策工具选择研究——基于理性与政策网络的视角[M].北京;中国社会科学出版社,2016:58.
[4][5]迈克尔·豪利特,M.拉米什.公共政策研究——政策循环与政策子系统[M].庞诗,等译.北京:生活·读书·新知三联书店,2006:164、145-169.
[6]中共中央关于坚持和完善中国特色社会主义制度推进国家治理体系和治理能力现代化若干重大问题的决定[EB/OL].(2019-11-05)[2022-12-22]htps://news.china.com/zw/news/13000776/20191105/37354178_al.html#page_2.
[7][11]中华人民共和国国民经济和社会发展第十四个五年规划和2035年远景目标纲要[EB/OL].(2021-03-13)[2022-12-22]htp://www.npc.gov.cn/npc/kgfb/202103/bf13037b5d2d4a398652ed253cea8eb1.shtml.
[8]余雅风.公共性;民办学校立法分类规范的分析基础[J].教育研究,2018,(3):103-109.
[9]施雪华,朱晓静.政府在教育公共服务供给中的角色定位及角色转变[J].江淮论坛,2016,(3):72-76.
[10]戴维·奥斯本,特德·盖布勒.改革政府;企业家精神如何改革着公共部门[M].周敦仁,译.上海;上海译文出版社,2006:10.
[12]张文显.法理学[M].北京;高等教育出版社.2007:117.
[13]徐辉.关于“十四五”教育规划的若干建议[J].教育研究,2020,41(5):5.
[14]邓凡.教育政策问题是如何构建的—基于政策发生学的视角[J].教育发展研究,2017,(3):63-68.
On the Optimization of Compulsory Education Policy Tools in Ethnic Areas During the 14th Five-Year Plan Period: A Bibliometric Analysis from the Perspective of Policy Tools
LI Fang
Abstract:During the14th Five-Year Plan period, high-quality and balanced development is the key issue facing the compulsory education in ethnic areas. From the perspective of policy tools, analyzing the13th Five-Year Plan for the development of education in ethnic areas is an effective way to summarize experience, diagnose problems, and optimize and improve the policy planning for compulsory education in ethnic areas during the 14th Five-Year Plan period. The bibliometric analysis in this study yields the following findings: the compulsory education policy planning in ethnic areas during the 13th Five Year Plan period is dominated by compulsory tools; the policy tools are unevenly distributed, and there is still a large space for comprehensive, creative and efficient use of policy tools and combinations. During the 14th Five Year Plan period, ethnic areas need to take policy tools as the starting point to improve education policy planning from three aspects: structure, efficiency and function. That is, to explore a reasonable policy tool structure to enhance the government’s ability of modern education governance, to properly promote the legalization process of policy tools and improve the level of education administration in accordance with law, and to promote the supply-side reform of education and build a problem-oriented ethnic education policy system.
Key words:education policy planning,compulsory education in ethnic areas, educational policy tools
[原文责任编辑:者 卉]
(本刊初审:彭洪莉;复审:王晓燕;终审:蒋立松)