******best365英国体育在线(中文)有限公司
民族团结进步教育研究的理论图景与反思——改革开放以来民族团结进步教育研究文献述评
作者:徐欣顺来源:《民族教育研究》2019年第5期

摘要:作为一项实践色彩突出的公共事业,民族团结进步教育已经成为中华民族共同体稳定发展的重要基础。与实践相比,学界的基础理论研究不仅滞后,而且较为单薄。对近四十年相关研究文献展开系统性的回顾可知,民族团结进步教育研究历经实务工作与舆论话语阶段(1980年—2003年)、专业介入与系统梳理阶段(2004年—2009年),现在已经进入多元理论与散化研究阶段(2010年—2019年),具备了前期研究基础,并能够在思想政治教育、政治学、社会学、文化人类学、心理学、教育学等多学科背景下,提供解读阐释、国家建构、能动结构、文化心理、课程教育等相对聚类的研究范式,从而形成当下民族团结进步教育研究的主要理论视界。虽然民族团结进步教育文献数量较为丰富、理论图景有所呈现,但究其学理性来说,仍然存在研究概念不清、研究理论匮乏、研究内容缺失、研究话语非学术化等问题,从而影响认知的持续性与深刻性。因此,就民族团结进步教育研究反思与展望而言,提炼概念的本土意涵、尝试理论范式的整合、引入他者视域的对应内容以及实现学术话语体系的构建,将成为未来研究的基本趋势和着力点。

关键词:民族团结进步教育;研究轨迹;研究范式;理论视界;研究趋势

对于族裔多元的国家而言,多元既创造了共同体的活力,也带来异质性的内部张力,如何处理活力与张力、共性与分殊、整合与冲突之间的矛盾关系,一直是族裔多元国家在现代化建设中面临的重要议题。作为一个历史悠久的多民族大国,长期以来,我国在处理上述矛盾关系时特别注重发挥教育的重要作用,无论是历史上曾经存在的道德感化与文明教化,还是当下正在践行的团结进步教育,都意在让共同体保持多元活力的同时,实现和谐稳定与增量发展。诚然,中国古代历史上“德化怀柔、协和万邦”的政策理念和“藩学”实践,与当下的民族理论政策和团结进步教育在目标取向上具有一定的相似性,都旨在促成共同体的和谐安定与向好发展,但从本质上看,臣民时代的民众被动性与公民时代的人民自主性不可同日而语。

民族团结进步教育开启自近代,是一种实践先行的产物。近代中国的历史背景与总体使命未能供给学术研究者以安定的环境,因此,在挽救民族危亡与启蒙各族民众方面,操作性较强的政治动员与宣传教育比之著书立说更能发挥立竿见影之效。特别是对于讲求实事求是的中国共产党而言,已经在革命实践中意识到国民低组织化的脆弱状态不利于抵御外侮。所以,凭借无产阶级政党的组织动员、革命进步思想的宣传教育,中国共产党能够团结带领各族人民群众共同参与进步性的革命事业,最终实现民族独立。新中国成立后,这种路径依旧发挥着重要作用,组织革命动员、思想政治教育仍然是党团工作以及民族工作的重心。因此,一直到“文化大革命”时期,民族团结进步教育的意涵也带有阶级团结和革命进步的色彩。

改革开放后,党和国家调整工作重心,逐渐从阶级斗争的革命事业转移到经济建设的改革事业上来。相应地,民族团结进步教育的“阶级与革命色彩逐渐淡化,建设与发展色彩逐渐浓厚”。[1]与此同时,学术研究的政治环境得到极大改善,思想得以解放,理论研究与文献出版得以正常开展。自此,民族团结进步教育研究才正式开始呈现,到

目前为止,已经有近40年的文献累积历程。党的十九大报告提出,在新时代,要“深化民族团结进步教育,铸牢中华民族共同体意识,加强各民族交往交流交融,促进各民族像石榴籽一样紧紧抱在一起,共同团结奋斗、共同繁荣发展”。[2]这表明,一方面,实践层面的民族团结进步教育已经迈过摸索与确立阶段,进入“深化”的丰富与拓展阶段,另一方面,也对理论层面的研究认知提出更高要求,因为一旦理论认知出现匮乏,实践层面的进一步深化与突破就会遭遇瓶颈。因此,重新审视当前理论研究的图景,聚焦理论的研究轨迹及方向,对于提升意识水平、铸牢中华民族共同体意识而言具有重要价值。

民族团结进步教育研究的基本历程轨迹1980—2019

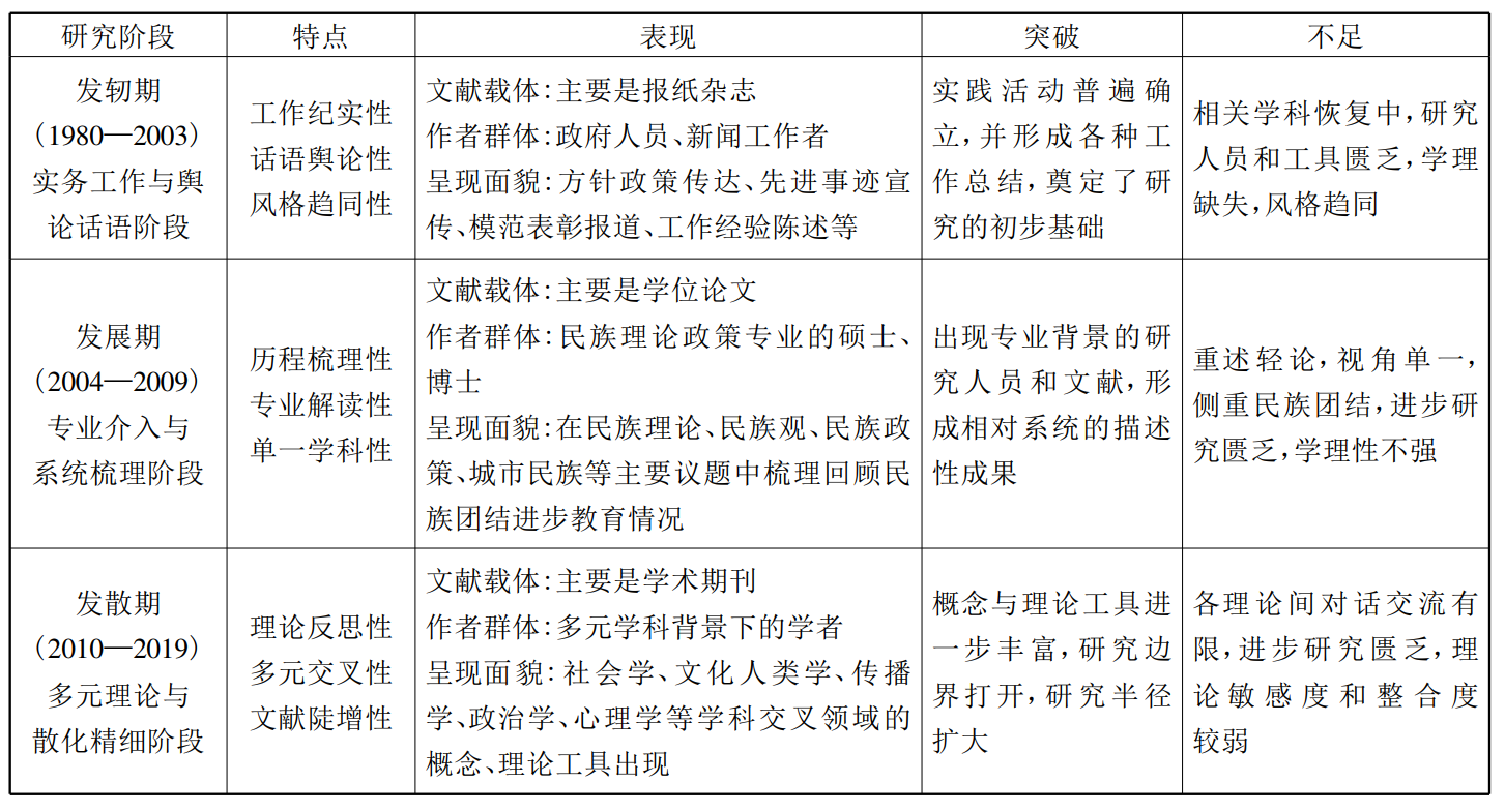
民族团结进步教育是一项具有厚重历史的本土经验实践的产物,尽管教育的能动实践在改革开放之前就已有之,但有明确的文献记载还是在改革开放之后。1980年,我国学者施正一在总结“少数民族三十年”时,指出各族人民之所以能够跨越式地走上社会主义发展道路,离不开“民族团结、进步教育”的积极开展,[3]这是目前掌握的材料中较早明确使用该概念的文献。以此为起点,民族团结进步教育的理论研究开展了近40年,并经历了三个较为显著的发展阶段,中国期刊全文数据库机械检索的样本结果可以趋势性地证实这种变迁轨迹。如图1所示,分别以2004年和2010年前后为分水岭,存在着两次显著性的增长,从而构成如下三个研究阶段(见表1)。

(一)研究发轫期:实务工作与舆论话语阶段(1980—2003)

改革开放后,最早出现的相关文献以实务工作总结与舆论宣传话语为主,纪实性特征显著,具体表现为方针政策传达、先进事迹宣传、模范表彰报道、工作经验陈述等,且在话语风格与行文逻辑上趋同。文献的载体以报纸杂志为主,标题和关键词多为“民族团结进步表彰大会”“民族团结进步事业”“民族团结进步教育月”“民族团结进步表彰活动”“民族团结进步教育先进市”“民族团结进步教育先进个人或事迹”等。

进一步审视作者背景,可发现多是政府人员、行政实务工作者(党委、统战、宣传等部门)以及新闻传播工作者,仅有少量文献是由学院派的教学科研工作者撰写。比之实务宣传总结来说,教学科研工作者的文献在内容上相对聚焦。一方面,从团结教育的层面来看,民族地区的高校和散杂地区的城市已经成为学者审视研究的两个焦点,至迟到1997年,围绕民族地区高校开展团结进步教育的必要性、内容及途径等系列问题,已出现了相对系统的思考,[4]而到2000年,散杂地区的民族团结进步教育事业也得到了重视。[5]另一方面,就进步教育而言,民族经济学已经将“进步”视作重要的研究内容,以施正一的相关研究为代表性成果,如《民族经济学和民族地区的四个现代化》(1987)、《民族经济学导论》(1993)等均从“发展”和“改变落后状态”的角度来呈现进步性,当然也包含试图改变“民族地区教育落后面貌”的初步思考。但总体而言,相较于“团结”,对“进步”的研究多处于缺失状态。

图1 民族团结进步教育主题研究文献发表年度趋势

显然,在研究发轫期,鲜有学术价值突出的文献成果,这与高等院校的学科恢复、科研机构的配套设置不健全等不无关联,当时与该主题紧密关联的社会学、政治学、教育学等学科尚在恢复和建设之中,诸多密切关联的专业如“马克思主义民族理论与民族政策”等也是在该阶段的学科分类国家标准中刚刚确立,[6]因此,无论是研究者还是研究工具都较为匮乏。不过,在该阶段,民族团结进步教育作为一项社会事业得到了稳步推进,“民族团结教育月”等实践活动都是在这一阶段中普遍确立的。如新疆维吾尔自治区从1983年起将每年的5月定为民族团结教育月。可以说,实践层面的诸多行动对于当时该教育事业转向“新常态”起到了奠基性作用。

表 1 民族团结进步教育研究各阶段情况一览

(二)研究发展期:专业介入与系统梳理阶段(2004—2009)

以2004年前后为分水岭,具有相关专业背景的学者开始介入该议题的研究中来,系统梳理与理论提炼是这一阶段学术研究的突出特点,其中,尤以“马克思主义民族理论与民族政策”领域相关学者的贡献最大。例如,在归纳和阐释邓小平民族理论实践时,有学者着重呈现了“民族团结进步活动月”的历史过程与轨迹。[7]与此相契合,在2004年前后的一系列博士学位论文中,都对民族团结进步教育展开了不同程度的梳理,如在全面把握中国共产党民族观形成发展历程时,有学者对“民族团结进步活动”加以制度化的定性;在系统分析我国民族政策时,有学者从政治类政策和经济类政策两个维度,分别把握了民族平等团结政策和民族进步发展事业,并着重凸显“民族团结进步教育活动”作为政策实践的重要意义;在研究我国城市化进程中的城市民族议题中,有学者将深入人心的“民族团结进步创建活动”纳入城市民族工作的主要成就中。与此同时,针对新疆、内蒙古和广西的相关实践研究也梳理得较为系统化,如新疆民族团结教育的工作历程、新疆民族团结政策的实践现状、内蒙古民族团结进步表彰活动历程、广西民族团结进步史等。此外,2005年召开的中央民族工作会议也显著地助推了该议题在全国范围内的学习与研讨。一方面,多省市掀起了广泛的学习教育活动,各地的宣传、学习、实践、经验总结、教育活动都十分清晰地呈现在这一阶段的文献中,从而延续了发轫阶段的实务话语宣传与事迹纪实特性。另一方面,理论界也开展了相关的学术专题研讨会,并与此一阶段的和谐社会主题相扣连。[8]

研究发展阶段的文献在系统梳理与专业解读的基础上,较之发轫阶段有了显著提升,对民族团结进步教育的基本历程与内容进行了翔实回顾与分析,尤其是马克思主义民族理论与民族政策专业已经关照了我国民族理论、民族观、民族政策、城市民族等主要议题中的团结进步教育情况。在部分文献中,也出现了微观层面的思考,如对中小学生、青少年开展团结进步教育的专门研究,[9][10]还出现了教育管理工作领域的常态机制思考,如“组织协调、培训教育、表彰惩戒、不安定因素排查调处、突发事件应对”五大长效机制的提炼总结。[11]不过,从总体来看,这一阶段民族团结进步教育研究的学科视角较为单一,进步层面的分析依旧匮乏,虽然也有从发展角度审视民族团结进步的文献,[12]但“进步”仍然是以一种习惯用语的方式出现,尚未上升到理论层面。

(三)研究发散期:多元理论与散化精细阶段(2010—2019)

2010年前后,民族团结进步教育逐渐从梳理回顾的描述层面提升到理论介入与分析层面,在背景因素方面也受到“西藏3.14事件”“新疆7.5事件”等的影响,引发了多学科、多视角、多元理论的进一步反思与研究,多元理论和分散化的精细研究成为这一阶段的重要特征。多元分散的主要表现就是社会学、文化人类学、传播学、政治学、心理学等学科交叉领域的介入,各学科的概念和理论如社会化、整合、涵化、仪式符号、受众、治理、心态、接触等已进入民族团结进步研究议题的语义场中,从而拓展了研究半径与现实引导性,文献数量也在平缓上升后出现陡增。

然而,具体审视这些研究可知,文献彼此间的对话、交流仍然十分有限。各种理论的使用,仅仅是以点状的形式分散在研究中,没有呈现出进一步的生根研究,在彼此研究的关联性、深化性和持续性上也存在不足,且“进步”研究依然缺位。与此同时,民族团结进步教育实践已经开始转向常态化,如以2015年为标志性节点,以新疆的实践为例,开展33年之久的“民族团结教育月”活动转变为“民族团结进步年”,在制度层面,新疆维吾尔自治区的人大常委会于2015年12月29日通过《新疆维吾尔自治区民族团结进步工作条例》,[13]这意味着团结进步教育在时间性、观念性、制度性上都发生了重要变迁,由定期的宣传教育转向社会生活常态,但理论研究对这种变迁的敏感性跟进不甚明显。

二、民族团结进步教育的研究范式与理论视界

当研究轨迹呈现议题探讨的激增与白热化时,需要进一步探讨的核心问题,就是我们对该议题的既有研究形成了哪些认识与知识?通常,议题本身无法进行自我阐释,民族团结进步教育实践本身也无法自我言说,而是需要在研究问题与兴趣的引导下,借助研究者的思维形成概念化、理论化的视界。因此,在不同的问题意识下、调动不同的学科背景、采用不同的概念工具、聚焦于不同的现象内容,就会呈现出不一样的理论视界与研究结论。从科学哲学的角度来看,上述不同可被视作研究范式的差异,正如托马斯·库恩指出的,“一个范式是一个普遍认可的模型(model)或模式(pattern)”,[14]因此,如果既有研究中存在概念和研究理路模式的相似性,就会形成一定的聚类和相对清晰的范式边界。通过这种分析,我们可以较为全面地把握支撑民族团结进步教育议题的研究范式与理论视界。

(一)解读阐释范式:马克思主义学科背景下的理论视界

在民族团结进步教育研究中,最为普遍运用的研究模式即解读阐释范式,也即持续跟进、解读、梳理并阐释党和国家在民族方面提出的较为前沿的理论政策话语。因此,这类研究与意识形态之间保持着十分紧密的关联,在知识产出上也多契合于意识形态的基本内容,通常是由马克思主义民族理论与民族政策、思想政治教育类专业提供知识供给。这种范式通常存在三个较为典型的特征,一是研究对象与范畴的广涵延展性,二是研究方法的归纳罗列性,三是研究成果话语的意识形态性。

解读阐释范式能够将我国民族理论政策体系中的一般性结论内容统括在内,从基本原则、指导思想、制度框架再到人才保障、行动策略等全部有所体现,尤其是作为根本原则的党的领导及其民族理论政策、作为思想保障的实事求是与马克思主义民族观、作为制度保障的一系列法律与民族区域自治制度、作为物质基础的经济发展、作为桥梁纽带的民族干部培育等民族研究领域的通则性知识,均融汇在这类研究中,只是在具体解读与阐释的侧重点上有所不同。由于其含涉内容丰富,因而归纳罗列的数字逻辑就成为清晰呈现研究结论的主要方法论体现。如有的学者在研究民族团结教育时指出四点论,即教育的核心内容包括“光荣传统、党的政策、工作成就、时代面貌”这四个方面,另有学者在探讨大学生民族团结进步教育路径选择时提出六点论,即“民族关系、民族复兴、族际交往、民族制度、民族事务治理和民族高校”这六个方面。这种由数字条目化逻辑构成的解读阐释性框架,在呈现方式上十分清晰,能够促进知识传递与对民族团结进步教育的操作性认知。不过,各条目间的边界与逻辑关联通常不够明晰,研究结论在内容和数量上也存在差异和散化,从而会因数字逻辑的碎片化而影响研究的聚焦性、持续性和深入性。

与此同时,在成果的知识话语体现上,由于其内容本身与政治实践联系密切,因而与政治意识形态会保持高度的一致性与依附性,换言之,解读阐释范式通常会“立足政治战略的高度去考量”,具有非常重要的政治引导价值与全局意识,如有的学者在论及实施路径时得出的三点战略性结论,即要“(1)建立协调机制,包括地区协作与部门联动,(2)梳理内容体系,包括民族理论体系、历史资源和现实业绩,(3)优化工作方略,包括教育的社会化、生活化与立体化”。[15]另外,这种高度也决定了其时代变动性十分显著,如党和国家从强调社会主义荣辱观转向强调社会主义核心价值观时,团结进步教育研究也会出现回应这种现实政治话语变迁的理论图景。

(二)国家建构范式:政治学学科背景下的理论视界

国家建构范式一直蕴于民族团结进步教育研究的核心内容中,早期研究基本都贯穿着“爱国主义”的思维导向,重视国家尊严、忠诚与热爱情感的培育,但在学理分析上略显单薄,在概念和理论工具上也存在匮乏。伴随政治学(含行政管理学)、社会学以及民族政治学等交叉学科领域的逐渐恢复与发展,政治社会化、政治文化、公(国)民教育、国家治理、政治整合等概念所构成的理论视界逐渐明晰。

政治社会化是理解和分析民族团结进步教育的重要理论视角,而公民教育又是政治社会化的主要形式。因此,有学者认为“通过教育的政治社会化过程”,可以“有效地把国家所秉持的意识形态和核心价值融入每个社会成员的自觉,使之成为认同国家、遵循制度、接受信仰的合格公民”。[16]进一步而言,有学者“通过社会化外部社会环境构成,来探讨家庭、大众传播媒介及学校教育的政治社会化与民族团结教育”的具体关联,并强调政治社会化在化解社会矛盾、统一各族人民思想、维护国家安定、满足个体与社会生活需要的重要价值。[17]与政治社会化联系紧密的是政治文化,有学者指出“西部少数民族的政治文化建设,并不是小事,而是关系到各民族的团结进步”。[18]的确,良好的政治文化不仅可以保障公民有序参与政治,也能够培育公共意识与经营共同生活的良好品质,促进“族际整合”。[19]当然,也有学者指出,“受社会转型、现代化、信息化和全球化等多重因素的影响,少数民族政治文化与主流政治文化间出现了一定的张力”,因而需要政治整合的方式,实现文化的协同,从而实现团结进步。[20]在这方面,已有学者借助实证调研明确了“整合治理”是民族团结进步的“有效治理模式”,并主张借助“机构整合、制度整合和政社整合等”方式推动相关实践活动的“互补共进,最终实现民族关系和谐”。[21]另外,还出现了“互嵌式治理”“嵌入式治理”等概念理论框架,蕴含“双语学习和教育”等思维观念,这样一来,既能够“促进各民族交往交流交融,提高民族社区认同与文化认同”,[22]也凸显出“民族团结教育与创建活动”本身在为“嵌入式治理打下良好基础”。[23]

(三)能动结构范式:社会学学科背景下的理论视界

在社会学视野下,能动与结构形成一对核心范畴和基本的思维方式。事实上,团结和进步这对概念,本身就意味着某种关系结构及动态变迁特性。在此思路中,民族团结进步教育就是某种特定的社会结构机制,如有学者从社会学的视角分析民族团结所具有的意涵,强调其关键在于“相互依存的良性互动关系”,是一种“通过法律、政策明确规定加以设置的社会制度、社会机制”,既包含平等互利,也包括依存认同。[24]当然,这种结构存在不是凭空产生的,而是与社会结构的深刻变迁与转型进程相关联,特别是“城市化、市场化、信息化进程”直接改变了“中国的民族关系”,“社会分化与社会分层加快,跨区域人口流动频繁,利益博弈过程中少数民族利益诉求表达的单一与滞后”等造成了“各种社会矛盾叠加重生”,[25]由此造成结构关系的脆弱性,这意味着需要民族团结进步教育提供能动性支撑,让各族人民在“接触与交往”的“相容共处”[26]过程中发挥主观能动性,在观念和行动中不断进步,努力争取和维护团结进步大局。

(四)文化心理范式:人类学和心理学学科背景下的理论视界

有别于对制度结构等硬性存在的重视,文化心理范式聚焦于特定群体的心理情感与价值信念,由社会心理学、文化人类学(狭义民族学)提供概念工具,包括自我、认同、心态、涵化、符号、意义等。与此同时,也有政治思潮的内在推动,特别是文化多元主义的理论支撑。有学者指出“民族团结本质上是人们生存方式的一种文化映射”,因此从这个角度讲,民族团结进步教育就应当聚焦于“民汉文化间鸿沟的弥合”,建设各族人民共同体认可的中华民族文化平台。[27]另有学者聚焦于心态层面,重视“人们对民族团结教育的反应与态度”,通过调节自我与他者、主我与客我、个体与群体的心态关系,有助于“生成知情意统一的心态,保证了民族团结教育对社会主义新型民族关系的促进作用”。[28]还有学者引入“涵化”的概念,意在对“深化教育”提供深层次理论支撑,在涵化视角下,“民族团结实质上应是健全涵化,而非同化;健全的涵化即民汉文化的整合,其坚实的基础是健全的双文化认同”。[29]除此之外,在文化人类学“指号—符号”理论思维下,“承认差异、重叠共识”以及指号学中对“心智同一”的分析,是民族团结的应有之义。[30]另外,还有学者从“民族关键符号”的角度考察民族团结进步实践的探索。[31]

(五)课程教育范式:教育学学科背景下的理论视界

有别于前述各范式,还有一种范式专门聚焦于学校场域及课程活动体系,也就是专注于从学校教育的层面探讨民族团结进步教育,其着力点主要在课程体系、课程设计、教材与学习环境上。其中,系统的“教育课程体系”[32]和“隐性教育”[33]是主要研究思路,有学者指出“学校有目的、有计划地通过特定的教育环境和教育活动,通过受教育者自身无意识、非特定的心理反应,在受教育者民族团结进步意识培养和行为规范形成过程中起到潜移默化作用”,这种包含精神层面、环境层面、第二课堂层面以及制度层面的“4S隐性课程体系”是民族团结进步教育目标实现的重要基础。[34]还有学者借助詹姆斯·班克斯的“文化身份认同阶段类型学理论”来指导设计“中国现阶段的民族团结教育课程”。[35]

总体看来,上述五大范式(见表2)在理论图景中的比重存在明显差异,解读阐释范式占据绝对主导地位,其他四个范式仅发挥补充说明的作用。除了上文提到的五种聚类的基本范式外,还有其他一些相对零散的视角,比如传播学学科视角下的“接受”分析研究,强调“应当采取影响力较强和较广泛的新闻媒体等,大力宣传民族团结进步事业”,对重点群体开展思想政治教育。[36]实际上,由于数字移动互联网已经成为各领域教育活动实践的重要工具背景,聚焦于网络媒介等大众传播渠道的分析也在近些年出现,特别是对新媒体、融媒体等的教育功能有所重视。

表2民族团结进步教育研究五大范式的情况

三、民族团结进步教育研究的反思与展望

在对民族团结进步教育研究的理论视界进行初步分类,并得到一定的理论图景与基本认识后,进一步面临的问题是当前还存在哪些研究困境,还需要认知和探究什么?也即除了回答“我们已经获得了哪些知识”外,尚需回答“我们还要认识什么”,即如果能够继续推动该议题的深化研究,我们需要反思什么?方向是什么?如上所言,民族团结进步教育研究的确不同于实践,实践重行动操作,而不去定义和认识事物现象,理论研究则在于透过对实践现象的认知与反思,将经验现实及其思考转换为特定的知识结构,从而可以更好地认识并改造世界。因此,对处于“初级阶段”[37]的理论知识图景开展反思,就需要从学术研究的角度切入。在此方面,已有学者指出当代民族团结进步教育研究中的一些基本问题,如“研究进展相对缓慢”“研究主体还很狭窄,刊登载体极为有限”“研究成果层次较低,理论深度不够”“研究内容不平衡,雷同现象较严重”[38]等,这些问题共同反映出当代民族团结进步教育研究存在着一些亟需正视、反思并纠正的薄弱环节。

(一)明晰概念意涵:从系统工程到共善生活的习得

从近40年的研究轨迹和理论图景中可知,在对我国民族团结进步教育的认知、理解研究上,出现了从舆论话语向学术话语、从意识形态向学理研究、从单一重复性认识向多元交叉性分析的动态演变轨迹,并逐渐进入白热化的研究阶段,形成并丰富了民族团结进步教育的本土概念。当然,对于这一概念的解读也较为纷繁,但仍可以透过分析获得一个较为清晰的认知。事实上,上述文献都未将民族团结进步教育窄化为学校层面的知识授予与教学育人,而是将其视作一种普遍性的社会活动和系统性社会工程,[39]当然,绝大多数研究也都承认学校层面教育的基础性作用以及教育社会化的现实,并共识性地认为团结进步教育对于我国各族人民的共生共长与发展而言十分重要。换言之,民族团结进步教育的本土内涵更加侧重于共善生活,就是引导我国各族人民学会共同生活并且持续性地经营共同生活,由此形成彼此之间命运的积极共善联系。其中,学会共同生活就意味着接触学习、团结互助以及成长进步,这里面包含着丰富的规范性意涵,而团结进步是其中的核心宗旨,团结意味着在人际、族际等社会关系中维系持续性的友好和谐,进步则意味着在共同的物质与精神生活水平上有着持续性的增量提升。而之所以使用“积极联系”,意在与团结悖论中蕴含的排斥面向和消极关系区别开来,真正的团结意味着一种共同福祉上正相关的积极关系。[40]

事实上,这种意涵也是联合国教科文组织着力倡导的重要理念,在其发布的《国际教育标准分类》(2011)中,教育关涉某种形式的交流,是一种旨在引发学习的意识性活动,其中,交流、学习、组织化、持续性是这一活动中最为关键性的概念。[41]显然,我国在家庭传递、学校教育、社会交往、政府治理、国家政策等方面都提供了这样的实践活动,特别是学校性的教学内容、社会性的创建活动、国家性的治理实践等,都凸显学习、交流、组织化与持续性,这些都是对团结进步的具体阐释,而深入了解概念背后的宽广理论视野,需要借助进一步的深化研究和理论供给来获知。

(二)深化研究理论:从供给不足到范式整合的尝试

反思当下的民族团结进步教育研究,在理论供给方面的确存在不足。尽管在近40年的历程中已累积了丰硕的前期成果,特别是近10年中研究势头持续高涨,文献量激增并呈现出上述诸多理论图景。然而,从发展的角度看,这种知识产出在总体上究竟是一种怎样的状态,对社会政治现实究竟具有多大的解释力和助益力,仍然值得深入反思。依照中国社会科学引文索引数据库的检索结果,民族团结进步教育研究的直接相关文献仅3篇,间接相关文献约44篇。也就是说,在近千篇文献样本中,模范事迹叙事、表彰活动报道、政策宣传说教类的文献占绝大多数,从而在一定程度上形成了“形式主义”的症结。[42]如表3所示,中国期刊全文数据库的相关样本检索结果同样表明,报纸杂志类文献的占比(63%)明显高于学术研究(37%)。当然,大众普及类文献的比例较高,说明宣传力度之高,的确有助于该议题的广泛传播,但对理论研究而言则影响不大。而学理研究的不足,则会使得这一工作的价值性、规律性、实效性难以得到足够的认知和凸显,因而也就容易停留在认识的浅层。

表3 研究发散期中国期刊全文数据库机械检索样本数统计

党的十九大指出要深化民族团结进步教育这一议题,本身就对认识这一议题的深刻性、规律性与实效性提出了明确要求。当然,既有的诸多理论范式都已经关注到了这一问题,也为进一步地拓展研究提供了前期尝试,但居于主导的解读阐释范式仍然存在笼统泛化的问题,其他范式则刚刚切入,尚未深化。因此,就需要引导理论从多元散化向整合聚焦迈进,也即尝试范式的整合。范式的散化意味着知识在体系化上存在欠缺,而如果脱离了理论间关联的认知,会导致研究容易出现枯燥、困惑以及研究成果的分散性。与此同时,民族团结进步教育实践本身在经验领域是一个整体性的存在,而学科的专业化与研究分化使得主导范式外其他范式研究所得的图景具有一定的偏颇性,尽管已有学者通过特定概念、逻辑和理论视角描摹呈现出了某些局部图景,但当前民族团结进步教育研究仍然没有形成系统性的认知,这就使得理论水准严重滞后于实践所需。当然,范式整合并不意味着要形成某种宏大叙事并获得现实图景的完整面貌,而是意味着能够看到“不同理论和范式间的相互渗透”,[43]能够打破某一范式独大与边界隔阂的问题,形成更为良好的对话与沟通,从而进一步聚焦并深化研究。比如国家建构范式与文化心理范式之间即可形成良好的范式整合,在族际健康心态秩序上有所着力。应当说,民族团结进步教育是一项艰巨而复杂的工程,并且与一定的地缘政治环境、民族文化差异、民族心理与认同等因素掺杂在一起,是一个多学科交叉的研究领域,这对研究者的知识储备和学科视野提出了重要挑战,也为深化研究提供了更大的空间。

(三)扩展研究内容:从内容缺失到他者视域的引入

除却理论不足之处,在民族团结进步教育研究中还存在内容上的缺失问题。实际上,教育本身就带有明显的规范性色彩,民族团结进步教育研究应当凸显对团结、进步以及教育本身价值分析的重视。然而,从既有文献来看,除了国家建构、文化心理、结构能动范式研究中有所涉及外,多数研究中仍然欠缺对团结和进步意涵的深度学理分析,尤其是对进步而言,是既有研究中普遍忽视的概念。事实上,团结、进步以及教育本身都是人们共同生活、人类社会发展面临的核心议题,在哲学、政治学、教育学等领域已经存在关涉这些一般性理论议题的研究,并在团结、国民教育、德性育人等方面给出了较为丰富深刻的思考,但这些思考并未被借鉴到民族研究中来,从而使得民族团结进步教育研究本身宣传口号色彩显著、价值思考深度浅薄。与此同时,民族团结进步教育研究在具体内容上应当具有双向性,一方面论证国家民族政策理论的合法性与可行性,另一方面又要与社会民族现实的困境性与需求性相契合,但目前的研究多是侧重前者,甚至对民族理论政策的学理性论证也存在一定问题,也即相关学者所提及的“没有讲好中国故事”。另外,研究内容的民族中心主义也十分显著,民族团结进步教育并不是针对少数民族的教育,换言之,少数民族并不是一直处于被教育的客体对象。此外,对于国外的相关议题研究不甚明晰。

就此而言,进一步的提升需要借鉴已有的知识成果,亦可称其为他者视域的引入。他者视域一方面是其他学科专业领域内的深刻分析,另一方面则是世界上其他国家的成果经验。显然,到目前为止,民族团结进步教育研究在这两方面都十分欠缺,不仅对政治哲学、教育哲学中的相关研究认知阙如,对国外民族团结进步教育或族际团结的研究也存在诸多盲区。就此而言,积极借鉴其他学科的思考并对海外相关研究机构进行定期追踪与梳理是一项基础性的工作。比如政治哲学中涉及的团结议题、社群主义与自由主义之争中的共同体团结议题、福利国家中涉及的团结议题、族群政治与政治文化议题中涉及的族裔教育和国民团结教育等,均可以丰富国家建构、文化心理等研究范式。尽管从思想基础上看,西方文化传统的自由主义底蕴深厚,与我国的文化积淀有着根本性的分歧及历史资源的差异,但他们对现代化进程中涉及族裔差异的诸多现实问题有着深刻的认知,特别是在学术素养以及方法论上更加系统和前沿,能够为我国学界提供一些超越民族和国界的知识启发。

(四)构建研究话语:从依附话语到学术话语的转换

民族团结进步教育的学术研究,能否有力地叙述和解释当下中国现实并对现实产生积极的影响,这既是对知识生命力与影响力的考验,也是对学术成果、民族政策与教育科学化的检验。但既有研究面临的情况是与意识形态的关联过于紧密,尤其是解读阐释范式的话语依附色彩十分显著,政治与学术的区分界限模糊,研究成果也就成为对政策话语的论证解释,形成太多主观套话式的说辞,难以提供剖析现实问题的针对性与洞察力。当然,解读阐释范式的确可以实现民族团结进步教育政策、理论话语与实践之复述、阐释与临摹的精细化与系统化,但是这也仅限于一项较为粗糙的归纳梳理工作,并没有提供更多的学术创新与洞见,无法提供科学预测的前瞻性,也并未扩大知识的边界与半径。不过,从另一个角度来说,中国民族团结进步教育政策理论与实践所提供的丰富情境与历程,可以为学术想象力创造经验平台,相关的概念工具和理论话语可以借助多学科的理论视角,从本土的丰富经验中得到挖掘与创造。

对此,为了得到科学可信的研究结果,在未来研究中,就必须遵循民族团结进步教育本身的内在逻辑,“研究不同于宣传,也不等同于对策研究,因此需要有独立性和自主性”。[44]就此而言,需要挖掘其所关联的人类学、文学、历史学、语言学、政治学、经济学、社会学、法学、传播学、管理学、心理学等人文社科诸领域的理论话语工具,提供该议题研究的独立自主性支撑。在此基础上,超越解读阐释范式的话语依附特性,在国家建构、能动结构、文化心理、课程教育等范式基础上,进一步深化和拓展能够促进团结进步的话语体系,以助益各族民众对共善生活的理解、沟通和追求。对此,应当重点把握各族民众自下而上的民间话语、叙事与行动逻辑,实现团结进步教育话语的内生性、说理性和具象性,摆脱强制性、说教性和抽象性,从而确保研究的客观适用。的确,学术研究提供理论图景,要能够对研究内容给出相对客观准确的理解与阐释,这就需要与现实政治保持观察距离,充分发挥学术研究的想象力,最终形成具备通则解释力与现实预测力的理论成果。另外,需要说明的是,学术话语的开端是明确的问题意识,研究即学问,但民族团结进步教育研究在这方面仍然存在一定的模糊性,这就需要对团结进步教育所关联的各种具体社会问题和理论问题加以明确,如人际族际关系的脆弱问题、共同体团结的道德基础问题、政治团结的常态制度安排问题、各族民众思想观念进步的教育机理问题等。唯有学术研究的理论话语得以丰富且具有自主性,方能保障知识产出的持续生命力,并促进研究的进一步深化。

四、结语

卢梭曾指出:“在所有一切有益于人类的事业中,首要的一件即教育人的事业”,[45]雅思贝尔斯也指出,教育事关“民族的未来”,[46]民族团结进步教育作为一项促进共善向好的教育活动与公共事业,有益于各族民众的美好生活、关乎于中华民族的复兴事业,也涉及中国作为统一的多民族国家的前途未来,因此,需要更多的知识供给来服务于中华民族共同体的美好生活。实践关乎行动,研究则关乎方向。如果说理论研究能够影响现实的话,那么高水平的研究仍然是当下民族团结进步教育议题的理论和现实所需,也唯有在理论研究的认知层面实现有效突破,民族团结进步教育实践的进一步深化才有方向。

注释:

①1959年,在总结新中国成立十周年民族工作经验与成就时,已经成立的4个民族自治区都着重强调“民族团结教育”的重要性。广西壮族自治区党委书记谢扶民指出:“我们必须经常不断地对各民族的干部和人民加强民族平等和民族团结的教育”,以克服民族主义对民族团结事业的侵蚀;新疆维吾尔自治区团委也“特别重视加强民族团结的教育,十年来曾多次组织青年代表团到全国各地参观,组织青年学习党的民族政策,批判大汉族主义和地方民族主义,定期奖励民族团结模范,举行各族青年友谊联欢活动等”;内蒙古自治区则在文学艺术事业中“向广大群众宣传了党在各个期间的各项政策,向各族人民进行了民族团结的教育”;宁夏军区副司令员牛化东也认为“在民兵中加强党的民族政策、宗教政策的宣传教育,加强民族团结的教育,加强本地群众和外来群众之间的团结教育……有利于从思想上保证人民内部的良好团结”。另外,延边朝鲜族自治州则强调:“无论过去和现在,党和共青团的组织都始终一贯地把民族团结的教育当做对青年进行政治思想教育的一项重要内容”。以上情况参见民族出版社编.十年民族工作成就(1949—1959):(上)[M].北京:民族出版社,1959:49、331、719、11。

②相关博士论文参见:青觉.中国共产党民族观的形成和发展[D].北京:中央民族大学博士学位论文,2004;李尚耘.中华人民共和国民族政策研究[D].北京:中央民族大学博士学位论文,2004;林钧昌.城市化进程中的城市民族问题研究[D].北京:中央民族大学博士学位论文,2005。

③相关梳理参见:房若愚.新疆民族政策与民族团结教育工作的发展历程[J].新疆地方志,2006(2):47-53;张明玲.民族团结政策在新疆的实践现状研究[D].石河子:石河子大学硕士学位论文,2008;刘亚丽.中国共产党内蒙古民族工作研究[D].北京:中央民族大学博士学位论文,2006;刘绍卫.广西建设民族团结进步模范区的历史文化基础及实现途径[J].广西民族研究,2012(3):14-20.

④从笔者掌握的文献来看,青海、新疆、内蒙古、广西、河南、吉林、甘肃、云南、湖北、黑龙江、江苏、北京、贵州、西藏、宁夏、四川等省市自治区都有宣传、学习、实践、经验总结及教育活动的文献呈现,具体文献较多,在此不一一列举。

⑤四点论即“(1)中华民族光荣历史传统教育,(2)党的民族政策教育,(3)民族工作光辉成就教育,(4)家乡面貌巨大变化教育”,参见:叶缤.爱国主义是民族团结教育的核心内容[J].新疆社会科学,2007(4):71-74。

⑥六点论即“(1)理解中华民族关系内涵,(2)培育中华民族复兴认同意识,(3)扩大族际间社会交往,(4)坚持民族区域自治制度,(5)参与民族地区社会事务管理,(6)高校需将民族团结进步教育作为人才培养重要内容”。参见:何佳洁,田淑卿.大学生民族团结进步教育方法途径探析[J].思想理论教育导刊,2014(8):112-115。

⑦实际上,国家教委也强调“各级各类学校要把加强民族团结、维护祖国统一作为爱国主义教育的重要内容”。参见:吴广志.“民族团结”是德育的重要内容之一[J].民族教育研究,1990(3):36-37。

⑧相关文献参见:张辽.网络热点事件分析与高校民族团结教育结合研究[J].黑龙江民族丛刊,2018(5):37-41;王一涵.浅谈新媒体背景下的高校民族团结教育问题及应对思路[J].经营管理者,2017(28):256;严庆,谭野.在融媒体时代深化民族团结进步教育[J].贵州民族研究,2019(3):1-6。

参考文献:

[1]青觉,徐欣顺.新时代深化民族团结进步教育的基本路向[N].中国民族报,2019-05-17(006).

[2]习近平.决胜全面建成小康社会夺取新时代中国特色社会主义伟大胜利[M].北京:人民出版社,2017:45-51.

[3]施正一.中央民族学院学术论文选集:民族问题与宗教[M].北京:中央民族学院印刷厂,1980:144-145.

[4]任一峰,倪培霖.关于少数民族地区高校开展民族团结教育的几点思考[J].内蒙古师范大学学报(哲学社会科学版),1997(S2):64-67.

[5]杨云生,杨福全.发展民族教育事业促进民族团结进步[J].潍坊教育学院学报,2000(4):7-9.

[6]郝时远.中国民族学学科设置叙史与学科建设的思考———兼谈人类学的学科地位(上)[J].西北民族研究,2017(1):5-17.

[7]金炳镐,陈烨.论邓小平民族理论的主要实践(下)[J].中南民族大学学报(人文社会科学版),2004(6):12-18.

[8]金炳镐,熊坤新.推进民族平等和谐、团结进步事业是构建和谐社会的重要保证———学习胡锦涛同志在中央民族工作会议上讲话的体会[J].西南民族大学学报(人文社科版),2005(8):1-6.

[9]夏铸.高举民族团结进步的伟大旗帜不断把中小学民族团结教育活动推向深入[J].中国民族教育,2005(1):17-19.

[10]李先荣.新形势下加强青少年民族团结教育的思考[J].中共伊犁州委党校学报,2010(4):57-59.

[11]孙玉杰.健全维护民族团结长效机制开创民族工作新局面———河南省维护民族团结五大长效机制经验探析[J].学习论坛,2006(2):55-57.

[12]周少华.河南省长葛市小辛庄回族村发展研究[D].北京:中央民族大学硕士学位论文,2009.

[13]林东明.从“教育月”到“进步年”[N].新疆日报,2016-04-05(003).

[14]TSKUHN.TheStructureofScientificRevolutions[M].Chicago:TheUniversityofChicagoPress,1996:23.

[15]徐柏才.论民族团结进步教育的实施路径[J].中南民族大学学报(人文社会科学版),2013,(1):5-8.

[16]任勇.现代国家建构与边疆少数民族认同序列重构———基于政治社会化的角度[J].学习与探索,2016(7):64-70.

[17]西林.论政治社会化过程中的民族团结教育[J].新疆社会科学,2009(2):49-51.

[18]杜军林.认同与建构:论西北少数民族政治文化建设的重要意义[J].探索,2010(2):114-117.

[19]李波.和谐政治文化的内涵和特征及其族际整合功能[J].探索,2014(4):108-111.

[20]青觉,王伟.政治整合视角下少数民族政治文化的变迁与启示[J].探索,2017(4):175-181.

[21]彭谦,程志浩.整合治理视域下民族团结进步创新机制探析———基于广西上思县的调查[J].中南民族大学学报(人文社会科学版),2017(6):36-40.

[22]魏冰.互嵌式治理:新疆多民族互嵌社区建设的有效选择[J].西北师大学报(社会科学版),2016(1):140-144.

[23]沈桂萍.构建城市民族工作的“嵌入式治理”模式[J].湖南省社会主义学院学报,2015(1):58-60.

[24]郑杭生.民族团结与和谐社会建设———一种社会学的解读[J].创新,2009(12):5-10.

[25]李英慧.社会转型背景下的民族团结教育[J].北方民族大学学报(哲学社会科学版),2018(2):64-67.

[26]严庆,刘雪杉.民族交往:提升民族团结教育实效性的关键———以内地西藏班(校)为例[J].西藏民族大学学报(哲学社会科学版),2011(4):91.

[27]邵晓霞.文化视角下的民族团结教育实现问题[J].甘肃社会科学,2012(2):15-18.

[28]马进.民族团结教育中社会心态的调节与生成[J].北方民族大学学报(哲学社会科学版),2010(2):65-69.

[29]常永才,JWBERRY.从文化认同与涵化视角看民族团结教育研究的深化———基于文化互动心理研究的初步分析[J].民族教育研究,2010(6):18-22.

[30]纳日碧力戈.民族共生与民族团结———指号学新说[J].新疆师范大学学报(哲学社会科学版),2012(1):13-17.

[31]撒露莎,田敏.论开发利用民族关键符号促进民族团结进步创建———以湖南桃源县枫树维吾尔族回族乡为例[J].青海民族研究,2016(4):91-95.

[32]韦兰明.探索构建学校民族团结教育课程体系[J].中国民族教育,2012(6):24-25.

[33]吉克跃林.民族高校民族团结隐性课程建设刍议[J].西南民族大学学报(人文社会科学版),2012(5):218-221.

[34]吉克跃林,张立辉,刘毅.民族高校民族团结进步隐性教育“4S”课程体系构建[J].西南民族大学学报(人文社会科学版),2014(11):196-200.

[35]邵晓霞,傅敏.论文化身份认同类型学理论及其对民族团结教育课程的启示[J].贵州民族研究,2011(1):134.

责任编辑:程紫嫣