******best365英国体育在线(中文)有限公司
文化理解与传承素养:21世纪核心素养5C模型之一
作者:刘妍 马晓英 刘坚 魏锐 马利红 徐冠兴 康翠萍 甘秋玲来源:《华东师范大学学报(教育科学版)》2020年第2期

要:文化理解与传承素养指人们对文化的认知与理解、继承与扬弃、发展与创新的过程和行为,对个体发展、社会和谐都具有深远意义。本文将该素养分为文化理解、文化认同、文化践行三个要素,阐述了每个要素的内涵,列举了每个要素的行为表现,从系统设计课程、全面融入学科、在丰富的情境中开展活动、提升文化自觉意识等方面探讨了文化理解与传承素养在教育实践中的落实。

关键词:21世纪核心素养5C模型;文化理解与传承素养;文化理解;文化认同;文化践行

北京师范大学中国教育创新研究院与美国21世纪学习联盟(P21)开展合作,在P21提出的21世纪核心素养4C模型(审辨思维、创新素养、沟通素养、合作素养)的基础上,新增文化理解与传承素养,构成5C模型,即文化理解与传承素养(Cultural Competence)、审辨思维(Critical Thinking)、创新素养(Creativity)、沟通素养(Communication)、合作素养(Collaboration)。文化理解与传承素养,在5C模型的核心素养框架中承担着价值枢纽功能。

文化是一个国家、一个民族的灵魂和生命,也是一个国家、民族综合实力的重要体现。文化兴则国运兴,文化强则民族强。人类发展的历史经验表明,古今中外的大国和强国,无一不是文化大国和文化强国。实现中华民族的伟大复兴,必须实现文化领域的高度繁荣和兴盛,增强中国文化在世界范围内的整体竞争力和影响力。建设文化强国,这是当前我国国家发展战略和任务的重要一环。如何认识和理解自身所从来的文化,如何在理解、认同和传承本民族优秀文化传统的基础上,尊重并吸收外来文化的积极因素,对本民族文化进行创造性转化和创新性发展,这既是国家软实力建设的重要内容,也是关乎民族前途命运的重要指标。因此,在21世纪核心素养框架中,我们提倡加入文化理解与传承这一新的要素和维度,并以之作为贯通21世纪核心素养5C模型中审辨思维、创新素养、沟通素养和合作素养的核心要素。

一、研究缘起

(一)文化理解与传承素养对个体发展意义深远

我们认为,以文化理解与传承素养作为21世纪人才素养的核心,对于建立人力资源强国和文化强国具有深远意义。每一位中国公民都应该具备一定的文化理解与传承素养。

对于个体而言,社会群体中的每个个体都需要知道“我是谁”“我从哪里来”,从而形成自我身份认同。而文化理解与传承既是让个体建立自我认知、融入社会生活、产生归属感和幸福感的基础,也是引导个体通过文化内与文化间的互动,形成正确的身份认同与文化认同,并进而为所在社区、国家和民族文化的繁荣发展作出贡献的必要条件。可以说,文化理解与传承本质上是立徳树人的教育过程。优秀的民族文化对于个体形成良好的道德意识、审美取向、行为习惯等,具有不可替代的作用。培养个体的文化理解与传承素养,就是在培养具有文化使命感和社会责任感的人才。

从个体未来发展的角度看,培养学生的文化理解与传承素养,将会引导学生在时间深度(历史视角)和空间广度(国际视野)上加深对本民族文化和他民族文化的认识和理解,有助于学生以平等、尊重的态度看待和理解不同的文化,积极践行优秀文化中所蕴含的有利于人类和谐发展的价值观念,并以此为出发点,在不断提升自己的跨文化沟通与合作、审辨思维以及创新能力的同时,保有一颗中国心。

(二)全面提升个体的文化理解与传承素养能够促进社会和谐发展

对于整个社会的和谐发展而言,文化理解与传承素养中所蕴含的价值取向和行为准则,是凝聚人心的基石,能够促进社会群体中的个体齐心协力,共筑精神家园。对于中华民族优秀文化的理解与传承是文化理解和传承素养的一个核心内容。习近平总书记曾多次指出,中华民族优秀文化是中华民族的精神命脉,“牢固的核心价值观,都有其固有的根本。抛弃传统、丢掉根本,就等于割断了自己的精神命脉。博大精深的中华优秀传统文化是我们在世界文化激荡中站稳脚跟的根基”[1]。由此,个体文化理解与传承素养的提升对于国家治理、社会发展有突出价值,而社会的良性发展反过来对个体的美好生活也有重要意义。

从全球发展来看,尽管全球各国、各地区的经济、资源和科技进入了一体化的时代,但不同地区、不同民族之间的文化形态和结构还存在巨大的差异。这种文化差异的存在,往往成为国际关系现实中国家和民族冲突的潜在危险。不同文化传统和文明形态之间能否相互尊重和理解,能否进行有效的沟通和交流,这是不同国家民族之间能否消除分歧乃至冲突的关键,也是人类社会能否和谐共生和永续发展的重要前提。培养学生的文化理解与传承素养,有助于提升个体对不同文化间差异和共性的认知和理解,提升跨文化沟通的有效性,促进不同文化间的积极理解与良性互动,从而推动“人类命运共同体”的建设,共同建立一个和谐包容的世界。

(三)深入揭示文化理解与传承素养内涵有利于修正实践中存在的误区

作为文化理解与传承素养培养的核心内容,中华优秀传统文化教育受到越来越多的重视,2014年3月教育部发布了《完善中华优秀传统文化教育指导纲要》,2017年1月中共中央办公厅、国务院办公厅印发了《关于实施中华优秀传统文化传承发展工程的意见》,从教育战略和国家发展的角度对传承和发展中华优秀传统文化做了顶层设计,有力地推动了全社会对中华优秀传统文化教育的实践探索。

这样的实践探索重新燃起了教育领域以及全社会对中华优秀传统文化的关注,但因对优秀传统文化的界定与认知存在差异,也导致其在具体实施过程中出现了一定的误区。例如,思想价值导向有误,教学内容狭隘且艰深晦涩,教学方法违背规律,教学实践与现有学科课程体系冲突等[2]。调查表明,在青少年心目中,“图腾象征、特色食品、传统佳节和风俗习惯”等项目能够更好地代表“中国传统文化”;尽管青少年对传统文化的认知已经很丰富,但大多体现在“历史人物”“文学著作”和“典故史事”等文化表征方面,而对作为传统文化精华的“思想智慧”则所知较少[3]。中华优秀传统文化教育的内容不仅要涉及传统文化知识,还要特别关注其中蕴含的中华民族优秀的哲学思想、价值观念、道德伦理、行为习惯、审美取向等方面,注重通过文化育人活动增强个体对文化的理解与认同,培育民族的文化自信,强调将文化育人活动转化为个体以及社群主动实践、传承、改造、创新优秀文化的行动。

由此,如何理解“中华优秀传统文化”乃至“文化”的内涵?以什么样的态度来看待本民族文化和域外文化的差异?怎样筛选文化理解与传承的内容与载体?如何有效开展促进文化理解与传承的教学活动与学习实践?这些难题的破解都有赖于对文化理解与传承素养这一育人目标的深入解构。我们结合国际上关于核心素养的研究,提炼出文化理解与传承素养框架,既强调对中华优秀传统文化的传承,同时关注对其他民族文化的跨文化理解;既从理解、认同和践行等不同层次阐述素养内涵,又精选和例举与素养有关的行为表现,以期能够系统刻画具有文化理解与传承素养个体的“面貌”,为该素养培养的实践落地提供可操作的指导。

二、文化理解与传承素养框架建构及内涵阐释的理论基础

(一)文化理解与传承素养的概念界定

关于文化理解与传承这一素养维度,涉及三个重要的概念:一是文化,二是中华优秀传统文化,三是文化理解与传承。

1.文化

在中国古代,“文化”一词多指“人文化成”,出自《周易•贲卦•彖传》“观乎人文,以化成天下”。二字连用最早出现在西汉刘向的《说苑•指武》中:“圣人之治天下也,先文德而后武力。凡武之兴,为不服也,文化不改,然后加诛。”[4]这里“文化”是“以文化之”。传统语境中的“文化”通常指以文治为法,以礼乐典章制度为依据而教化臣民,含有“文治”和“教化”的双重意义。

“文化”(culture)一词是近代以来西方文化人类学和社会学、文化哲学领域广泛使用的概念。关于“文化”的定义已有一百多种,目前学界广泛接受的一个概念是 19世纪英国人类学家泰勒在《原始文化》一书中所提出的:“文化,或文明,就其广泛的民族学意义来说,是包括全部的知识、信仰、艺术、道德、法律、风俗,以及作为社会成员的人所掌握和接受的任何其他的才能和习惯的复合体。”[5]另一个影响较大的定义是18世纪德国思想家赫尔德关于文化是“某一特定社会的生活方式总和”的说法,他认为每一个民族都有自己固有的和特殊的文化形式[6]

这种将文化看作是国家或民族群体生活方式的理解,对现代中国思想家的文化观产生了重大影响。现代新儒家代表人物梁漱溟和钱穆等人都主张文化是一种生活方式或态度。梁漱溟先生提出,文化“不过是那一民族生活的样法罢了”,而生活则是“没尽的意欲(will)”以及对这种意欲的“满足与不满足罢了”[7]。不同的民族有不同的意欲取向和不同的生活方式,这决定了其文化形态和路向的不同。钱穆先生则将文化定义为“国家民族的生命”,他指出:“普通我们说文化,是指人类的生活,人类各方面各种样的生活总括汇合起来,就叫它做文化。……一国家一民族各方面各种样的生活,加进绵延不断的时间演进,历史演进,便成所谓文化。因此文化也就是此国家民族的生命。”[8]

持马克思主义唯物史观立场的文化论者同时注重文化的物质性存在和精神层面。中国哲学史家张岱年先生认为,文化“是一个包含多层次、多方面内容的统一体系”。它包含三个层次:第一层是思想、意识、观念等;第二层是表现文化的实物,它既包括哲学著作和文艺作品一类的“物”,也包括科技物化形态的“物”,即人工改造过的物质;第三层是制度、风俗,是思想观点凝结而成的条例、规矩等。哲学、宗教处于文化的核心地位[9]

本研究认为,文化既是人们在长期生活和劳动实践中创造和保存的物质和精神成果的总和,也是人们的生活方式和生活过程本身。也就是说,文化既是一种静态的存在(如典籍、文物等有形的产品),也是一种动态的人力创造的过程(如无形的思考和心理活动、行为习惯、文艺创作等),这正是中国古人所谓“人文化成”的过程,即体现为“文治与教化”的展开过程。

2.中华优秀传统文化

“传统”是指世代相传的、既有的东西,即从过去相传至今的东西。当代美国著名社会学家希尔斯认为,传统是“人类行为、思想和想象的产物,并且被代代相传”。在他看来,人类所有的精神范型、信仰或思维范型、社会关系范型、技术惯例、物质制品或自然物质,经过“代代相传”都能成为传统[10]。所谓“传统文化”,是一个国家或民族在长期历史发展和生活实践中所形成和传续下来的一整套反映国民气质和精神、维系民族心理的文化体系,包括思想、文化、道德、风俗、艺术、制度以及行为方式等。传统文化是历史发展延续性和继承性的表现,对人们的社会行为有无形的影响和调控作用。世界各国和各民族都有自己的传统文化。

所谓中国优秀传统文化,根据李宗桂先生的说法,是指中国传统文化的精华、精神和气魄所在,是体现民族精神的价值内涵。优秀传统文化在中华民族和中国文化发展历史上,曾经起过积极的作用,迄今仍有合理价值,能够为中华文化的现代传承和创新发展起到积极作用。能够促进社会进步和民族发展,主要体现于思想文化的层面[11]。他还提出中国优秀传统文化的八条评价标准:一是适应时代需求,二是推动社会发展,三是经受实践检验,四是有助文化认同,五是促进民族团结,六是提供精神支撑,七是助力民族复兴,八是有益世界文明[12]

本研究中的“中华优秀传统文化”是指中华传统文化中那些能够集中承载中华民族语言习惯、风俗传统、思想观念和情感认同,能够凝聚中华民族基本精神和人格特质,能够被中华民族普遍认同和广泛接受的道德规范、思想品格和价值取向等。同时,中华优秀传统文化也指那些能够为人类文明的发展进步提供普遍性价值依据的道德观念和思想方法。优秀文化是文化中需要我们认同、继承、宣传和践行的部分。

3.文化理解与传承素养

传承意谓传递和继承,文化传承即文化的传递和继承,是指人们将其在生活实践中所创造的物质和精神成果以及所形成的生活方式在代际之间进行传递和承接的过程。文化传承不仅是物化的文化产品和抽象的道德原则等的继承和传播,更是鲜活的思想和生命价值的流动、延续和更新。文化传承包括对文化的认同、继承、传播和创新,而继承、传播和创新也正是人们进行文化践行的主要方式。文化传承有赖于人们对文化的充分认知和理解。只有在理解的基础上,才会有文化的继承、创新与发展。

本研究所提出的文化理解与传承素养包括多个层面的含义,既包括在认知层面对不同文化内涵、特征及其共性与差异的认识和理解,也包括在价值观层面认同并愿意传承中华优秀传统文化中所蕴含的价值观念、道德伦理、风俗习惯和行为方式等,还包括在行为层面切实践行中华优秀传统文化中所蕴含的这些价值观念和道德伦理等。该素养是一个中国人具有中国根基、打下中国烙印的体现,为其他四个方面的素养提供价值指引。

(二)文化理解与传承素养框架与内涵的已有研究

孔子主张的教育首先是传统文化教育,他主张通过对周代礼乐文明和典章制度的学习,使人们能够回到三代的理想社会。他将上古以来文献编述为“五经”(《诗》《书》《礼》《易》《春秋》),以“六艺”(礼、乐、射、御、书、数)和“四教”(文、行、忠、信)教育学生,不仅为中国文化的发展奠定了基础和方向,也缔造了传统文化教育的最初典范。自孔子以来,对于传统的不断因革损益成为中国文化的一个基本特征以及发展绵延的重要保证。

虽然对文化问题的关注和跨文化比较研究是多年来人文社科研究领域的一个热点,但尚没有将文化理解与传承单独提出来作为未来人才核心素养的重要维度并详加论证的研究,建构文化理解与传承素养尚无法从已有研究中获得直接可借鉴的成熟框架。由此,本研究梳理了已有研究中分析中华优秀传统文化的内涵特征及理解中华优秀传统文化的不同角度,以及教育文件中与文化理解与传承素养有关的描述,以期为本研究素养框架的建立提供启示。

1.中华优秀传统文化的内涵特征及理解中华优秀传统文化的不同角度

对中华优秀传统文化的理解程度,决定了我们自身文化认同和进行文化传承的尺度。关于中华优秀传统文化的具体内涵和特征,很多学者对此进行过研究和阐述。

例如,张岱年先生指出,“文化的基本精神就是文化发展过程中精微的内在动力,也就是指导民族文化不断前进的基本思想”。中国文化的基本思想,是一个包括诸多要素的统一体系。该体系的要素有四点:(1)刚健有为,(2)和与中,(3)崇德利用,(4)天人协调。其中“天人协调”思想主要解决人与自然的关系;“崇德利用”主要解决人自身的关系;“和与中”的思想主要解决人与人的关系;“刚健有为”思想则是处理各种关系的人生总原则。四者以“刚健有为”思想为纲,形成中国文化基本思想的体系[9]

再如,陈来先生将中国传统价值观的表现概括为四个特征:一是“责任先于自由”,强调“个人对他人、对社群,甚至对自然所负有的那一份责任”。二是“义务先于权利”,特别强调义务感,而不是伸张个人的权利。第三点是“群体高于个人”。第四点是“和谐高于冲突”,强调人间和谐,以和为贵,这种观念不仅体现在日常的人际关系中,也体现在处理和周边国家的关系中[13]

上文相关论述对于选定中华优秀传统文化教育的内容提供了有效的支撑,但是从建构素养框架的需求讲,还需要理解文化的上位抽象角度。前文所引述的泰勒(1992)、赫尔德[6]、梁漱溟(1989)、钱穆(1994)和张岱年(2015)等学者对文化的定义,带给了我们看待中华优秀传统文化的重要视角。近年来,从教育的角度讨论如何理解传统文化的研究在不断增加,例如高国希探讨了从立国、处世、为人三个维度对传统文化的理解:在立国方面,是处理个体与共同体的关系,这关乎一个国家最根本的价值需要;在处世方面,是处理自我与他人的关系,是一种社会情怀;在为人方面,是探讨个体应该具有哪些精神品质,这关乎自我的追求与境界[14]

除此之外,两项针对中华优秀传统文化的政府文件,对于理解文化的角度也做了清晰的描述。《完善中华优秀传统文化教育指导纲要》[15]指出,中华优秀传统文化是中华民族语言习惯、文化传统、思想观念、情感认同的集中体现,凝聚着中华民族普遍认同和广泛接受的道德规范、思想品格和价值取向,具有极为丰富的思想内涵。《关于实施中华优秀传统文化传承发展工程的意见》[16]把传承和发展中华优秀传统文化的主要内容概括为核心思想理念、中华传统美德、中华人文精神等三个方面,为中华优秀传统文化教育提供了重要指引。

2.教育文件中与文化理解与传承素养有关的描述

通过对世界上主要国家和国际组织有关核心素养框架的考察,我们可以发现,尽管这些框架中鲜有将文化理解与传承素养作为一个独立的素养放在突出的位置,但绝大多数都有与文化理解与传承有关的描述,这一方面说明了提出文化理解与传承素养的重要价值,另一方面为本研究建立文化理解与传承素养框架提供借鉴。

在不同国际组织和国家、地区的核心素养框架与内涵中,不仅强调了对于本民族文化的理解和传承,同时也对学生是否具备应对全球化的挑战的核心素养(例如开放的心态、尊重多元文化的态度)给予了重视,以期学生能够在日益多元的文化环境当中增强核心竞争力。仔细分析这些教育文件对素养内涵的具体描述,我们可以看出,其中对本民族文化和他民族文化的定位和侧重有所不同。这一侧重点的差异,也为本研究建构文化理解与传承素养框架提供了有益的借鉴。

第一,对本国或本民族文化,更多地强调在认同的基础上理解与传承。例如:联合国教科文组织2013年发布的核心素养指标体系包含七大学习领域,其中文化艺术领域的内涵不仅包括了解家庭、学校、社区以及国家的文化经验,还包括自我或共同体身份认同、尊重多元等内容[17]。欧盟2005年发表的《终身学习核心素养:欧洲参考框架》中提出了八项核心素养,其中和文化理解与传承相关的素养主要集中在社交和公民素养、文化意识和表达方面。其中,社交和公民素养包括了对本国及欧盟的了解和认同以及多元理解;文化意识和表达包括了解本国和欧洲的文化并具有认同感,对文化表达的多样性理解和认同[18]。我国于2016年发布的《中国学生发展核心素养》文件,以培养“全面发展的人”为核心,建立了包括文化基础、自主发展、社会参与三个方面、六大素养和十八个基本要点的核心素养框架。在文化基础-人文底蕴-人文积淀要点当中,强调学生应“具有古今中外人文领域基本知识和成果的积累;能理解和掌握人文思想中所蕴含的认识方法和实践方法等”[19]。2005年的日本教育改革,提出要继承与发扬本国传统文化,培养在国际社会中生活的日本人[20]

第二,对多元文化,侧重于以尊重、包容、开放的态度去理解。例如,美国21世纪核心素养体系提出的21世纪主题中,便有强调全球意识,能与不同文化的人合作并学习,理解异国文化等内容。2006年法国颁布的《共同基础法令》列出了七大核心素养,其中两条是人文素养和外语素养,要求学生了解法国的历史、地理、和欧洲文化以及全球文化,对法国以及全人类的文化好奇和热爱;通过对外语的学习促进对文化差异及多样性的敏感度[20]。我国发布的《中国学生发展核心素养》文件中,社会参与-责任担当-国际理解要点指出学生应“具有全球意识和开放的心态,了解人类文明进程和世界发展动态;能尊重世界多元文化的多样性和差异性,积极参与跨文化交流;关注人类面临的全球性挑战,理解人类命运共同体的内涵与价值等”[19]。在我国台湾地区,“国际理解与多元包容”是核心素养的一个重要方面[21][22]

此外,我国刚刚修订完成的高中课程标准,将核心素养的培养下沉到学科层面,挖掘学科对于培养学生核心素养的独特贡献,其中也涉及不少与文化理解与传承素养有关的描述。语文课标中提到了“审美鉴赏与创造”素养、“文化传承与理解”素养,其中“文化传承与理解”素养是指学生在语文学习中,能继承中华优秀传统文化,理解、借鉴不同民族和地区文化的能力,以及在语文学习过程中表现出来的文化视野、文化自觉意识和文化自信的态度[23]。政治课标中提到的“政治认同”素养,指人们对一定社会制度和意识形态的认可和赞同,认同社会主义核心价值观等[24]。美术课标中也谈到了“文化理解”素养,指从文化的角度观察和理解美术作品、美术现象和观念。包括认识中华优秀传统美术作品的文化内涵及其独特艺术魅力,形成对中华文化的认同感;理解不同国家、地区、民族和时代的美术作品所体现的文化多样性,欣赏外国优秀的美术作品等[25]。英语、日语等外语学科提出了“文化品格”素养,文化品格指对中外文化的理解和对优秀文化的认同,是学生在全球化背景下表现出的知识素质、人文修养和行为取向[26][27]

(三)本研究建构文化理解与传承素养框架与内涵的思路

从相关的研究成果和教育实践情况来看,虽然社会广泛认识到文化理解和文化传承在人才和学生素养培育中的重要意义,但尚未系统提出该素养具体的内涵阐释和行为表现。本研究提出以文化理解与传承作为人才核心素养的枢纽与根基,意在为未来的人才培养与评估提供一个有坚实价值观支撑的模型。通过对文化理解与传承素养的结构、内涵及其行为表现进行系统论证和建构,以期为核心素养教育的实施与测评提供指导。而关于“文化理解与传承素养”这一框架建构的特征,我们有如下几点认识:

1.彰显文化理解与传承素养作为精神纽带的重要意义

本研究充分挖掘文化理解与传承素养对于个人自我认同和国家民族的凝聚力的重要意义,充分外显文化认同对于个人、社会、民族和国家的重要作用。对个人而言,文化认同引导着个人的价值观念和日常行为;对社会群体而言,文化认同具有增强群体凝聚力的功能;对于民族和国家而言,文化认同是民族团结和谐与国家稳定富强的根基。对于中华民族而言,中国人的文化认同是实现中华民族伟大复兴中国梦的文化心理基础。

文化认同是一种肯定的文化价值判断,即指文化群体或文化成员承认群内新文化或群外异文化因素的价值效用符合传统文化价值标准的态度与方式,经过认同后的新文化或异文化因素将被接受、传播[28]。文化认同对于大多数人来说是最有意义的东西。不同民族的人们常以对他们来说最有意义的事物来回答“我们是谁”,即用“祖先、宗教、语言、历史、价值、习俗和体制来界定自己”,并以某种象征物作为标志来表示自己的文化认同。民族国家的行为受到“文化偏好、文化共性和文化差异的影响”[29]

由此,本研究从文化理解与传承素养作为精神纽带这样一个高度建立了包括文化理解、文化认同和文化践行三个层次的素养框架,其中文化认同发挥了从“理解”转化为“践行”最重要的桥梁作用。文化认同是让个体建立自我认知、融入社会生活、产生归属感和幸福感的基础,文化认同中的高级层次-文化自信是民族自信和国家自信的基础,是凝聚共同体成员的精神纽带。

2.构建具有层次性、丰富性和统整性的文化理解与传承素养框架

本研究构建的文化理解与传承素养包括文化理解、文化认同和文化践行三个要素,这三个要素既是构成素养的三个维度,也是三个递进的层次。具体来说,文化理解是文化认同和文化践行的基础,只有在文化理解的基础上,才能真正形成理性、自觉的认同与践行;文化认同是社会共同体成员的精神纽带和延续发展的精神基础,为践行提供有效的情感保障;文化践行是该素养的最高目标,是从文化理解、文化认同落实到具体的实践层面的过程;三个层面相互关联、依序递进,从而实现文化的传承与发展。同时,三个要素也都从不同层次或角度阐述其内涵,例如文化理解包含体验、认知和反思三个层次,文化认同包含鉴别、接纳和自信三个层次,文化践行包含实践、继承与传播、创新三个层次。由此,形成了文化理解与传承素养层次清晰、内涵明确的结构体系。

文化理解与传承素养的内涵具有丰富性。例如,对文化的理解可以从不同角度和层面展开,不仅包括对文化之内容和表现的认识,还注重对文化中蕴含的思想和价值观的理解,做到内容和思想兼顾;从文化的区域类型而言,不仅包括对本民族文化传统和价值的体验、认知和反思,也包含对域外文化的跨文化理解。同样地,文化践行的形式也是丰富多样的,不论是对优秀文化的自觉遵循、言行示范,还是改造、更新和诠释,都可以纳入文化践行的范畴。由此,文化理解与传承素养的内涵是丰富的、开放的与发展的,有效呼应了一个有生命力的文化本身所应具有的多元与开放特征。

文化具有宽广的内涵,中华优秀传统文化博大精深,从教育的角度如何界定什么是一个具有文化理解与传承素养的人的难度可想而知。本框架没有封闭于挑选若干具有代表性的文化载体,而是保留了文化内涵的丰富性与开放性,从另一条路径架构素养框架,更具有统整性。文化理解、文化认同和文化践行三个要素以及其各自具有层次性的内涵,给予教育者审视文化和审视学习者素养的一个框架,抓住不同的文化形式在思维方式和行为表现上的统一特点,可以将广博的文化统整到这个层次体系中去,将对自身文化和人类共同文化的理解与传承和跨文化理解整合起来,让学习者获得对文化的不同层次的丰富体验和素养发展。

3.强调文化理解和传承过程中的理性基础和文化自觉

“文化自觉”是当代中国学者关注颇多的问题。费孝通先生在1997年发表的《反思·对话·文化自觉》一文中,强调文化自觉就是要对自己的文化有“自知之明”,他说:“生活在一定文化中的人对其文化有‘自知之明’,明白它的来历、形成过程、所具有的特色和它发展的趋向。”[30]他还指出,自知之明是为了加强对文化转型的自主能力,取得决定适应新环境、新时代文化选择的自主地位。在和西方世界保持接触、进行交流的过程中,把我们文化中好的东西讲清楚,使其变成世界性的东西,首先是本土化,然后是全球化[31]

乐黛云先生从三个方面论述了文化自觉:首先是要自觉到自身文化的优势和弱点,懂得发扬优势,克服弱点;其次要对在过去条件下形成的旧文化,即传统文化进行新的现代诠释,使其得到更新,有益于今天;再次,还要审时度势,了解世界文化语境,使自己的文化为世界所用,成为世界文化新建构不可或缺的重要组成部分。这才是对自己文化的全面的自觉[32]。她还认为,文化自觉提出了一个坐标:纵轴是从传统和创造的结合中去展开未来,找到新的起点,这是一个时间轴;横轴是在当前的语境下找到民族文化的自我定位,确定其存在的意义和对世界可能做出的贡献,这是一个空间轴。任何民族文化都可以在这个坐标上找到自己的定位[33]

文化自觉强调的是基于理性的接纳,而非盲目的自信。前述关于文化自觉的讨论,强调在面对文化时既要具有基于历史观的文化理解,又要具有基于反思的客观判断;既要立足本土,又要具备全球视野;只有保持文化的开放性,才能具备发展优化的动力,不断增强文化的适应性。这些观点都被吸纳入本研究所搭建的素养框架中。例如,文化理解包括体验、认知和反思三个层次,特别强调了反思的重要性;反思,即批判性反思,指对特定文化现象或传统进行批判性的反省和思考,并形成新的判断,这是高度自觉的文化理解。在论述文化认同时,既包括情感上自发的文化认可,也包括在高度理解和反思基础上的文化接纳,强调是一种“理性自觉”;不论是文化鉴别中的“判断与取舍”,还是文化接纳中的“理性思考和权衡”以及文化自信,无不强调理性的价值。再如,在文化践行中,也区分了实践的不同层次,即自发实践和自觉实践,且更为推崇自觉实践这种在理性自觉和思考基础上进行的文化实践。

4.精选具有综合性素养表达特征的行为表现举例

素养是一个人在面对复杂问题解决时的综合性表现,是关键能力、必备品格和价值观念的整合。也就说,素养的定义更加注重一个具备某种素养的人“能够干什么”“具有怎样的行为表现”,由此对于素养的描述也应从“表达输出”的角度刻画学习者所应具有的行为表现。本框架对文化理解、文化认同和文化践行三个素养要素,均精选了3—5项行为表现举例。

这些行为表现举例,一方面强调文化理解与传承素养所应发挥的精神纽带作用,例如“感悟中华文明在世界历史中的重要地位,对中华民族的文化生命力及其发展前景具有坚定信念和情感认同”;另一方面又反映当前社会生活特征,更加接地气,例如“具有尊重多元差异的立场和开放包容的心态,对社会上常见的文化现象和相关观点做出评价与反思”。既超越于一般的传统文化“记诵之学”,鼓励学生针对文化问题开展深层次的学习活动,例如“选择家乡某个特定的文化现象开展专题研究,了解其渊源及其对人们生活方式的影响”,这也是对探究性、研究型的学习活动的倡导;又充分考虑文化实践行为的多样性,例如“积极宣传中华优秀传统文化中的经典案例,并体现讲仁爱、重民本、守诚信、崇正义、尚和合、求大同的时代价值”,鼓励学习者讲好中国故事,这不单是学习的途径,也是学习的成果;还鼓励学生个性化发展,例如“结合个人兴趣爱好选择性学习并掌握某种文化形式,弘扬中华优秀传统文化”。

这些行为表现举例,不仅为理解素养内涵提供了支撑,让文化理解与传承素养这个育人目标变得更加有形,易于理解;同时这些行为表现也都关联了非常明确的学习行为,相当于对培养素养方式给出建议,增强了素养教育落地的可操作性。尽管这些举例数量有限,将素养目标转化为系统化的育人体系还有很长的路要走,但是这些举例所倡导的理念和取向,为开展文化理解与传承素养的培养和评价研究及实践提供借鉴和指引。

三、文化理解与传承素养的框架建构、内涵阐释与行为表现

文化是人类在长期历史发展过程中创造的物质与精神成果,文化理解与传承素养指人们对文化的认知与理解、继承与扬弃、发展与创新的过程和行为。就我国而言,一个具有文化理解与传承素养的个体,能够在理解的基础上认同并传承中华民族优秀文化,能够以平等、尊重的态度看待和理解不同文化间的共性与差异,具有体现中华民族优秀传统文化特点的价值观念、道德伦理、行为习惯等。该素养又可进一步具体化为文化理解、文化认同、文化践行三个要素。

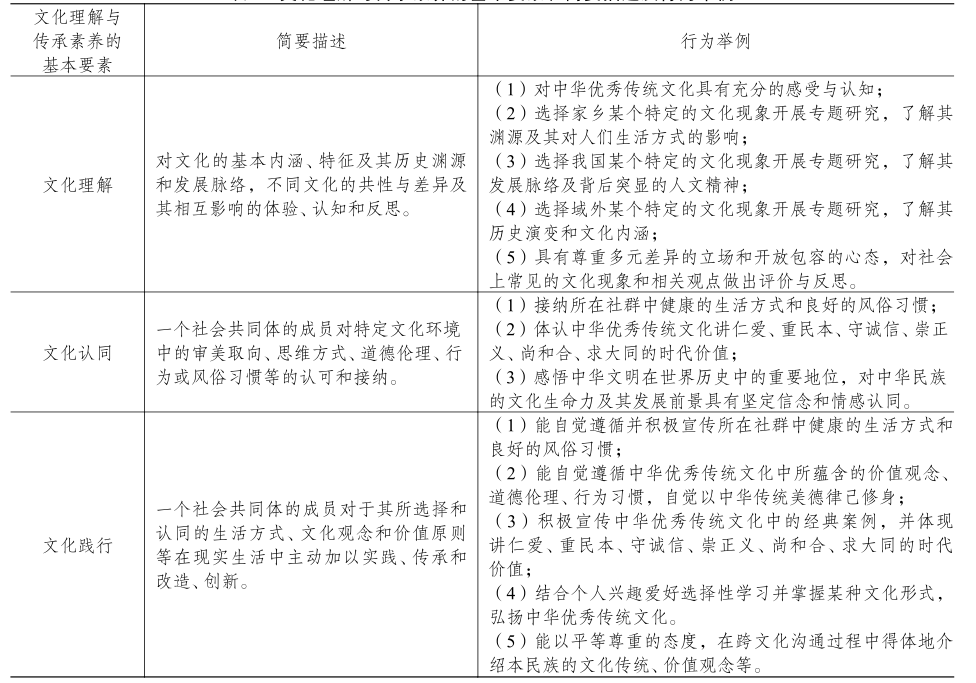
(一)文化理解

文化理解指对文化的基本内涵、特征及其历史渊源和发展脉络,不同文化的共性与差异及其相互影响的体验、认知和反思。这种理解可以从不同角度和层面来说。从文化自身的形态结构来说,不仅要理解文化的具体内容和表现,诸如文学艺术、典章制度、工艺技能、典籍、文物等,还应该理解文化中所蕴含的思想和价值观,比如审美取向、道德观念、哲学思想等。从文化的区域类型而言,不仅包括对本民族文化传统和价值的体验、认知和反思,也包含对域外文化的理解,也就是所谓“跨文化理解”。文化理解是文化认同和文化践行的基础,只有在文化理解的基础上,才能真正形成理性、自觉的

认同与践行,从而实现文化的传承与发展。跨文化理解可以促进不同文化背景的人相互沟通、合作,有助于更好地解决人类所面对的共同挑战和发展问题。

《周易•系辞下》中说,“天下同归而殊途,一致而百虑”。这一说法不仅是中国古人对不同思想和文化差异的认识和理解,更体现了“求同存异”解决问题的大智慧。费孝通先生晚年曾针对美国政治学家亨廷顿的“文明冲突论”作出回应,提出处理不同文化关系的十六字箴言:各美其美,美人之美,美美与共,天下大同。这一中国式智慧完全可作为今天世界不同文化与文明的共处之道。

我们认为,对一种文化的理解包括体验、认知和反思三个方面。

体验,包括个体在成长过程中对于自身文化的体认,也包括个体在接触一种新的文化现象或文化环境时,对该文化最浅显直观的感受和体验。认知,包括知识性学习和分析性认知。知识性学习是指通过学习,对特定文化现象和文化知识的理解;分析性认知是指对文化现象和知识背后的思想方法和价值含义做出分析和解释。反思,即批判性反思,指对特定文化现象或传统进行批判性的反省和思考,并形成新的判断。这是高度自觉的文化理解。

与文化理解要素有关的行为表现举例:

(1)对中华优秀传统文化具有充分的感受与认知;

(2)选择家乡某个特定的文化现象开展专题研究,了解其渊源及其对人们生活方式的影响;

(3)选择我国某个特定的文化现象开展专题研究,了解其发展脉络及其背后突显的人文精神;

(4)选择域外某个特定的文化现象开展专题研究,了解其历史演变和文化内涵;

(5)具有尊重多元差异的立场和开放包容的心态,对社会上常见的文化现象和相关观点做出评价与反思。

(二)文化认同

文化认同是指一个社会共同体的成员对特定文化环境中的审美取向、思维方式、道德伦理、行为或风俗习惯等的认可和接纳。文化认同从根本上要回答“我(们)是谁”“我(们)来自哪里”的问题,它是社会共同体成员身份识别和认同的基础,也是民族和国家认同的根本。文化认同既包括情感上自发的文化认可,也包括在高度理解和反思基础上理性自觉的文化接纳。人们在长期共同生活中对自身生活方式和文化价值的肯定和认可,是让个体建立自我认知、融入社会生活、产生归属感和幸福感的基础,是凝聚这个共同体成员的精神纽带,也是其延续发展的精神基础。在经济全球化时代,文化认同是一国综合国力竞争中最重要的“软实力”。

文化认同的依据,就是使用相同的文化符号、遵循共同的文化理念、秉承共有的思维模式和行为规范。拥有共同的文化,往往是民族认同、社会认同的基础。人与人之间在文化上的认同,主要表现为双方相同的文化背景、文化氛围,或对对方文化的承认与接受[34]

文化认同包括鉴别、接纳和自信三个方面。

鉴别,指人们在接触不同文化观念,受到新的文化冲击,或所持文化理念与现实环境发生矛盾时,对不同文化观念的是非和适用性进行的比较和判断。鉴别是一种理性思考,本着“古为今用,洋为中用”的态度,坚持“取其精华,去其糟粕”的原则,对传统文化和外来文化进行判断和取舍。接纳,是指对文化观念及生活方式等的接受。接纳可以是自发的无意识的接受,也可以是理性思考和权衡后的选择。接纳并不必然带来自信。自信,是人们在对自身文化价值充分肯定的基础上,对所属群体的文化生命力及其发展前景产生的坚定信念和情感认同。文化自信着眼于对文化功能的肯定和信心,具有情感偏向性。文化自信是民族自信和国家自信的基础,文化自信之中包含着制度自信和理论自信(价值自信)。

与文化认同要素有关的行为表现举例:

(1)接纳所在社群中健康的生活方式和良好的风俗习惯;

(2)体认中华优秀传统文化讲仁爱、重民本、守诚信、崇正义、尚和合、求大同的时代价值;

(3)感悟中华文明在世界历史中的重要地位,对中华民族的文化生命力及其发展前景具有坚定信念和情感认同。

(三)文化践行

文化践行,指一个社会共同体的成员对于其所选择和认同的生活方式、文化观念和价值原则等在现实生活中主动加以实践、传承和改造、创新。这是从文化理解、文化认同落实到具体的实践层面的过程。

经世致用、知行合一是中华优秀传统文化中的宝贵财富,中华文明绵延数千年经久不衰,与中华民族自觉的文化践行密切相关。文化践行的过程同时也是创新和发展文化的过程。从教育的角度看,优秀的民族文化对于个体形成良好的道德意识、审美取向、行为习惯等具有不可替代的作用。文化践行本质上是一个立德树人的教育过程,也是立德树人教育的结果。每个个体如果都能积极践行优秀文化中所蕴含的价值取向和行为准则,便能够有效促进社会群体齐心协力共筑精神家园,对于国家治理、社会和谐发展有突出价值。

许慎《说文解字》中这样解释“践”字,谓:“践,履也。履,足所依也。”践行就是指在人们的认知理解范围内遵照一定的价值原则和方法来实行。“行”不是一种盲目的活动,而是与“知”紧密结合。马克思主义强调人类的实践要与认识相结合,中国古代先哲也强调知行不离。比如先秦儒学大师荀子说“学至于行而后止”。南宋理学家朱熹也说:“知行常相须……论先后,知为先;论轻重,行为重。”[35]明代大儒王阳明更是提倡知行合一,指出“知是行的主意,行是知的功夫;知是行之始,行是知之成”[36]。知行合一、经世致用是中国思想文化中一个非常有价值的传统,也是我们今天文化传承和践行的重要内容。

具体而言,文化践行包括实践、继承与传播、创新三个方面。

实践,分为自发实践和自觉实践。自发实践是指未经思考的,或在外界影响下习焉不察、日用而不知的实操行为;自觉实践是指在理性自觉和思考基础上进行的文化实践,强调实践者的主体性和能动性。自觉的文化实践建立在文化认同之上。

继承与传播,是指对体现一定价值原则和思维方式的文化产品、技艺方法和思想观念加以继承和传播,使之传递和扩散到更大范围,促成进一步的文化交流和理解。文化传承包括纵向和横向两个维度。纵向是指时间或历史意义上的代际之间的传递和继承;横向是指空间或地理意义上的传播和扩散,乃至跨文化的沟通和交流。文化传承得以实现的最主要途径就是教育,通过家庭教育、学校教育、社会教育和职业教育等形式,将优秀的文化价值观和工艺技能等传递和发展下去。同时,教育的过程也是文化传承的过程,是一个民族优秀价值原则和思维方式得以保存和发扬的基础,是民族精神生生不息的源泉。

创新,是指在文化实践和传承过程中,对已有的文化产品、工艺技能或方法以及价值理念加以创造性地改造、更新和诠释,以使其适应时代和社会的新需要。文化创新从内容上看包括物化产品的更新、技能方法的改造和思想价值观的创造性诠释等。创新是相对传统而言的,“传统”本身有延续的含义,需要不断地传递和发展。文化践行的过程同时也是创新和发展文化的过程,这是一个动态发展的过程。

与文化践行要素有关的行为表现举例:

(1)自觉遵循并积极宣传所在社群中健康的生活方式和良好的风俗习惯;

(2)能自觉遵循中华优秀传统文化中所蕴含的价值观念、道德伦理、行为习惯,自觉以中华传统美德律己修身;

(3)积极宣传中华优秀传统文化中的经典案例,并体现讲仁爱、重民本、守诚信、崇正义、尚和合、求大同的时代价值;

(4)结合个人兴趣爱好选择性学习并掌握某种文化形式,弘扬中华优秀传统文化;

(5)能以平等尊重的态度,在跨文化沟通过程中得体地介绍本民族的文化传统、价值观念等。

综上所述,文化理解、文化认同、文化践行构成了文化理解与传承素养的三个重要方面。某种意义上讲,三者之间存在一定的递进关系,没有对某一文化的表现形式及其所蕴含价值观的基本理解,就不可能形成真正的认同和热爱,也不可能真正地付诸实践。文化理解与传承应当立足于中华优秀传统文化,着眼于人类命运共同体的高度,本着“不忘本来、吸收外来、面向未来”的原则,理解、吸收不同国家和民族文化中的优秀部分和积极因素,促进文化的创造性发展和创新性转化。

为更加清晰地呈现本研究的主要观点,表1汇总了文化理解与传承素养的基本要素和简要描述,并列举了不同要素的代表性行为表现:

表1 文化理解与传承素养的基本要素和简要描述及行为举例

四、讨论与建议

一项教育理念的落实需要复杂的支撑体系来提供持续的支持,例如全面深化课程改革要进行5个统筹:(1)统筹小学、初中、高中、本专科、研究生等学段(包括职业院校);(2)统筹各学科,充分发挥各门课程的育人价值,加强学科间的相互配合;(3)统筹课标、教材、教学、评价、考试等环节;(4)统筹一线教师、管理干部、教研人员、专家学者、社会人士等力量;(5)统筹课堂、校园、社团、家庭、社会等阵地[15]。这5个方面的统筹对于文化理解与传承素养培养的落地同样具有指导意义,文化理解与传承素养作为凝聚社会共同体成员的精神纽带,具有价值突出、内涵广泛、培养复杂等特点,特别需要系统规划、层层推进。我们并不期望对该素养的培养描绘出一个全面蓝图,仅从这个复杂体系中抽取若干要点展开讨论如下。

(一)系统设计文化理解与传承素养在国家、地方和学校课程中的落实与体现

文化理解与传承素养的培养是一个系统的工程,需要从国家到地方到学校层层推进,将素养落实到育人环节的方方面面。对于国家、地方和学校等不同层面,需要在不同的问题、难题上发力。

在国家层面,应系统设计如何将文化理解与传承素养整体融入课程。目前尽管该素养的相关内容在语文、外语、历史、政治、艺术等不同学科的课程标准中有所体现,但这些体现更多是围绕各学科的教学目标需求而融入,缺少整体的顶层规划和系统设计,学科间的协调、关联存在明显不足,尚有待国家层面的课程建设和教材修订持续关注。

在地区和学校层面,应充分挖掘和利用本地中华优秀传统文化教育资源,开设专门的地方课程和校本课程[15]。利用地区与传统文化有关的课程资源,开展社会实践,完成项目式学习,是培养学生家国情怀的有效途径[37]。近年来,全国各地指向文化理解与传承的课程不断涌现,这些课程的建设和优化有待引导,以使课程超越简单的文化内容普及,更为关注文化所承载的思想智慧和价值观念,设计出有益于文化理解与传承素养提升的学习和实践活动。

通过系统规划和不同层面的努力,形成一个纵向网络,从指导思想到具体实施策略,全面促进文化理解和传承素养培养的落地。

(二)在学科课程中全面融入并强化文化理解与传承素养培养

由于目前国际上多数国家和地区的现有课程方案是以学科课程为主,无论素养与已有学科主题的关联度如何,通过课程改革从整体上规划对学生素养的培养,并不意味着要针对这些素养重新设计出全新的课程,而是要明确素养与已有学科课程之间的对应与关联,从各学段、多学科指向素养培养,从而实现素养与已有课程体系的融合[38]

在现有的基础教育学科课程中,人文、艺术与社会科学领域的学科课程与文化理解与传承素养密切相关,可为文化理解与传承素养培养搭建多元平台。例如,语文课程在传承中华优秀传统文化、提升学生的民族文化认同感、弘扬民族精神过程中具有独特的作用,在语文课程的性质、目标、内容及其实施过程中,都蕴含着中华优秀传统文化与语文课程深度融合的应然取向[39]。语文课程需要坚持双重任务:既需要努力培养学生的“语用”能力以实现其实用目标,又需要传播中华优秀传统文化以实现其文化目标。应分别加强并落实语文课程目标的实用取向与文化取向,还应通过语文课程的必要分化来更有效地彰显中华优秀传统文化[40]。再如,优秀传统文化与培育社会主义核心价值观能够有机结合,蕴含于历史典籍、民间习俗、档案资料、地方史志等载体中的优秀传统文化由于时间的积累和历史的沉淀,内容已稳定,属性已确定,阐述较完备,影响更深远,因而能够成为思想政治教育的固有资源[41]

数学与自然科学领域的学科课程,看似与文化的关联并不紧密,实则它们对于承载文化理解与传承素养培养的功能不可小觑。其一,尽管近代科学发端于西方,但中国传统文化中注重顺应自然、强调整体与和谐、遵循中庸与辩证的哲学思想与方法论对数学与自然科学的发展不无启示,例如著名思想家、数学家莱布尼茨,著名物理学家玻尔都直言曾受到中国传统哲学的影响[42]。由此,挖掘数学和自然科学课程内容与中国传统文化在思想智慧上的契合点,特别值得我们去尝试。其二,数学与自然科学课程中科学精神、科学态度、科学伦理与社会责任等目标的落实,非常需要以文化理解与传承素养作为支撑,两类育人目标相辅相成,在许多方面是统一的。其三,近年来,我国科技事业密集发力,加速发展,实现了历史性、整体性、格局性重大变化。如何在中小学科技教育中融入我国科技发展的重要成果,讲好中国科技工作者的故事,促进青少年树立远大理想、历练品格,增强民族自信心和自豪感,是亟待突破的课题[43]

(三)在丰富的情境中开展促进学生多维素养综合提升的活动

在鲜明情境、特定动机与情绪色彩驱使下进行的认知活动有利于增强学习的效果,学生在情感和认知上理解学习任务,学到和记忆的信息会更多;当对自己的任务感兴趣时,问题解决会更加容易。传统文化教育的内容应突出鲜明情境,将学生的情感体验融入学习和认知过程之中,以提升其关注度与兴趣[44]。《完善中华优秀传统文化教育指导纲要》倡导学校应“充分利用博物馆、纪念馆、文化馆(站)、图书馆、美术馆、音乐厅、剧院、故居旧址、名胜古迹、文化遗产、具有历史文化风貌的街区等,组织学生进行实地考察和现场教学”。

在北京,博物馆、科技馆、科研单位、企事业单位等几百家机构已经申报成为中小学生的学习基地,其中一类为综合社会实践活动基地,围绕国家、社会和学生个性发展三个层面开展活动,旨在培育情感,增强能力,提高人文素养、社交素养、公民责任与社会参与度,加强国家认识[45],为开展基于场地的文化教育活动创造了良好的支撑环境。一些知名学校,已经将文化实践活动扩大到更大的地域范围,例如,北京师范大学第二附属中学每年都要在秦汉唐文化、徽文化、酒泉敦煌文化、晋文化、中原文化等文化考察实践路线中,选择三条路线组织学生开展特色文化社会实践活动,创造立体的文化体验,让学生深入到具体的社会环境中,寻找自我归属与认同。不过这些方式还不算普遍,从对中小学的调研数据来看,仅有1%左右的学生表示,在接受传统文化教育中去过社区、纪念馆、民俗馆、博物馆和文庙书院等四个及以上的地方;多采用诵读讲授的单一方式进行传统文化教学,难以引发学生对传统文化的兴趣以及学习的积极性[46]。除了在真实的场景、场地中开展传统文化教育,基于传统节日等文化载体设计学习活动,开展校园文化建设,将“无形”的传统文化教育转化为“有形”的具体活动[47][48],日渐成为中小学乐于采纳、易于采纳的形式。

在基于真实场地或创设丰富情境开展文化教育活动之时,我们倡导不断探索和优化活动方式,让学生超越浅表的文化体验,注重学生的深度参与,促进学生多维素养的综合提升。学生在参与文化教育活动中,如果没有思想性的触动,很快会对那些貌似高大上的行为嗤之以鼻[2]。基于问题的学习和基于项目的学习(统称PBLs),其相似之处在于都是为了达成一个共同的目标而展开,它们都引导学生在问题解决或项目实施过程中学习和应用核心概念[49]。PBLs的相关研究表明:当有机会将课堂所学知识应用于真实问题,需要持续投入时间与精力展开合作以完成一个项目时,学生可更为深入地理解所学内容[50]。PBLs能激发学习者主动学习,并引导其运用高层次思维能力,这是素养培养的有效途径[38]。至2019年,北京师范大学第二附属中学已经连续主办五届中学生中华传统文化传承高端论坛,论坛每年都会邀请全国多所学校共同参与,不仅设计了齐读共诵、参观考察、聆听报告、论坛交流、共同表演话剧等多样的实践活动,同时也注重给参与者布置具有一定张力和挑战性的学习任务,让参与者通过沟通合作实现问题解决、共同创作作品。完成这样的学习任务,必然有赖于深度的审辨思考、创新创造、沟通交流和团队合作,在培养学生的文化理解与传承素养之时,提升其多维素养。

(四)加强文化理解与传承素养中的理性要素,提升文化自觉意识

本研究所倡导的文化理解与传承素养特别强调其理性要素,应不断提升学生的文化自觉意识,在理性自觉的基础上形成文化认同和文化自信,并转化为文化实践行为。

首先,要加强教育者对文化自觉的重视,整体提升教育者的文化自觉意识,构建有利于学生文化自觉意识培养的育人环境。传承与发展中华优秀传统文化是文化自觉的时代体现[51],构建多元一体的中华文化教育场域,将现代性的中华文化符号内化为学生的文化自觉意识,以社会主义核心价值观促成学生高度的文化自觉意识等策略,是有效提升学生文化自觉意识的教育路径[52]。在文化教育中强调文化自觉的重要性,在教育研究层面已经得到日益关注,但尚未转化为实践领域教育者群体的普遍认识;同时,在如何开展旨在增强文化自觉的教学活动与学习活动方面,不论是研究还是实践层面,相关经验都还比较缺少。

其次,文化自觉的心理基础是开放的态度,不能封闭、孤立地看待本民族的“传统”或“现代”,需要建立看待文化的历史观、发展观和全球观。第一,要明白文化的“来历、形成过程、所具有的特色和它发展的趋向”[30],不单呈现给学生静态的文化知识,还要探析文化演进的过程。第二,要对“传统文化进行新的现代诠释,使其得到更新,有益于今天”[32],赋予传统文化教育以时代气息。第三,“在当前的语境下找到民族文化的自我定位,确定其存在的意义和对世界可能做出的贡献”[33],在全球视角下进行跨文化比较和理解。

再次,文化自觉的思维机制是审辨思维,21世纪核心素养5C模型中的审辨思维素养模型对于如何在教育活动中强化文化自觉具有重要启示。一方面,通过质疑批判和反思评估促进基于理性的文化理解和文化认同。“文化认同也要有深层的自我反思。越能深入地洞悉文化的缺点与阴暗面,认同就会越深刻”[53],“要自觉到自身文化的优势和弱点,懂得发扬优势,克服弱点”[32],要充分反思和敢于批评当前社会上存在的不良文化现象,充分挖掘和彰显优秀文化对个人成长和社会进步的重要价值。另一方面,借助审辨思维的素养框架指导学习活动的开展,设计分析论证、综合生成等认知性学习活动。例如,引导学生对文化现象和知识背后的思想方法和价值含义做出分析和解释,选择家乡、国家或域外某个特定的文化现象开展专题研究,创作体现中华优秀传统文化精神内涵的文学、艺术作品等。

五、结语

文化作为人类的基本属性和存在方式,具有丰富的内涵,其中起决定性作用的是价值观。文化理解与传承素养可以作为贯通审辨思维、创新素养、沟通素养、合作素养的核心要素,在整个框架中承担价值枢纽的功能;同时,文化理解与传承素养的表达也特别依赖于其他四项素养提供的支撑。

本研究搭建了文化理解与传承素养的结构框架,对其内涵做了多角度的阐释,并给出行为举例,为进一步推动文化理解与传承素养的培养奠定了良好基础,但距离该素养教育的全面深化,仍有很多问题亟待教育研究与教育实践来解决。例如,进一步具体化、细化该素养的内涵和行为表现,研究素养发展进阶,系统设计不同学段的素养框架,从终身学习的角度进行整体规划;系统梳理支撑素养培养的内容载体,系统设计素养在各学科课程、跨学科综合实践活动以及课内外和校内外不同场域中的落实方式;开展学习者达成素养目标的心理机制和学习路径研究,提炼并在教学中突显促进素养培养的指导策略,超越文化教育活动的形式,从素养提升的角度优化文化教育活动内涵;积极探索素养评价的方式,尤其是文化认同和文化践行这类侧重于价值观层面和行为层面的素养,是测评中的难题。通过这些难题的攻克,社会各界的共同参与,打造支持文化理解与传承素养培养的系统化教育解决方案,方能真正实现文化理解与传承素养培养的落地。

参考文献:

[1]习近平.把培育和弘扬社会主义核心价值观作为凝魂聚气强基固本的基础工程[N].人民日报,2014-02-26.

[2]李群,等.人文化成:中华优秀传统文化课程建设的反思与实践[J].教育科学研究,2019(6),49-52.

[3]朱小芳,佐斌.青少年对中国传统文化的社会表征研究[J].哈尔滨学院学报,2016(7),96-103.

[4]向宗鲁.说苑校证[M].北京:中华书局,1987.

[5]泰勒.原始文化(连树声译)[M].上海:上海文艺出版社,1992.

[6]何平.中国和西方思想中的“文化”概念[J].史学理论研究,1999(6),68-79.

[7]梁漱溟.梁漱溟全集(第一卷)[M].济南:山东人民出版社,1989.

[8]钱穆.中国文化史导论(修订本)[M].北京:商务印书馆,1994.

[9]张岱年,程宜山.中国文化精神[M].北京:北京大学出版社,2015.

[10]希尔斯.论传统(傅铿,吕乐译[M].上海:上海人民出版社,1991.

[11]李宗桂.试论中国优秀传统文化的内涵[J].学术研究,2013(11),35-39.

[12]李宗桂.试论中国优秀传统文化的评价标准[J].社会科学战线,2017(8),1-9.

[13]陈来.中华文明的核心价值:国学流变与传统价值观[M].北京:生活·读书·新知三联书店,2015.

[14]高国希.中华优秀传统文化的现代阐释与教育路径[J].思想理论教育,2014(5),9-13.

[15]中华人民共和国教育部.完善中华优秀传统文化教育指导纲要[EB/OL].http://www.gov.cn/xinwen/2014-04/01/content_2651154.htm.

[16]中共中央办公厅,国务院办公厅.关于实施中华优秀传统文化传承发展工程的意见[EB/OL].http://www.gov.cn/zhengce/2017-01/25/ content_5163472.htm.

[17]LMTF.Toward Universal Learning: Recommendations from the Learning Metrics Task Force. Montreal: UNESCO Institute for Statist-ics, 21. Partnership for 21st Century Skills. Framework for 21st Century Learning Definitions[EB/OL].http://www.battelleforkids.org/networks/p21/frameworks-resources.

[18]European Commission. Key Competences for Lifelong Learning: European reference framework. Luxembourg: Office for Official Public-ations of the European Communities[EB/OL]. https://www.erasmusplus.org.uk/file/272/download.

[19]核心素养研究课题组.中国学生发展核心素养[J].中国教育学刊,2016(10),1-3.

[20]林崇德.21世纪学生发展核心素养研究[M].北京:北京师范大学出版社,2016.

[21]蔡清田.课程纲要的核心素养[J].研习资讯,2011(4),5-14.

[22]洪裕宏.定义与选择国民核心素养的理论架构[J].研习资讯,2011(4),15-24.

[23]教育部.普通高中语文课程标准[M].北京:人民教育出版社,2017.

[24]教育部.普通高中思想政治课程标准[M].北京:人民教育出版社,2017..

[25]教育部.普通高中美术课程标准[M].北京:人民教育出版社,2017.

[26]教育部.普通高中英语课程标准[M].北京:人民教育出版社,2017.

[27]教育部.普通高中日语课程标准[M].北京:人民教育出版社,2017.

[28]冯天瑜.中华文化辞典[M].武汉:武汉大学出版社,2001.

[29]亨廷顿.文明的冲突与世界秩序的重建[M].北京:新华出版社,2010.

[30]费孝通.费孝通论文化与文化自觉[M].北京:群言出版社,2005.

[31]费孝通.关于“文化自觉”的一些自白[J].理论参考,2003(9),31-33.

[32]乐黛云.文化冲突与文化自觉[J].爱思想网,2008-12-04.

[33]乐黛云.和谐社会与文化自觉[J].广东社会科学,2006(6),48-52.

[34]崔新建.文化认同及其根源.北京师范大学学报(社会科学版)[J].2004(4),102-104.

[35]朱熹.学三·论知行.朱子语类[M].北京:中华书局,1996.

[36]王阳明.传习录(上).王阳明全集[M].上海:上海古籍出版社,1992.

[37]吴晨.利用乡土地理课程资源培养家国情怀——以“城乡特色景观与传统文化保护”为例[J].地理教学,2019(4),41-43.

[38]刘晟,等.21世纪核心素养教育的课程、教学与评价[J].华东师范大学学报(教育科学版),2016(3),38-45

[39]张宏.中华优秀传统文化与语文课程深度融合的路径探析[J].教育研究,2018(8),108-112.

[40]温小军.语文课程与传统文化的关系:历史演变与现实把握[J].河北师范大学学报(教育科学版),2019(3),110-116.

[41]刘华政.思想政治教育与优秀传统文化传承论析[J].广西社会科学,2015(4),201-205.

[42]刘坚,等.《面向未来:21世纪核心素养教育的全球经验》研究设计[J].华东师范大学学报(教育科学版),2016(3),17-21.

[43]魏锐.紧跟新时代步伐,推动中小学科技教育强起来[N].人民教育,2018(12),1.

[44]李群,等.中小学需要怎样的传统文化教育?——基于北京市中小学“中华优秀传统文化”课程与教材建设的思考[J].中小学管理,2019(1),49-52.

[45]魏锐,等21世纪核心素养教育的支持体系[J].华东师范大学学报(教育科学版),2016(3),46-51.

[46]杨曼,等.小学生中华优秀传统文化认同现状调查及提升策略[J].中国电化教育,2019(6),44-51.

[47]王伟建.优秀传统文化的精华及教育渗透[J].中国教育学刊,2017(6),79-82.

[48]张阳.中华优秀传统文化的当代教育价值及其实现[J].思想政治教育研究,2015(3),112-114.

[49]Savery, J. R. Overview of problem-based learning: Definitions and distinctions. Interdisciplinary Journal of Problem-based Learning, 1(1[EB/OL]). http://docs.lib.purdue.edu/ijpbl/vol1/iss1/3/.

[50]Trilling, B., & Fadel, C. 21st Century skills: Learning for life in our times[M]. San Francisco: Jossey-Bass.

[51]沈壮海,等.传承发展中华优秀传统文化是文化自觉的时代体现[J].中国高等教育,2018(7),20-21.

[52]覃泽宇.论学生的中华文化自觉及教育路径[J].基础教育,2017(3),13-20.

[53]杜维明.文化认同与儒学创新[EB/OL].china.com.cn.

Cultural Competence: Part I of the 5Cs Framework for Twenty-first Century Key Competences

Liu Yan1, Ma Xiaoying, Liu Jian, Wei Rui, Ma Lihong, Xu Guanxing, Kang Cuiping, Gan Qiuling

Abstract: Cultural competence refers to the process and behavior of people’s cognition and understanding, in- heritance and aufheben, development and innovation of culture, which is of far-reaching significance to individual development and social harmony. The competence can be further interpreted into three elements: Cultural under- standing, cultural identity and cultural practice. The connotation of each element is expounded, and the behaviors of each element are listed as examples. This paper discusses the implementation of cultural competence in educational practice from the aspects of systematic design of curriculum, comprehensive integration into disciplines, carrying out activities in a rich context, and enhancing cultural consciousness.

Key words: 5Cs Framework for Twenty-first Century Key Competences; cultural understanding and inheritance competence; cultural understanding; cultural identity; cultural practice

责任编辑:农李巧