摘要:民族地区的教育现代化是全国教育现代化的重要组成部分,设计一套科学合理的教育现代化评价指标体系对民族地区教育现代化的发展具有着重要的时代意义。本文依据民族地区教育发展的实际情况,遵循引领性、可比性、适切性、定量和定性指标相结合的原则,按照国际通用的教育指标设计模式,即“投入-过程-产出”模式,把民族地区教育现代化评价指标体系设计成五个一级指标、14个二级指标和50个三级指标,旨在为民族地区的教育现代化发展提供参考。
关键词:民族地区;教育现代化;评价指标体系
《国家中长期教育改革和发展规划纲要(2010-2020年)》明确提出“到2020年基本实现教育现代化”。党的十八大报告又把这一目标列入全面建成小康社会的目标。这表明基本实现教育现代化已成为党和国家的工作任务。“基本实现教育现代化”不是指在教育的某一个方面实现现代化,也不是指在某一个地区实现教育现代化,而是指教育的各个方面和全国所有地区都要实现现代化。
我国是一个多民族地区,民族地区教育是全国教育事业的重要组成部分,所以,民族地区的教育现代化也是全国教育现代化的重要组成部分。没有民族地区的教育现代化,也就没有全国的教育现代化。因此,要在全国基本实现教育现代化,就必须确保在民族地区同步基本实现教育现代化。
一、建立民族地区教育现代化评价指标体系的意义
教育现代化可以从两种意义上去理解。一种意义是作为一种“运动”,它是指教育为适应现代社会的发展趋势,适应政治、经济、文化等方面的客观需要,改革自身传统中与现实和未来不相适应的方面,逐步形成一种新形态的发展变革过程。另一种意义是作为一种“状态”,是指教育所具有的反映当代教育的基本特征,反映教育发展的当代高度或现代化水平,而与传统教育有着显著差异的新形态。[1]我们认为,这两种意义上的教育现代化是具有统一性的。运动意义上的教育现代化是一种不断改革、不断完善的历史过程;状态意义上的教育现代化往往是运动意义的教育现代化在相对静态状态下所达到的目标。当这种目标基本达到现时期人们对现代化的评估标准时,就可以说教育实现了现代化。
民族地区的教育现代化,不论是作为一种“运动”还是作为一种“状态”,都需要一套科学的评价指标体系来为实践提供方向指导并检验实践的效果。如果没有一套合理的评价指标体系、科学的评价方法与模型就无法指导实际操作。另外,即使作为一种教育发展战略,也必然要涉及到行动方案的提出、制定和论证,尤其是需要对行动方案是否满足教育现代化的要求做出判断,以便确定下一步工作的方向和重点,这同样需要一套评价指标体系来对教育现代化的发展状态作出诊断。可见,建立一套符合民族地区教育发展规律和实际的教育现代化评价指标体系至关重要。
(一)通过评价,可以了解民族地区教育现代化的运行现状
根据评价指标体系进行评价,可以了解民族地区教育现代化系统的运行状况,了解运行过程中哪些影响因素处于良好状态,哪些影响因素存在隐患或将阻碍教育现代化的发展;可以判断和测度当前民族地区教育现代化的发展水平、有利条件和不利因素,为政府、公众和学校确定教育现代化发展的运行现状提供科学的判断依据。
(二)通过评价,可以监测民族地区教育现代化的发展变化趋势
按照评价指标体系,通过对民族地区教育现代化发展变化评价数据的采集、积累和分析,可以全面把握民族地区教育现代化状态的变化趋势,了解哪些方面向有利的方向变化,哪些方面向不利的方向变化,以及这些因素变化的程度,进而分析导致不利变化的原因,以便及时扭转不利的变化趋势,使教育现代化回到健康、合理的轨道上来。
(三)通过评价,可以建立民族地区教育现代化的预警系统
教育现代化的发展强调各项指标发展的协调性,当某些指标脱离民族地区教育发展实际,过分超越发展或过于滞后发展时,都将可能破坏整个系统的协调性,从而导致教育现代化发展的不可持续性。[2]利用教育现代化发展评价指标体系对民族地区教育现代化发展状况进行测评,不仅可以明确其发展方向,找到严重影响教育现代化发展的阻碍因素甚至破坏因素,还可以及时发现问题并予以纠正。这就为民族地区教育现代化的发展建立了一个预警系统,一旦发现问题,立即能起到警示作用。
(四)通过评价,可以优化民族地区教育现代化的管理决策
教育现代化评价旨在寻求可操作的定量化的方法,以分析教育现代化发展战略实施的进展和效果,更好地指导教育现代化发展的具体实践。根据教育现代化指标体系对民族地区教育现代化的发展水平进行描述、评价后,可以了解其教育现代化发展的优势和薄弱环节,并从纵横两个方面发现发展的差距,从而挖掘自身发展的潜力。也就是说,可以使我们明确哪些该坚持、哪些该完善、哪些该克服,从而为教育现代化发展指明方向,为规划教育现代化发展方案提供现实基础,为优化教育现代化管理决策提供科学依据。
总之,建立民族地区教育现代化评价指标体系,可以在时间上反映民族地区教育现代化的发展速度和趋向,在空间上反映民族地区教育现代化的整体布局和结构,在数量上反映民族地区教育现代化的规模,在层次上反映民族地区教育现代化的功能和水平,将兼有描述、评价、解释、预警和决策等多种功能。它既是各级地方政府、国家决策部门、全球或国际社会在推进教育现代化发展进程中不可缺少的政策性工具,又是促进公众与学校参与民族地区教育现代化发展过程的重要信息来源。
二、民族地区教育现代化评价指标体系的设计与构建
由于教育现代化内涵丰富、内容广泛,包含着教育工作的方方面面,而且不同地区有不同特点,这就决定了教育现代化评价指标体系设计不可能只有一个模式,也不应该用一套标准去生搬硬套各个不同地区的教育现代化实际。[3]特别是在民族地区,传统文化的差异和宗教信仰的差别使民族地区教育现代化的评价更为复杂,如果简单照搬非民族地区教育现代化的评价指标体系,不仅不利于民族地区教育现代化的实现,还会有取消“民族性”的危险。所以,设计民族地区的教育现代化评价指标体系,必须遵循引领性、可比性、适切性、定量和定性指标相结合的原则。
所谓引领性原则,就是指在设计和构建民族地区的教育现代化指标体系时,既要立足于评价民族地区教育现代化的实际发展水平;又要通过对反映民族地区教育现代化发展趋势的前瞻性指标的选取,聚焦矛盾,解决问题,以引领民族地区教育现代化的实践变革和发展。
所谓可比性原则,就是指我们制定的民族地区的教育现代化指标体系要能够和非民族地区、发达地区甚至是发达国家和国际组织制定的指标体系相比较。民族地区的教育现代化虽然有自己的特点,但它毕竟是我国教育现代化的一个组成部分,具有我国教育现代化的共同特点。同时,民族地区的教育现代化也是教育现代化的一个组成部分,它也要遵循教育现代化的共同规律。所以,制定民族地区教育现代化的评价指标体系,不能闭门造车,必须和非民族地区、发达地区和发达国家的指标体系具有可比性。
所谓适切性原则,就是指我们制定的民族地区的教育现代化评价指标体系,要适合民族地区教育现代化发展特点,切合民族地区教育现代化发展实际,能够更有效促进民族地区教育现代化的实现。
所谓定量和定性指标相结合的原则,是指在制定民族地区教育现代化指标体系时,在数据可采集、能量化的前提下应尽量量化,不能量化但与教育现代化关联度强,对教育实践又具有重要引领性的指标就要采用定性描述的方式。使用定性方法,要求各个指标都具有很强的代表性、典型性,且指标之间相互独立、不能重复。
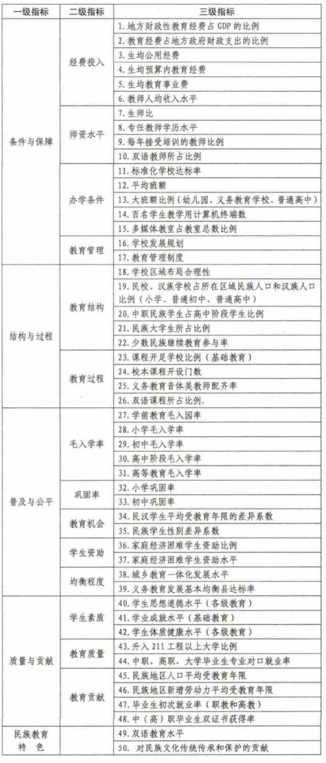
根据上述原则,按照国际通用的教育指标设计模式即“投入-过程-产出”模式,从缩小民族地区与非民族地区教育现代化发展水平差距和结合民族地区教育现代化发展特点两个立足点出发,我们把民族地区教育现代化评价指标体系设计成五个一级指标、14个二级指标和50个三级指标(详见表格)。
1.条件与保障。这是民族地区教育实现现代化的基础和前提。民族地区的教育发展之所以滞后,除了历史、地理、自然条件和文化传统等因素以外,最主要的还是经费投入不足、师资水平不高、办学条件有限、教育管理落后,所以,把条件与保障作为民族地区教育现代化评价指标体系的第一个一级指标,相对于考察“教育投入”的指标,内含经费投入、师资水平、办学条件和教育管理四个二级指标。经费投入主要从地方财政性教育经费占GDP的比例、教育经费占地方政府财政支出的比例、生均公用经费、生均预算内教育经费、生均教育事业费、教师人均收入水平等六个方面来考查;师资水平主要从生师比、专任教师学历水平、每年接受培训的教师比例等三个维度来考查,考虑到民族地区存在着大量双语教育的实际,我们把双语教师所占比例也作为一个考查指标。在办学条件方面,民族地区与非民族地区的需要差别不大,我们选取了五项通用指标,如标准化学校达标率、平均班额、大班额比例、百名学生教学用计算机终端数、多媒体教室占教室总数比例等。在教育管理上,由于受思想观念的影响,特别是民族地区的宗教信仰和文化传统中有很多与教育现代化发展不相适应甚至矛盾的方面,严重影响着民族地区向现代化的转变,所以,我们选择最能体现教育管理观念的学校发展规划和教育管理制度来进行考查,这既是促进民族地区更新教育观念的需要,也是促进民族地区依法治教、执教的需要。
表1民族地区教育现代化评价指标体系表

2.结构与过程。教育结构和教育过程反映着民族地区实现教育现代化“运行”的状况,也决定着教育的产出和效益,所以把它设计为第二个一级指标,包含两个二级指标。教育结构主要从学校区域布局合理性、民校、汉族学校占所在区域民族人口和汉族人口比例(小学、普通初中、普通高中)、中职民族学生占高中阶段学生比例、民族大学生所占比例、少数民族继续教育参与率等五个方面来考察,这五个方面基本反映了民族地区学校的区域布局结构、与区域人口布局结构的适应状况和民族学生在各级教育结构中所占的比例。教育过程则主要从课程开足学校比例(基础教育)、校本课程开设门数、义务教育音体美教师配齐率、双语课程所占比例等四个方面来考察,它们反映了教育过程的基本要求。
3.普及与公平。普及水平和教育公平程度既是衡量教育发展水平的重要指标,也是衡量教育先进程度的一个标准。[4]一般来讲,普及水平越高,教育发展水平也就越高;公平程度越高,教育也就越先进。特别是在民族地区,教育发展中的普及和公平问题更为突出。另外,普及与公平也是衡量教育产出效益的一个参照标准,所以把普及和公平设计为评价民族地区教育现代化发展水平的第三个一级指标。在教育普及方面,我们选取了毛入学率和巩固率两个二级指标。毛入学率主要考察学前教育、小学、初中、高中和高等教育五个层次,基本涵盖普通教育的各个阶段;巩固率主要考察小学和初中两个阶段,即义务教育阶段。在教育公平方面,选取教育机会、学生资助、教育均衡三个二级指标。其中,机会公平是最基础的公平,没有机会公平,其他都是相对公平。关于机会公平,主要从民族地区民族和汉族学生平均受教育年限的差异系数和民族学生男女性别差异系数两个三级指标来考察,因为这两个问题是造成民族地区教育不公平的主要问题。学生资助是从经济方面保障学生平等地接受教育,确保学生不因经济困难影响接受教育。学生资助方面的公平主要体现在对家庭经济困难学生的资助比例和资助水平两个方面。教育均衡主要从消除城乡差别和区域差别两个方面保障教育公平,所以,主要设计了城乡教育一体化发展水平、义务教育发展基本均衡县达标率两个三级指标来进行考查。
4.质量与贡献。教育现代化最重要的是质量现代化和贡献现代化。如果教育内容和形式现代化了,而质量和贡献还停留在过去,那就不是真正的现代化。在质量与贡献这个一级指标下面,我们设计了学生素质、教育质量和教育贡献三个二级指标。反映学生素质的主要有三个指标,即学生思想道德水平、学业成就水平(基础教育)和学生体质健康水平(各级教育),分别代表德智体的要求。反映教育质量的主要有两个指标,即升入大学比例和中职、高职、大学毕业生专业对口就业率,分别考察基础教育、职业教育和高等教育质量。反映教育贡献的有四个指标,即民族地区人口平均受教育年限、民族地区新增劳动力平均受教育年限、毕业生初次就业率(职教和高教)和中(高)职毕业生双证书获得率。
5.民族教育特色。民族教育特色是民族地区实现教育现代化的关键。没有民族教育特色,民族地区的教育就实现不了现代化。所以,评价民族地区的教育现代化状况,必须突出民族教育特色。民族教育特色主要体现在双语教育水平、民族地区教育对民族文化传统传承和保护的贡献两个方面。
三、民族地区教育现代化评价指标体系的使用说明
构建民族地区教育现代化评价指标体系,既要有定性评价指标,也要有定量评价指标。对于定性评价指标的赋值,仅仅依靠文本性的资料是不够的,应该通过问卷调查、网络调查、专家评议等多种方法,综合分析,使赋值尽可能客观,只有这样,才能真正切合实际。
对于定量评价指标的赋值,既需要依靠官方统计数据和专家调查数据相互印证,也需要对历史记载数据和现实调查数据进行比较分析,尽可能保证数据采集的真实可靠与数据测算的科学合理,否则,即便是定量评价的指标,也无法保证赋值的客观。
另外,民族地区教育现代化的发展也是一个历史的过程。在不同的历史发展阶段,民族地区教育现代化的发展具有不同的特征,因此,在使用这一评价指标体系时,要确定不同的发展指数区间,这就需要参考国内外教育现代化发展的经验并结合当前我国民族地区教育发展的实际。
参考文献:
[1]冯增俊.论教育现代化的基本概念[J].教育研究,1999,(3).
[2]季俊昌.市域教育现代化的推进策略研究[J].教育发展研究,2006,(13).
[3]何俊林,金彦钟.正确审视互联网技术对高等教育的作用[J].电化教育研究,2002,(6).
[4]郝文武.平等与效率相互促进的教育公平量化指标和关系状态[J].高等教育研究,2010,(6).
[5]杜玉波.全面提高高等教育质量促进高等教育事业科学发展[J].中国高教研究,2011,(11).
Research on Education Modernization and Government Performance Evaluation
Zhang Jue, Wang XiuJun, Yao Yijie,Ouyang Qian
Abstract: Local government performance efficiency not only determines the level and quality of education development of different levels, but also influences the education modernization schedule of the whole country as well. It is necessary to establish reasonable contents and emphasis to evaluate local government performance, this paper presents three main aspects to evaluate the local government performance on education modernization. Firstly, leadership and overall planning management. Secondly, the educational system construction and its coordinated development. Thirdly, supporting measures and implementation effect. It is important to focus on building an evaluation index system that has a specific target and choose appropriate evaluation methods and means to promote the work.
Key words: education modernization, government performance, evaluation
责任编辑:程紫嫣