摘 要:我国民族地区教育扶贫是推动解决我国民族地区扶贫难题,实现民族地区“五位一体”建设,推动“一带一路”发展的重要民生工程。在党和人民多年的奋斗和努力中获得了巨大成就和丰富的发展经验,形成了各学段覆盖,政策项目保障,可持续“造血”的民族扶贫体系,着力于解决我国民族地区因教育等资源矛盾导致的生产力低下、贫困代际传递等贫困问题,有着其深刻的理论价值与鲜明的时代意义。印度与我国有着相似历史进程、地缘环境以及国情现状的多民族国家,其民族教育扶贫组织机构建设和政策制定对我国民族教育扶贫有着重要的参考价值。通过比较分析,发现我国要进一步坚持民族教育扶贫不动摇,以资金投入和国家优惠政策作为基础,尊重少数民族文化才能够更好地完善民族教育扶贫,实现最终目的。
关键词:民族教育扶贫;民族地区贫困;印度模式
我国正处在努力实现“两个一百年”奋斗目标的关键时期,全国14个集中连片特困地区作为我国脱贫攻坚的主战场,其中有11个都是少数民族地区,民族地区贫困问题的解决关系到我国社会主义现代化强国的建设与实现。习近平总书记指出:“教育投入要向民族地区、边疆地区倾斜。”[1]民族地区教育扶贫能够解决我国民族扶贫的特殊困难,推动民族地区“五位一体”建设,加强“一带一路”建设,共同构建“人类命运共同体”,具有重要的时代意义。目前,我国以弥补民族地区历史发展不足为出发点,以教育作为扶贫脱贫的重要手段,以实现民族地区拔掉穷根、脱贫致富为首要目标,已经形成了一套全面覆盖各学段,政策项目深度保障,可持续“造血”价值支撑的具有中国特色的民族教育扶贫政策和工作方案。“治穷先治愚,扶贫先扶智”[2],我国民族地区教育扶贫以教育作为重要手段,努力推动解决民族地区由于教育等资源矛盾导致的人力资本和生产力低下、贫困代际传递的“贫困恶性循环”问题。目前,我国民族地区教育扶贫工作虽然已经取得了很好成效,但是仍然存在较大的改进空间,通过与我国历史、地缘以及国情相似的印度进行比较研究,可以从中吸取经验,获得启示,努力推动我国民族地区教育扶贫的不断完善,为我国民族地区教育扶贫事业建言献策。
一、我国民族地区教育扶贫的时代价值和意义
(一)教育是解决我国民族扶贫特殊难题的突破口
“坚持精准扶贫,倒排工期,算好明细账,决不让一个少数民族、一个地区掉队”[3]是习近平总书记对民族地区扶贫做出的重要指示。我国民族贫困地区受自然地理条件的限制,多处于生态环境恶劣地域,致贫原因复杂多样,不仅仅有着一般贫困地区的特征,还有着民族地区特有的扶贫困难和问题。我国民族地区有着特殊的五大扶贫困难:第一,长期远离中心市场和消费者群体造成的市场意识薄弱;第二,资金和人才的缺乏且生态保护制约大,造成的先进产业难以发展;第三,长期历史发展影响下传统生活方式惯性大,导致的社会发育程度低;第四,受语言、风俗等传统观念对生产、生活的束缚,导致难以适应现代文化;最后,宗教关系复杂,境外敌对势力渗透严重,致使难以保证长治久安。
面对民族扶贫的特殊难题,教育是解决这些难题的突破口与关键点,是进一步推动实现我国民族地区精准扶贫,打赢脱贫攻坚战的题中之义。首先,通过教育扶贫,民族地区能够加强与外界的互动与联系,建立更广泛的合作互利关系,拓宽市场交易渠道,提升消费意识。其次,教育扶贫提升民族地区人力资本和生产能力,提升群众生态保护能力和技术开发能力,推动发展先进产业,实现地区经济进步。再次,教育是推动改变民族生活观念的重要手段,教育扶贫能够向群众普及更加科学、健康的生活方式,提升民族地区社会发育程度。同时,教育可以促进民族地区文化与外界文化深入交流,群众通过学习更多语言、了解更多习俗能够适应更多元、更现代的文化,具有更广阔的现代化思维和理念。最终,民族地区教育扶贫能够进一步提升民族团结、祖国统一意识,保障民族地区的和谐统一。
(二)教育扶贫推动民族地区“五位一体”建设发展
党的十八大报告对推进中国特色社会主义事业做出“五位一体”总体布局,从经济建设、政治建设、文化建设、社会建设、生态文明建设五个方面入手,着眼于全面建成小康社会、实现社会主义现代化和中华民族伟大复兴的战略目标作出布局规划[4]。民族地区作为我国现代化建设的关键组成部分,经济发展水平较为落后,民族团结等思想政治建设需要进一步加强,迷信治病等陈规陋习层出不穷,法制观念等社会文化薄弱待建,生态保护意识薄弱,在“五位一体”建设中存在着较多发展问题。教育扶贫作为实现民族地区现代化建设的重要手段,能够将各族人民团结起来,从各个方面推动实现“两个一百年”奋斗目标,共同实现中华民族伟大复兴的中国梦。
在经济建设方面,民族教育扶贫能够提升教育水平和质量,保障教育公平,通过培养大量少数民族人才,提升民族地区创新能力,引领地区持续发展,推动优质教育资源和科学技术不断向生产力转化,为民族地区经济建设提供了丰富的人才支持和智力支撑。在政治建设方面,民族教育扶贫能够通过提升少数民族人口的文化素质和思想品德,加强民族团结教育和精神塑造,推动各个少数民族拧成一股绳,一心奋力为实现中华民族伟大复兴的中国梦献力。在文化建设方面,民族教育扶贫能够普及健康知识和医疗常识,破除“有病靠信教”等陈规陋习和传统文化思想,树立生病治病,生病吃药等基本科学理念,降低民族地区传染病发病率以及孕婴死亡率,改善少数民族地区的医疗卫生状况。在社会建设方面,民族教育扶贫能够传播法律知识,提高民众法律意识,一方面打击村霸等黑恶势力,另一方面引导用法律手段解决邻里冲突纠纷,推动民族地区法治建设。在生态文明建设方面,民族教育扶贫能够增强少数民族人口的生态保护意识,敦促其合理开发利用自然资源,不仅让群众想保护环境,更让群众会保护环境,缓解民族地区生态压力,促进民族地区生态环境的开发与保护。
(三)民族教育扶贫推进“一带一路”和“人类命运共同体”建设
我国正处在全面建设“一带一路”的重要发展时机,推动共建丝绸之路经济带是进一步实现“一带一路”的重要环节之一。西藏、新疆、青海、甘肃、云南五个少数民族人口比例较大的省区全部处在我国建设“一带一路”丝绸之路经济带的重要方向之上,有着重要的地理战略意义。但是该五省区中的深度贫困地区也非常之多。“三区三州”深度贫困地区共计167个县区市,西藏地区29个县区,新疆33个县市,青海33个县市,甘肃17个县市,四川48个县市,云南7个县市,总共占“三区三州”所有县区市总量的71.26%。其中,新疆作为建设丝绸之路经济带的核心地区,其整体的经济水平较低,经济基础薄弱,贫困地区众多,仅新疆贫困县市的总量就占“三区三州”总量的19.76%。如此之高的贫困地区占比,基础设施建设的不完善,基本公共服务的欠缺,势必对于我国现阶段维护全球自由贸易体系和开放型世界经济的新智能产生影响,甚至阻碍我国“一带一路”的建设与推进。民族地区教育扶贫能够充分发挥教育的带动与提升作用,以少数民族教育质量的提升推动民族地区人力资本的提高与进步,带动民族地区实现经济、政治等多方面的跨越式发展,夯实我国“一带一路”发展的基础,更好地实现建立区域经济合作框架、共建丝绸之路经济带的伟大目标。
二、党的十九大报告中,习近平总书记提出坚持和平发展道路,推动构建人类命运共同体。人类命运共同体建设需要共识精神,主张求同存异、和而不同。建立人类命运共同体的基础就是实现多元文化的共存与发展,而能够认同和尊重彼此的文化习俗是共同体建设的第一步。要想实现国际之间“各美其美,美人之美,美美与共,天下大同”的美好心愿,国内各民族之间的协作发展,文化交融必不可少。民族教育扶贫不仅仅为学校教育铺路奠基,更是为民族文化提供可再生发展的土壤,为民族文化的传承、传播提供创造性的条件。通过民族教育扶贫,各民族文化多元共生,和谐共存,而文化的多元发展也为进一步共建“人类命运共同体”提供了更大的可能性与可行性。
二、我国民族地区教育扶贫的发展与经验
自中华人民共和国成立以来,我国民族地区教育扶贫从最初的大面积普及帮扶,再到从师资建设、办学规模、教育内容、培养模式多方面的提质增效,随着民族地区教育的实际情况不断进行改进,经历了由“输血”到“造血”的不断转变[5],经历了“扶教育之贫”到“依靠教育扶贫”[6]的发展进步,目前已经形成了较为科学、稳定、成熟的民族地区教育扶贫体系。
20世纪50-70年代,我国民族地区教育扶贫工作坚持探索,勇于实践。在这一时期,我国提出了少数民族教育的总方针为“少数民族教育必须是新民主主义的内容,即民族的科学的大众的教育”[7],明确了民族教育的性质和任务,确立了以培养少数民族干部为民族教育事业发展的首要任务,通过经费帮扶、政策优待等多方面的倾斜支援,逐渐形成较为完善的民族教育管理机构,较为齐全的民族师资队伍建设,并根据各民族文化特点,创立了不同形式的民族教材和民族语言文字教学形式,不断推进我国民族教育发展,提升我国民族教育质量,实现“扶民族教育之贫”。
20世纪80年代至21世纪初,我国民族地区教育扶贫工作调整恢复、与时俱进。在这一时期,根据新时期国家发展的重点和民族教育工作的特点制定新的民族教育扶贫政策,以民族基础教育作为“重中之重”,加强普及九年义务教育,大力发展民族地区职业教育,积极推动民族高等教育,综合发展民族地区成人教育,努力培养更多的民族优质人才和师资队伍,为整个民族教育事业的发展提供坚实的政策基础和良好的政策环境。
进入新时代,民族教育扶贫工作不断完善、自成体系。教育部将打赢教育脱贫攻坚战列入“写好教育奋进之笔行动”之中,民族教育扶贫作为教育脱贫攻坚战的重中之重有了更全面深入的发展。目前,我国针对民族地区教育发展从学前教育,到义务教育,再到高中教育与中等职业教育,最后到高等教育都给予了更深层次的帮扶与资助,逐渐形成了从学前教育到高等教育全面覆盖,从普通教育与职业教育统筹兼顾的完整体系,不断推动着我国民族教育的进步与发展,不断实现着扶贫到脱贫再到致富的政策目标。同时,我国民族教育扶贫已经形成了从制度政策保障到项目体系支撑一体化的深度扶贫形式,一方面制定《深度贫困地区教育脱贫攻坚实施方案(2018-2020年)》等政策性文件,明确民族教育扶贫的路线图和时间表;另一方面,深入实施教育扶贫重大工程项目,积极探索定点扶贫路径,组织动员44所部属高校承担44个国贫县定点扶贫任务,发挥高校优势,破解阻碍民族贫困地区发展的瓶颈。以制度政策和项目体系的双重保障,为民族地区教育扶贫的深度开展奠定基础[8]。在此期间,我国民族地区教育扶贫工作不断增加“造血”机制,着眼于民族地区教育发展的情况与特点,针对于民族地区教育发展的特色未来,逐渐从单一的“输血”政策向复合的“输血”和“造血”政策并重的方向转化,不断改进民族教育扶贫的执行效果,实现了民族教育的跨越式、长足式发展,不断发挥教育的反贫困作用,真正实现“依靠教育扶贫”。
三、教育扶贫与民族地区贫困问题
(一)资源矛盾是民族地区贫困的主要原因
我国民族地区,尤其是深度贫困的“三区三州”地区大多分布在青藏高原及周边高寒山区和干旱地区,生态环境恶劣,人口与资源不匹配的情况屡见不鲜。讷克斯(R.Nurkse)在《不发达国家的资本形成问题》一书中从供给和需求两个方面入手分析,提出“一国穷是因为他穷”,以贫困恶性循环理论阐释了贫困产生并不断循环的原因。民族地区由于资源匮乏,人口与资源之间冲突严重,存在较多一方水土养不活一方人的情况,人口收入普遍偏低,这成为了民族地区贫困恶性循环的开端。解开这样的恶性循环关键是要从资源匮乏的现状入手协调解决人口与资源的矛盾。习近平指出:“贫穷并不可怕,怕的是智力不足、头脑空空,怕的是知识匮乏、精神委顿。脱贫致富不仅要注意‘富口袋’,更要注意‘富脑袋’”[9]。所以,资源的匮乏也不仅仅是指自然资源、生产资源的匮乏,更重要的是教育资源的匮乏。
从人力资本的角度来看,教育资源匮乏、教育投入不足会造成民族地区人力资本较少、劳动产出较低、生产力水平较低,是导致民族地区贫困的关键。美国学者舒尔茨(T.W.Schultz)创立了“人力资本理论”,提出除经济资本之外,人力资本也是经济发展的重要资本力量,认为“经济增长主要决定于知识的进步和把这些知识运用于生产比从前质量更好的物质资本形式,决定于人们在他们经济努力中有用能力的不断增进”[10],而人口的素质、能力的缺失就是导致贫困现状的决定性因素。我国一些民族地区虽然已经实现了十五年免费教育,但是整体教育质量依旧偏低,缺乏优质教育资源,培养的人才尤其是在职业教育方面大量存在着与社会发展脱轨的情况,教育成果向就业转换的总体转换率低,导致经济发展落后,贫困问题丛生。
从贫困代际传递的角度来看,教育资源的矛盾不仅仅是引发一代人的贫困问题,更会导致地区贫困的代际循环。印度经济学家阿玛蒂亚·森《以自由看待发展》一书中提出“教育的缺失”是能力剥夺的贫困,是比收入贫困更深层的贫困,会引发贫困的代际传递。英国学者威利斯在《学做工———工人阶级子弟为何继承父业》一书中从文化的角度分析了为什么工人的孩子依旧是工人,认为教育不仅仅是一种成长方式,更是一种文化生产的方式,而这种文化生产随之导致的就是阶级再生产以及社会的再生产。所以,教育的落后不仅仅是一代人的落后,随之而来是教育落后的代际传递,同时这种“教育落后的再生产”会进一步影响经济水平、社会地位的再生产,导致民族地区贫困的延续和不断深入。
(二)教育扶贫是解决民族地区贫困问题的必由之路
解决民族地区由人口和资源不平衡造成的贫困问题不仅要在经济资源上进行帮扶资助,更重要的是在教育资源方面倾斜帮助。通过改善民族地区的教育现状,提升民族地区的教育水平,帮助“教育文化水平低、缺乏技能的贫困群众[11]”实现个人发展,提升民族地区群众的“造血”能力,是我国民族地区教育扶贫的真正价值所在。
习近平总书记指出:“贫困地区教育事业是管长远的,必须下大气力抓好。脱贫攻坚期内,职业教育培训要重点做好。一个贫困家庭的孩子如果能接受职业教育,掌握一技之长,能就业,这一户脱贫就有希望了。”[2]强调了教育尤其是职业教育,对提升人员能力,获得人力资本,提高劳动生产力,促进经济发展,实现扶贫脱贫的重要作用。“授人以鱼不如授人以渔”,通过民族教育扶贫,加大教育资源投入,优化教育资源配置,调整群众发展与教育资源的需求关系,一方面能够赋予少数民族群众制度化了的、广泛认可的知识、技能,提高民众科学素养,提升合理开发和利用自然资源的能力,应用于生产实践之中,推动改善民族地区就业现状,创造更多民族地区财富,帮助走出贫困;另一方面也将民族地区的人力资源变为人才资源,增加少数民族精神力量,充分发挥教育的反贫困功能,提升民族地区生产力和人力资本,更好地改善民族地区造血能力不足、扶贫效果不显著的问题,为地区发展提供可持续的发展动力和源泉。通过民族地区教育扶贫,最终解决民族地区人口与资源矛盾所产生的贫困问题,满足人民群众生活质量提升的美好愿望,推动实现民族地区的脱贫发展。
另外,习近平总书记提到:“教育是阻断贫困代际传递的治本之策。”[2]少数民族地区受到家族、部族、宗族、宗教影响深广,“教育发展面临很大困难,由于各种原因,贫困家庭孩子辍学失学还比较多,‘读书无用论’观点也有所蔓延,不少贫困家庭子女受教育程度同普通家庭的差距在扩大。”[2]通过民族教育扶贫,一方面能够实现民族受教育者的文化成长和进步,改善其社会地位和生活状况,另一方面也能够转变一些人“读书无用”的思想观念,为少数民族下一代的教育提供更多的支持和发展空间。以教育扶贫阻断民族地区贫困的代际传递,为下一代教育创造更多的资源和机会,形成尊重知识、尊重教育的良性循环,最终以人的全面发展推动民族地区的全面发展,以一代代人的可持续发展推动民族地区的可持续发展,不断走出贫困,脱贫致富。
四、我国与印度民族教育扶贫工作的比较研究
我国民族地区教育扶贫是实现“两个一百年”奋斗目标的重要环节,也是解决民族地区资源矛盾贫困问题的重要着力点,有着鲜明的时代意义以及丰富的理论价值,通过我国多年来从人力、物力等方面的不断支持,民族地区的教育规模、教育质量都有着显著的提升,以教育为基础所实现的经济提升、人口素质发展已颇有成效,但是如何进一步推动民族地区深化教育扶贫,切实保障精准扶贫、精准脱贫还需要进一步完善民族地区教育扶贫相关政策制定,监督民族地区教育扶贫相关工作执行,不断实现民族地区教育扶贫的改革创新。
印度是世界上影响力较大的多民族国家之一。印度与中国同为“四大文明古国”且地缘毗邻,具有较为相似的民族地缘环境与历史渊源。当下,印度与中国同为人口大国、发展中大国有着较为相近的国情发展现状。印度在其“十二五计划”方针中指出:“教育是社会和经济转型最重要的手段,受过良好教育的人口充分具备知识和技能,不仅对支持经济增长至关重要,而且也是增长具有包容性的先决条件,因为它是受过良好教育的技术人员,他们可以从增长提供的就业机会中受益最多。”[12]可见在印度,“教育”被视为推动经济增长的重要手段,通过教育实现扶贫脱贫也是印度民族扶贫工作的重点与关键。通过比较研究印度少数民族教育扶贫的基本情况、相关机构与职能以及相关政策,能够从中发现我国民族地区教育扶贫的不足与存在的问题,有利于进一步完善我国民族教育扶贫工作,推动我国民族教育扶贫事业的进一步发展。
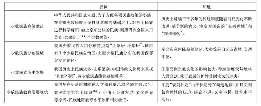
印度的少数民族主要指的是“表列种姓”和“表列部落”,他们通常都分布在地势偏僻的山地,无论是经济还是教育都处于相对落后的状态。“表列种姓”和“表列部落”其历史发展可以追溯到印度的“种姓制度”。印度种姓制度将社会分为四大类:婆罗门、刹帝利、吠舍和首陀罗,而在四大种姓之外还有“贱民”这一等级。其中,“表列部落”大部分指的是“贱民”这一等级,他们在历史上受到印度教徒的迫害和驱赶,不得不生活在自然环境恶劣的地区,仅以捕鱼狩猎采摘为生,过着原始、落后的生活,并且不懂主流语言文字,文化落后[13]。现如今印度多数民族教育扶贫政策中的优惠对象,也就是所谓的“表列种姓”和“其他落后阶级”,主要指的是历史上的“贱民”和“首陀罗”。
表1中印少数民族基本情况比较

针对于印度少数民族教育水平落后的情况,印度大力改善“表列种姓”和“表列部落”的教育发展现状。自1947年印度独立之后,印度就在宪法中规定了不同种姓、不同阶层人民在法律面前的平等地位,通过优惠政策保障了“表列种姓”和“表列部落”的利益,以避免他们在社会遭受不公正的待遇[15]。同时,印度也给予了少数民族充分的自主权以发展教育,《宪法》第30(1)条规定:“所有少数民族都有权建立和管理自己的教育机构”,印度目前设立有全国少数民族教育监督委员会(NMCME),全国少数民族教育机构委员会(NCMEI),通过少数民族教育事业的自主管理和发展,增加少数民族的受教育机会,确保各个民族之间能够公平分享经济活动和就业机会。
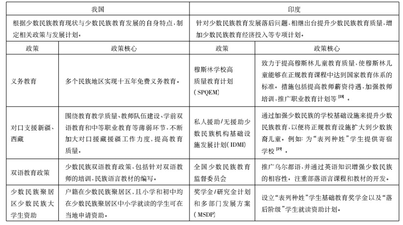
表2 中印少数民族教育相关机构与职能
我国与印度的少数民族教育扶贫工作出发点都是解决少数民族教育发展相对落后的问题,根据少数民族地区现状及自身特点,制定一系列教育扶贫政策或计划。在诸多教育扶贫政策中,增加少数民族地区教育的经费投入是基础,包括对学校内基础设施不断完善,针对少数民族学生提供经济支持;提升民族地区教师教学质量是重要手段,包括提升教师薪资待遇,加强教师培训;发展职业教育是推动教育扶贫的重点,通过发展民族地区学生的职业技能,促进学生将自身文化资本转换成为经济资本,同时以教育阻断贫困的代际传递。
在中印少数民族教育扶贫政策的比较中发现,印度的民族教育扶贫政策更加注重保护少数民族的文化性,例如:推广乌尔都语,注重部落语言和课程的开发等,尊重少数民族自身的文化特点,形成多元文化的教育氛围,也让政策相关者更容易接受和理解相关政策,使得民族教育扶贫政策能够更方便地开展下去,从而获得更大的成效。
表3 中印少数民族教育扶贫政策比较

五、我国民族地区教育扶贫的启示与建议
(一)坚持对民族教育进行扶贫不动摇
民族地区教育扶贫有着其重要的时代意义和理论价值,从宏观层面来说,民族地区教育扶贫能够实现民族地区可持续性的长足发展,推动国家社会的一同进步,为进一步实现脱贫攻坚、全面建成小康社会,实现中华民族伟大复兴的中国梦奠基铺路。同时,民族地区教育扶贫能够直接推动“一带一路”建设,提升我国国际影响力,为共同建设人类命运共同体蓄力积能。从微观层面上来说,民族地区教育扶贫进一步解决民族地区教育人口与资源的冲突,提升资源利用率,推动民族地区先进产业发展。同时,民族地区教育扶贫能够为少数民族青年带去更多样的文化知识,更丰富的技术能力,实现少数民族青年个人的成长进步,提升少数民族青年的人力资本,不仅能够转变“输血”模式成为“造血”模式,避免返贫现象的发生,同时能够阻断贫困的代际传递,实现文化的再生产。
所以,民族地区教育扶贫有其合理性与必要性,我们必须坚持民族地区教育扶贫不动摇,推动建设民族地区发展的新篇章。
(二)资金投入与国家优惠政策是实现民族地区教育扶贫的基础
无论是我国还是印度,民族地区教育扶贫其中必不可少的就是对于扶贫地区、扶贫对象在资金方面的投入。在基础教育阶段,我国民族多地实现十五年免费义务教育,在高等教育阶段,实行少数民族聚居区少数民族大学生资助,印度实行私人援助/无援助少数民族机构基础设施发展计划(IDMI),这些都需要大量国家资金的投入。古代司马迁在《管子·牧民》中指出“仓廪实而知礼节,衣食足而知荣辱”,即指百姓的粮仓充足,丰衣足食,才能顾及到礼仪,重视荣誉和耻辱,相应地,只有当民族地区学生有了基本的生活物质保障,他们才能够安心地接受教育,在教育方面获得更大的成长空间,以此形成良性循环,让民族地区学生在无后顾之忧的情况下接受教育,获得更高质量的教育成果,提升学生的人力资本,获得更高的个人价值和更多的就业机会,跳出贫困恶性循环。与此同时,我国民族地区由于历史发展水平低且又生态环境脆弱,单单是通过经济投入也难以改善民族地区现有的教育水平,需要更多的优惠政策将优质物质文化资源带到民族地区,需要有相关的政策倾斜作为保障推动民族教育扶贫的实施和执行,需要通过优惠政策吸引更多的优秀教育人才来到民族地区带领进步。所以,保证国家对民族地区的资金投入和优惠政策是民族地区教育扶贫的重中之重,是实现民族地区教育扶贫的基础。
(三)民族地区教育扶贫要重点关注民族自身文化特点
我国是多民族国家,各个民族都是经过漫长的历史发展和演变才最终形成的,各个民族也在演变进化的过程中形成了各民族独有的民族文化。在多元文化主义的影响下,我国历来主张以和为贵,主流文化与各民族文化保持和谐共生,共同发展,相互交融。但是在不断推进民族教育扶贫的过程中,主流文化作为制度化了的文化形式逐渐普及开来,难免会造成对于本土民族文化的冲击,导致一些优秀的、传统的本土民族文化的流失。民族地区教育扶贫的执行关乎到民族教育扶贫的目标能否顺利完成和实现,而民族地区的环境则是影响执行的重要因素。民族地区自身的文化特点构成了特殊的文化环境,使得民族教育扶贫在执行的过程中必然受到文化环境的影响。所以,在民族地区教育扶贫的过程中,要尊重少数民族文化,关注民族地区自身文化特点,让主流文化与民族文化并行发展,注重保护文化的多样性。例如:大力推行双语教育,帮助学生民族语言与普通话共同进步,以语言记忆和感受自身本土文化;根据当地民族情况编撰校本教材,让学生在了解现代化都市的同时不忘自己的民族家乡;在组织课堂时将科学知识与民族知识相结合,让学生在接受现代科技文明的过程中努力传承本民族的优秀文化。
参考文献:
[1]习近平在中央民族工作会议暨国务院第六次全国民族团结进步表彰大会上的重要讲话[EB/OL].http://cpc.people.com.cn/n/2014/0930/c64094-25763749.html2014-9-28.
[2]习近平在中央扶贫开发工作会议上的讲话[EB/OL].http://theory.people.com.cn/n1/2017/0627/c40555-29364876.html2015-11-27.
[3]习近平在参加广西代表团审议时强调[EB/OL].http://cpc.people.com.cn/n/2015/0309/c64094-26662156.html2015-11-27.
[4]胡锦涛在中国共产党第十八次全国代表大会上的报告.[EB/OL].http://cpc.people.com.cn/n/2012/1118/c64094-19612151.ht-ml2012-11-8.
[5]徐姗姗,羌洲.新时期教育扶贫模式的重大创新:“组团式”教育人才援藏[J].中国藏学,018(3):134-144.
[6]刘军豪,锋华.教育扶贫:从“扶教育之贫”到“依靠教育扶贫”[J].中国人民大学教育学刊,2016(2):44-53.
[7]金炳镐,陈延斌.辉煌90年:中国共产党发展民族教育的光辉历程———中国共产党90年民族教育政策发展回顾[J].中国民族教育,2011(Z1):6-11.
[8]教育部六项举措推进教育脱贫攻坚[EB/OL].http://www.moe.gov.cn/jyb_xwfb/xw_fbh/moe_2069/xwfbh_2018n/xwfb_20181228/mtbd/201812/t20181229_365335.html.2018-12-28.
[9]习近平在东西部扶贫协作座谈会上的讲话[EB/OL].http://cpc.people.com.cn/xuexi/n1/2018/1009/c385476-30329647.html2016-7-20.
[10](美)舒尔茨(Schultz,T.W.).经济增长与农业[M].北京:北京经济学院出版社,1997:108.
[11]习近平在深度贫困地区脱贫攻坚座谈会上的讲话[EB/OL].http://www.xinhuanet.com/politics/2017-08/31/c_1121580205.htm2017-6-23.
[12]Faster,SustainableandMoreInclusiveGrowth-AnApproachtotheTwelfthFiveT=YearPlan[EB/OL].http://planning commission.gov.in/plans/planrel/12appdrft/appraoch_12plan.pdf.
[13]杨洪.印度少数民族教育研究[J].民族教育研究,2009,20(05):114-119.
[14]张学强,许可峰.“优惠政策”与“预留政策”———民族公平视域下的中、印高等教育招生政策比较[J].比较教育研究,2010,32(02):49-53+58.
[15]孙珂.基础教育阶段少数民族教育优惠政策的比较研究———以美国、英国和印度为例[J].外国教育研究,2011,38(09):6-11.
[16]National Monitoring Committee for Minorities' Education(NMC-ME)[EB/OL].http://mhrd.gov.in/national-monitoring-committee-minorities-education.
[17]Government of India- National Commission for Minority Educa-tional Institutions[EB/OL].http://www.ncmei.gov.in/index1.aspx?lsid=33&lev=2&lid=29&langid=1.
[18]Scheme to Provide Quality Education in Madrasas(SPQEM)[EB/OL].http://mhrd.gov.in/spqem.
[19]Schemefor Infrastructure Development in Minority Institutes(ID-MI)[EB/OL].http://mhrd.gov.in/idmi.
责任编辑:程紫嫣