摘 要:民族院校特色优势学科建设是“双一流”建设的重要组成部分,其核心在于探索民族院校特色优势学科一流建设之路和增强核心学科竞争力。在“双一流”建设背景下对民族院校的特色优势学科进行合理定位定标,显然是提升学科核心竞争力的方法论前提。本文在对“双一流”建设政策要素进行考察的基础上,从创新人才培养、师资队伍建设、文化传承创新、科研水平提升、社会服务、国际交流合作等维度入手,探讨民族院校特色优势学科的定标路径。同时,从宏观规划、中观实施、微观建设三个层面,分析了民族院校特色优势学科建设必须遵循的三大原则:遵循中国特色与民族地区需求,遵循民族院校的办学宗旨与大学文化,遵循民族院校的现有卓越学科与跨学科创新。
关键词: “双一流”建设;民族院校;学科建设;学科形态;定标;定位
随着新时代教育改革与发展战略的确立,调整优化高校布局和学科结构,实行学科专业动态调整,已成为我国高校“双一流”建设的重要推动机制。对于民族院校来说,推动特色优势学科建设,无疑是落实“双一流”建设重大战略决策的具体呈现形式。事实上,自2015年起,随着《国务院关于统筹推进世界一流大学和一流学科建设总体方案》(国发〔2015〕64号)(以下简称《总体方案》)、《统筹推进世界一流大学和一流学科建设实施办法(暂行)》(以下简称《实施办法》)以及《国家教育事业发展“十三五”规划》等文件的出台,从总体上提出了统筹推动区域内特色优势学科的建设思路,打开了如何形成高等学校科学定位、特色发展的局面。这从政策上为民族院校特色优势学科提供了建设依据,指明了发展方向。在当前双一流建设背景下,民族院校特色优势学科定位的合理确定,显然是迈向世界一流大学和一流学科行列的首要条件与基础。研究如何遵循国家政策所提出的战略要求,合理定位定标特色优势学科,推进民族院校双一流建设进程,对新时代民族院校的整体发展和学科竞争力提升具有十分重要的战略意义。
一、我国民族院校学科建设的传统形态剖析
依据《学位授予和人才培养学科目录》,学科分类包括“学科门类、一级学科(本科教育中称为‘专业类’)、二级学科(本科专业目录中称为‘专业’)三级”。[1]民族院校的民族学在学科分类中划归为法学门类,因此,目前我国民族院校的民族学博士点设置后,所授予的学位均为法学学位。但民族学学科的传统形态则是按照一级学科来建设,而且在现实性上是相对独立的,比如民族院校现有民族学一级博士点下设的少数民族史、民族经济、民族法学、民族教育、民族艺术、民族音乐等都属于民族学科的二级学科。这种分类后的学科知识体系相对独立,主要是指在教育与科学领域内,按照专业知识系统进行知识门类的划分,[2]这种分类在民族院校已经形成为一种不可改变的客观事实。但从学科建设形态上则有一定的局限性,比如民族教育学博士生培养完成后授予法学学位,这对学科建设的归宿与定位造成了歧义。无论是教育教学领域还是科学研究领域,就其内涵而言,学科一般都具有三种形态,即活动形态、知识形态、组织形态,而且从本质上学科是此三种形态的结合体和统一体。[3]这也是高校学科建设应遵循的事实逻辑和理论依据,同样也是衡量一个学科建设规范与否的标尺。如果以此来考察我国民族院校学科建设,其发展历程、发展形态呈现出明显的民族性特点。
(一)民族院校学科建设的发展历程
民族院校学科的产生、发展与演变历程,经历了准备、起步、调整期三个阶段,在民族特色上既有共性,也有差异。
一是初始准备期即新中国成立初期(1949-1953年)。高等教育领域中的院校调整,民族类学科开始从不同高校剥离出来,并被逐步并入民族类院校,同时在民族院校新增有关民族语言、民族文学学科专业。如,1952年把清华、北大的民族语言学和民族学相关学科并入当时的中央民族学院;1953年在西北民族学院新设置了蒙古语、藏语、维吾尔语等民族语言学学科;中央民族学院和西北民族学院设了政治学和法学等学科专业。根据国家有关社会主义改造时期总的路线政策,从1950年起,我国各民族院校师生参与了对少数民族自治地区的文化、经济、政治等方面进行的社会调查,为其所需的学科建设提供实证性的资料支撑和基础性条件。
二是具体起步期即社会主义改造基本完成(1954-1978年)。在这一时期,民族院校开始以学科建设为中心来划分科系和布设专业,并且主要集中在文、法、理、史等学科。这种现象源于社会主义全面改革的阶段性特征对教育的需求,此时的学科建设开始从结构性调整向正规化转轨,各民族院校都注重以学科为基础布设二级学科或专业来建立科系。如,中央民族学院在1954-1964年间逐步设置了历史学、文学等学科,西北民族学院在1955-1959年间逐步设置了文学(中国语言文学类)、法学(政治学类)、农学(动物医学类)等学科,中南民族学院在1956-1960年间设置了文学、历史学、法学、理学等学科,西南民族学院在1956-1967年间设置了文学、理学、法学、历史学等学科,广西民族学院在1960-1964年间设置了法学、文学(中国文学和外国文学类)、历史学等学科。但在“文化大革命”期间,民族院校学科建设与其他高校一样受到重创,出现了学科随意划分、无序设置和拆分的乱象,致使民族院校学科建设又返回到起步阶段。
三是稳步调整期即全国院校合并期(1979-2010年)。当时,各民族院校受高校合并潮流的影响,学科建设遵循全科化且日趋完善和稳定发展。如,中央民族大学以人文社会学科为主导,文、史、哲、经、管、法、理、工、医、教育等学科相对齐全;中南民族大学和西南民族大学学科覆盖了除军事学以外的其他12个学科门类。这一阶段中,各民族院校追求学科门类齐全,优势学科在大而全的学科结构中很难得以凸显。在对13所民族院校的学科门类设置情况进行初步统计后发现,有7所高校设置10个学科门类以上,这种现象在很大程度上影响了优势学科的成长,如表1所示。
表1 13所民族院校的学科门类设置情况一览表

注:资料信息主要是通过对13所民族院校的简介内容分析整理而得,下同。
(二)民族院校学科建设的特色形成过程
民族院校学科建设在经过几个时期的发展与完善之后,逐步形成了符合民族院校特色的学科建构体系,且渐趋科学化、合理化。
一是民族院校学科门类建设由单一走向多元齐全。起初,民族院校大都以培养少数民族地区发展需要的普通干部为主,辅之培养迫切需要的专业技术干部,[4]并以此办学方针来建构学科和专业。尤其是在20世纪50年代,民族院校学科建设几乎全在文学、法学、历史学等文科门类。到了20世纪60年代,理学门类受关注,数学、物理、化学等学科被纳入,但随着民族地区社会经济发展对民族院校多元高端人才的需求越来越大,单纯某一类学科建设不能适宜其发展和人才需要,学科建设呈现齐全化趋向。20世纪90年代以后,中央民族大学、中南民族大学、西南民族大学、云南民族大学等高校学科设置都涵盖了12个学科门类。
二是民族性成为民族院校学科建设的主要特色。民族院校的办学宗旨是为民族地区社会经济发展输送建设人才,培养高素质的建设者和接班人。坚持为民族地区发展服务的民族院校,始终秉持着民族性这一根本特色,折射在民族院校学科建设上的民族性烙印就更为深刻,以此设置了大批民族学一级学科和二级学科,如绝大多数民族院校都设有中国少数民族史、少数民族语言文学、马克思主义民族理论与政策、中国少数民族艺术等专业。而且,不少学科已成为民族院校的特色优势学科和强势学科,逐步形成了具有民族性的特色优势学科群。同时,民族院校的博士点建设绝大多数都与民族学学科关联密切。民族院校以“民族学”的学科群发展为核心,为其交叉学科的产生和学科的综合建构奠定了基础,具备民族性的重点学科建设成绩显著、硕果累累。
第三,随着学科的不断增设、调整和发展,民族院校在学科规划、学科结构、学科优化、师资队伍建设、人才培养以及学科建设资金等方面也面临着一系列困境。纵观各民族院校的学科目录,在学科规划上缺乏系统建构,对民族区域人才需求预测不足造成学科专业发展规划的缺位或错位,致使学科建设在整体协调和管理层面上缺乏协同整合与调适。在学科结构上缺乏合理布局,造成结构上的不均衡。民族院校学科设置普遍存在重复现象,在学科优化上缺乏通盘考虑,忽略了整体优化,重点偏向民族学科建设而忽略了其他学科,相关交叉学科建设也处于弱势地位,如目前唯一的“双一流”建设民族院校——中央民族大学的一流学科只有“民族学”。民族院校在师资队伍建设上整体实力不是很强,高水平和高端人才不足,“长江学者”比例不高,青年骨干教师人才和学术骨干的培养激励政策措施尚不完备。此外,在人才培养目标上还存在视野局限、国际化不足等问题。
尤其值得重视的是,民族院校在学科建设中存在定位不准确的现象,特色优势学科在定位定标上有所偏颇。如因一味追求学科门类齐全而忽略了学科本身的内涵式建设,“强”应用而“轻”基础学科,等等。许多民族院校对其学科的内在发展逻辑考虑欠充分,在一定程度上脱离了实际需求,有的学校盲目增设和扩张新学科,在整合已有学科方面存在随意性,致使基础薄弱的学科基础更加薄弱,应用学科和基础学科的结构失衡又造成民族学科水平无法有效提升。[5]对此,如果不及时纠偏,必然会影响民族院校在新时代高等育发展进程中的战略地位。
二、我国民族院校特色优势学科的定标考量
从学科建设的现实角度,特色学科与优势学科并非同一范畴。特色学科在一个“特”字,在于历时形态的积淀中;而优势学科在于一个“优”字,在未来形态的形成中。正如有学者所言,“特色学科是大学在长期的发展过程中积淀而形成的被社会公认的、独特的、优秀的学科”,[6]“优势学科是高等学校办学水平的重要标志,高校应抓好学科建设,打造自己的优势学科”。[7]概而言之,在“双一流”建设进程中,民族院校于学科布设上既要注重同类院校的本位特色性,也要注重它有我特、它特我优、特优共进的定标定位考量。根据哲学的基本原理,事物是不断变化发展的,没有永恒不变的事物存在。学科也是如此。特色学科在一定阶段可以转化为优势学科,同样,优势学科在演变过程中有可能发展为特色学科。当然,此时的特色和优势并非彼时的特色优势,尤其是当涉及多维价值判断时,特色优势学科都会与时俱进地调整评定标准依据。其中,定标主要是为保证事物有效运行提出的判断标准,其价值和意义在于检验执行民族院校特色优势学科建设过程是否符合原本提出的任务要求。在新时代发展进程里,民族院校特色优势学科到底如何定标考量,理应依据《总体方案》和《实施办法》所提出的人才培养、科学研究、社会服务、文化传承创新、师资队伍建设、国际交流合作六个方面新的建设任务和新的遴选要求具体设定,以推进“双一流”建设。
第一,以创新性人才培养为核心创建特色优势学科考量标准。创新性人才培养是“双一流”建设中的核心任务所在,在民族院校特色优势学科建设中占有重要的、不可替代的地位。民族院校要把创新性人才培养作为本位主体纳入特色学科、优势学科的标准考量首位,把落实立德树人的根本任务融入特色优势学科定标。具体来说,一要根据高质量的研究生和本科生教育来评定其特色优势学科定标的科学合理性,把高水平的人才培养质量纳入社会认可的重要高度;二要在制定特色优势学科建设标准之际,始终把创新性人才培养质量、学生成长和一流人才培养摆在特色优势学科合理定标的核心位置;三要把拔尖创新人才培养模式、协同育人体制机制和创新创业教育作为合理定标的重要内容。重点关注特色优势学科布局和优秀人才培养质量的结合样态,积极推进民族院校特色优势学科群的体系建设,以提升人才培养质量的实际效果,实现高水平内涵式发展。
第二,以学科队伍建设为前提保障特色优势学科合理定标的有效实现。民族院校推动特色优势学科的形成最终依靠的是高水平的学科团队。一流的师资队伍、学科带头人和创新团队等是民族院校特色优势学科合理定标的要素前提。可以说,遵循优秀师资人才强科战略,注重把能够支撑特色优势学科建设的一流师资队伍作为合理定标的重要内容,也是新时代提升民族院校学科竞争力的一种理性之举。尤其是把“双一流”建设政策所提及的“一批活跃在国际学术前沿的一流专家、学科领军人物和创新团队”纳入定标范畴,以此汇聚一流学科人才队伍,保障民族院校特色优势学科定标的科学性、合理性和可行性。
第三,以提升科研原创力为基础,推动民族院校一流学科建设的路径优化。一流的学科组织、学科机制、科研协调创新体系,是提升民族院校特色优势学科建设合理定标的基础,应主动把“双一流”建设的原创性科研要求和研究任务作为实施合理定标的基础性要素。如,把“处于科学前沿,原始创新能力较强的基础研究;解决了国民经济中的重大关键性技术和工程问题,或实现了重大颠覆性技术创新的应用研究;为解决经济社会发展重大理论和现实问题提供了有效支撑的哲学社会科学研究”[8]等这些内容,作为重要指标来推动一流学科建设的科学布局和路径优化。尤其是要用特色优势标准来评判前瞻性、战略性和全局性的科研水准问题,注重评价在应用研究、基础研究以及哲学社会科学研究等领域的科研能力。
第四,增强文化自信和文化自觉,充分体现文化传承创新对民族院校一流学科建设的特殊意义。“双一流”建设所提出的文化传承创新条件,在某种意义上强调的是要形成特色鲜明的学科文化的必要性与重要性。在加快推进民族院校特色优势学科的建设过程中,需要突出文化传承创新这一基本标准。从功能上讲,增强文化自信和文化自觉是特色优势学科合理定标的重要维度,把传承和弘扬中华优秀传统文化作为民族院校特色优势学科合理定标的内核指标,才能增强学科建设的文化视野、文化底蕴和文化创新力。同时,大力推动社会主义先进文化建设和强调国际文化传播的影响力,也是民族院校特色优势学科合理定标的重要指标。尤其是要把文化的创意、创新、传承和贡献率,进而将社会主义核心价值观融入合理定标之中,把学科文化相关的学科使命、价值观、信仰、精神、道德等作为考评特色优势学科定标的基本内容。
第五,以国家战略需求为基本取向,强调民族院校学科建设对民族地区社会经济发展的服务贡献率。民族院校特色优势学科是否满足国家和民族地区发展的需求,既是考评其定标合理、科学、可行的基本要素,也是评价学科社会服务水平的重要标准。分析“双一流”建设政策不难发现,满足社会服务需求是考评民族院校特色优势学科质量的重要内容。据此,民族院校要注重以自身特色优势学科来推进产学研的深度融合,突出对民族地区社会经济发展的服务贡献率。尤其是在明晰“以市场为导向的‘强化科技与经济、创新项目与现实生产力、创新成果与产业对接’的‘双一流’建设任务”[9]后,把合作育人、合作办学、合作发展作为聚焦点,“运用新知识新理论认识世界、传承文明、科学普及、资政育人和服务社会”。[10]
第六,以提升国际影响力为目标,拓展民族院校特色优势学科的建设标准。民族院校在制定特色优势学科标准时切忌孤芳自赏,海外优质师资和学科建设团队也是实现特色优势学科发展目标的重要依托。在学科建设中,要坚持立足本土、放眼世界,把在现有特色优势学科中学习与任教的学生、教师和学科骨干,交换到具备相近学科的世界高水平大学中去,甚至实行学分互认和联合培养。这不仅要按照我国对民族院校特色优势学科的任务要求来定标,还要参照国际标准,采取“走出去,引进来”的策略,把是否具备较强的国际影响力或国际视野作为重要指标。
三、新时代我国民族院校特色优势学科的定位调适
“‘双一流’建设是国家继‘211工程’、‘985工程’等重点建设工程之后的新一轮支持高等教育发展的战略工程”。[11]“双一流”建设不是打破原有民族院校学科建设的形态系统,而是在已具备卓越品质学科的基础上进行一流特色优势学科建设。因此,既要考虑到中国特色和区域发展战略需求,又要顾及学校原有的办学旨趣和文化,最终实现世界一流学科定位目标,以此衔接“双一流”建设的相应合理定标内核。其中,定位主要是指确定事物发展目标的方位和方向,保障民族院校特色优势学科建设朝着科学目标的方向发展与前进。因此,深刻领会《总体方案》和《实施办法》等“双一流”建设政策,不仅对民族院校特色优势学科建设的定位意义重大,同时也具有防范定位偏移的引领作用。
(一)从宏观规划上要遵循中国特色与区域需求的统一
一是在系统谋划和顶层设计上,民族院校特色优势学科建设要以坚持中国特色为核心要求,进行合理定位。以坚持中国特色为基本核心载体,首先强调的是理念层级上的定位。学科理念定位,既是打开民族院校特色优势学科建设的第一把钥匙,也是学科建设的重要起点和归宿。因此,在定位导向上,坚持以“具有中国特色、中国风格、中国气派”[12]为原则,在遵循以中国特色为核心定位基础的大前提下,不断发现、创建、强化特色优势,确立特色优势鲜明的定位理念,既坚持发展中国少数民族史、中国少数民族艺术等具备中国本土的特色优势学科,又要用中国特色来协调其学科建设的特色优势个性化定位和普遍性定位的统一。
二是在政策实施与建设要求上,民族院校特色优势学科建设要不断满足民族区域发展的需求。如前所述,《总体方案》提出学科建设要以服务经济社会发展为导向,《实施办法》提出学科建设要“面向国家重大战略需求,突出建设的社会贡献度,突出与产业发展、社会需求紧密衔接”。[13]基于此,民族院校特色优势学科建设需要重新审视传统,不仅要发展一般通用型的基础学科,如教育学、民族学、历史学、哲学、法学、政治学等,还要按照国家总体实施与政策要求,布设诸如民族区域社会经济发展和支撑科技建设的新兴学科,如人工智能、信息技术、新能源、生物科技等。唯此才能遵循国家重大战略需求与满足民族区域社会经济发展需要相统一原则,从国家宏观建设高度,防范学科建设定位的狭隘化和局限化。
(二)从中观推动上要遵循办学宗旨与大学文化的统一
学校无疑是学科建设的基本平台和重要组织载体。学校办学宗旨和大学文化或大学精神直接关系到民族院校特色优势学科建设的合理定位。科学合理的办学宗旨和优秀的大学文化品格,可以有效防范特色一流学科定位的冒进和偏移,始终保持如拉蒙特所言的“‘一流’是学术活动的神圣目标”[14]。
民族院校的特色优势学科建设定位理应遵循学校的办学宗旨,这也是由大学的根本特性所决定的。目前我国各民族院校的办学宗旨不尽相同,其特色优势学科建设的合理定位也应因校因地制宜。如,西南民族大学秉承着“为少数民族和民族地区服务,为国家发展战略服务”的办学宗旨和坚持“科学发展、内涵发展、特色发展”的办学道路;云南民族大学遵循的是“始终以立足边疆、服务边疆、服务民族团结繁荣发展为己任”的办学原则;大连民族大学坚持的是“建设特色鲜明的现代化民族大学,坚持为少数民族和民族地区服务”的办学理念,等等。其实,为保障自身特色优势学科建设的定位切合实际,绝大多数民族院校的学科建设无不与学校的办学宗旨保持着紧密的关联度,如表2所示。
表2 13所民族院校的办学宗旨和理念情况一览表

同时,文化是所有大学持久生存与发展的固本根基,毋容置疑也是大学与大学之间差异性区别的显现标志和特征所在。[15]民族院校更是如此。文化血液是民族院校建设特色优势学科合理定位的精神导向和重要思想保障,《总体方案》和《实施办法》明确提出“特色鲜明的大学文化”和“增强文化自信”,这本身就是从合理性和切实性的角度对民族院校学科建设提出的定位要求。事实上,目前我国民族院校的学科文化中,最基本特色就在于民族性。它既是民族院校的文化品格,也是文化自信的一种表征。以民族学科为特色优势来建设文、史、哲、经、管、法、教、理、工、农、医、艺等民族学科群和学科体系,才能实现民族院校院校文化与特色优势学科建设定位的统一。
(三)从微观建设上要遵循学科独特性与学科交叉性的统一
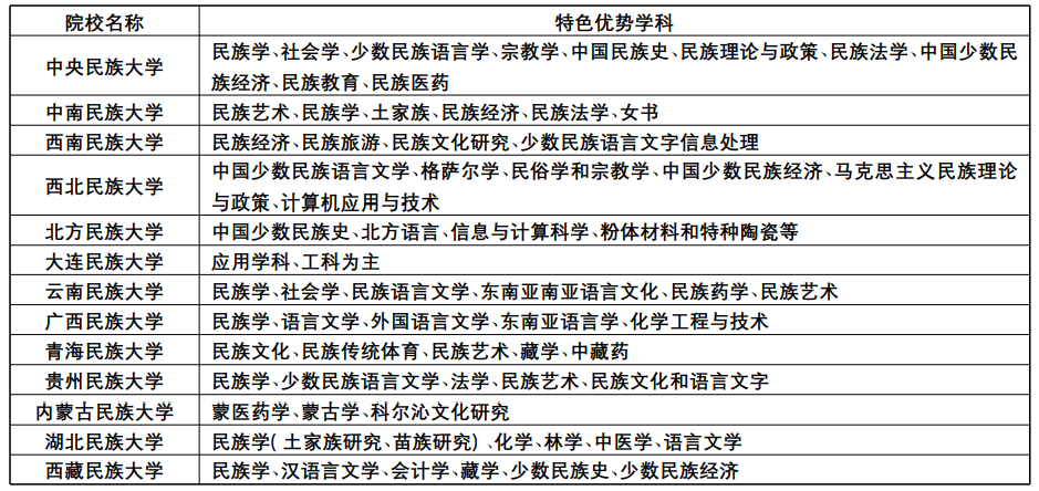
《实施办法》明确强调,支持一批接近或达到世界先进水平的学科,并鼓励建设新兴学科和交叉学科。民族院校特色优势学科的定位应融合现有学科已具备的高品质和跨学科创新特色,这是民族院校特色优势学科定位的未来重要发展方向。一方面,要遵循现有学科已有的卓越品质,因为民族院校特色优势学科的合理定位具备历史继承性和学科本位性,否则将导致根基不稳。事实上,民族院校的特色优势学科定位也多数是基于或围绕民族学科本身进行合理布设。比如,中央民族大学现有优势学科是民族学和少数民族语言文学,而宗教学、民族理论与政策、民族法学、少数民族教育、少数民族医药、中国少数民族经济、生态与环境等则是特色学科;中南民族大学现有的湖北省高校优势学科和2个湖北省高校特色学科都与已有民族学学科密切相关;西北民族大学的特色优势学科除计算机应用与技术之外,也都与民族学学科相关联,如中国少数民族语言文学、格萨尔学、民俗学和宗教、中国少数民族经济、马克思主义民族理论与政策等。因此,要保证各民族院校特色优势学科的定位的合理性和科学性,需以现有特色优势学科为定位基点,如表3所示。
表3 13所民族院校的现有特色优势学科基本情况分析

另一方面,“双一流”建设政策总则强调,要“突出学科交叉融合和协同创新”。那么,注重交叉跨学科创新建构形态,也是民族院校特色优势学科合理定位的基本遵循,包括教学、科研的跨学科。何谓跨学科?伯杰给出了简单而清晰的定义:“指两门或两门以上的学科之间紧密的和明显的相互作用,包括从简单的交换学术思想,直至全面交流整个学术观点、方法、程序、认识和术语以及各种资料”。[16]因此,民族院校特色优势学科定位在基于多维母学科的场域下,实现交叉或跨学科的创新突破,打造人无我有、人有我强、人强我优、人优我特的新兴特色优势学科的定位理路。在此基础上,更加明晰本学校特色优势学科与其他学校相比之下的具体优势所在和不足之处,以知彼知己,做到“有所为有所不为”。
总之,特色理念对于民族院校特色建设而言是如灵魂一般的存在,[17]从“双一流”建设谈我国民族院校特色优势学科的合理定标与定位,既要考虑到“双一流”建设的时代使命,又要考虑民族院校本身的办学宗旨和民族区域需求,以此保障其特色优势学科建设既高瞻远瞩又切合适宜。如何保证合理制定出的定标与定位能够得以落实,民族院校要在“双一流”建设的契机下加快推进一流的特色优势学科建设,除了做好定位调适和合理定标外更需有定力、有定法。以此在发展规划层面上抓好内涵建设,在行动逻辑层面上重视善治理路,在长远机制层面上注重培育成果,在基础支撑层面上强化平台建设,并从多维层面和多元视角来推进民族院校的特色优势学科建设,最终实现一流优势学科建设目标。
参考文献:
[1]王莉华,王素文,汪辉.世界一流大学学科竞争力[M].杭州:浙江大学出版社,2015:12.
[2]苏均平.学科与学科建设—院校业务建设的核心与龙头[M].上海:第二军医大学出版社,2004:2.
[3]康翠萍.高校学科建设的三种形态及其政策建构[J].高等教育研究,2016(11).
[4][5]陈达云.民族院校学科建设战略研究[D].武汉:华中科技大学,2014.
[6]袁鼎生,李枭鹰,欧以克.生态视域中的特色学科建设与发展[M].桂林:广西师范大学出版社,2008:97.
[7][10][12][13]王春晖.推动高校优势学科建设促进办学水平提升[J].中国高等教育,2015(12).
[8]教育部、财政部、国家发展改革委印发.统筹推进世界一流大学和一流学科建设实施办法(暂行)通知[EB/OL].http://www.moe.gov.cn/srcsite/A22/moe_843/201701/t20170125_295701.html.
[9]陈恩伦,龚洪.“双一流”建设中第三方评价的实施构想[J].大学教育科学,2018(3).
[11]陈达云.民族院校“双一流”建设思考[J].中南民族大学学报(人文社会科学版),2016(3).
[14]米歇尔·拉蒙特.教授们怎么想——在神秘的学术评判体系内[M].孟凡礼,唐磊,译.北京:高等教育出版社,2011:1.
[15]袁贵仁.加强大学文化研究,推进大学文化建设[J].中国大学教学,2002(10).
[16]金吾伦.跨学科研究引论[M].北京:中央编译出版社,1997:45-46.
[17]苏德,吕佩臣.民族院校办学特色发展之若干思考[J].中央民族大学学报(哲学社会科学版),2010(3).
Reflection on Standardization and Orientation of Specialized Discipline inEthnic Schools under the Backdrop of “Double First-rate” Construction
KANG Cui-ping, GONG Hong
Abstract:Specialized and excellent discipline construction of ethnic schools is key component for “Double First-rate” construction. Reasonable standardization and orientation of specialized discipline for ethnic schools is apparently the prerequisite for methodology towards enhancing core competitiveness of the discipline. Based on reviewing policy elements for “Double First-rate” construction, the article tries to explore on the route setting for standardization of discipline for ethnic schools through aspects including innovation on personnel training, teacher capacity building, cultural heritage innovation, science and research improvement, social services, international communication and cooperation. The article also makes analysis on the three major principles for the construction of specialized discipline of ethnic schools, i. e. following China’s characteristics and ethnic region’s demand; following ethnic schools principle and college culture and following existed discipline model and interdisciplinary innovation.
Key words:Double First-rate construction; ethnic schools; discipline construction; discipline condition; standardization; orientation
责任编辑:胡甜