摘 要:“一带一路”倡议与“双一流”建设因其承担的重要历史使命,理应成为西部高校发展战略的思维引领和路径依靠。在对“一带一路”倡议下西部高校“双一流”建设不同层面的发展情况及表现进行分析后,发现西部高校在师资人才、财政经费、产学合作、学科发展及实践平台等方面还存在多方面的需求;并且主要面临着五个方面的战略困境,分别是战略基础层面的人才引进与人才流动的矛盾、战略保障层面的全局建设与经费短缺的矛盾、战略环境层面的产学合作与对象有限的矛盾、战略方向层面的特色学科与综合发展的矛盾以及战略平台层面的专业实践与平台缺乏的矛盾。基于此,提出通过拓展经费来源渠道、构建特色人才体系、加强国际科研合作、推动高校联盟建设等策略实现战略转型。
关键词:“一带一路”倡议;“双一流”建设;战略转型
一、“一带一路”倡议与“双一流”建设
“一带一路”倡议与“双一流”建设是我国在新时代中国特色社会主义建设中的重大战略决策,是新时代中国特色社会主义战略布局的关键环节,对促进我国的经济社会发展以及实现中华民族伟大复兴的中国梦有着十分重要的作用。“一带一路”倡议依托国际大通道,以沿线中心城市为支撑,以重点经贸产业园区为合作平台,共同打造新亚欧大陆桥、中蒙俄、中国—中亚—西亚、中国—中南半岛等国际经济合作走廊[1],涉及多个国家、政府及非政府组织等,是我国全球化经济发展战略的重要组成部分以及构建人类命运共同体的重要探索。2015年国务院公布《统筹推进世界一流大学和一流学科建设总体方案》,2017年教育部、财政部、国家发改委印发《统筹推进世界一流大学和一流学科建设实施办法(暂行)》,标志着我国世界一流大学建设走上新台阶、迈上新征程[2]。“双一流”建设则是为提升我国教育发展水平、增强国家核心竞争力、奠定长远发展基础作出的重大战略决策[3],对于推动我国的世界一流大学和一流学科建设以及促进我国的经济社会发展有着十分重要的作用。“一带一路”倡议与“双一流”建设因其承担的重要历史使命,理应成为西部高校发展战略的思维引领和路径依靠。
“一带一路”倡议与“双一流”建设二者相互联系,共谋发展。“一带一路”倡议与“双一流”建设在历史使命、战略布局、发展举措等方面有着紧密的关系,都承担着我国区域经济社会发展、中华民族伟大复兴以及人类命运共同体建设的重要使命。“一带一路”倡议高瞻远瞩,具有可持续发展的全球眼光和国际视野,实施方案和行动路线推陈出新、特色鲜明,具有全球引领作用;而“双一流”建设涉及我国不同地域、不同高校、不同学科以及与此相关的产业布局等等,具有世界眼光和全球视野,既突出世界一流、又体现中国特色。“一带一路”倡议与“双一流”建设战略不断发展完善,内涵逐渐丰富,具有鲜明的时代性。两大战略虽都具有其特殊性,但是因二者具有的诸多共性如全球战略眼光、追求发展效益、突出产学合作等需要被通盘考虑、宏观统筹。
“一带一路”倡议与“双一流”建设需要宏观统筹,进行战略互动与战略融合,通过战略管理提升国家战略能力。“一带一路”倡议与“双一流”建设两大战略因其具有的共性使得战略互动与战略融合成为可能,需要相关部门进行宏观统筹。对于西部高校来说,“一带一路”倡议与“双一流”建设是新时期实现本地高等教育发展、地区经济社会发展以及参与全球合作与竞争的重要机会和资源,应该认清历史发展的趋势,充分认识和把握历史大局。西部高校应该从战略认知、战略规划、战略管理等角度出发,结合“一带一路”倡议与“双一流”建设战略,与相关政府部门、产业界以及国际社会等进行积极互动,将自身的发展融入到国家和地区经济社会的发展潮流中。
二、“一带一路”倡议下西部高校“双一流”建设的基本情况分析
本部分总结和分析了西部高校“双一流”建设及“一带一路”倡议参与情况,从科学研究、社会服务、国际合作以及文化传承等方面对西部高校的基本情况进行归纳和反思。本研究选取了我国西部地区具有一定代表性的重点院校,包括内蒙古大学、新疆大学、西藏大学、云南大学和广西大学。
(一)高校“双一流”建设及“一带一路”参与情况
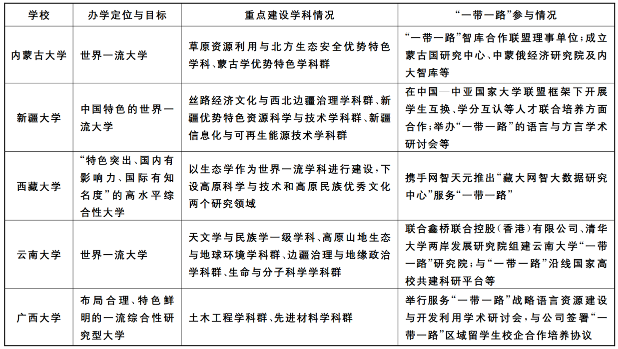
作为关系到高校发展的两大战略决策,“双一流”建设和“一带一路”倡议为西部高校的长久发展提供了重要的支撑条件。西部高校在“双一流”建设上有着不同的办学定位与目标,在“一带一路”倡议上表现有所不同。从西部五所高校出发,对各校“双一流”建设的文本进行分析,并参考各校的官方网站以及各大权威新闻网站等,统计了西部五所高校“双一流”建设和“一带一路”倡议参与情况。具体如表1所示。
表1 西部高校“双一流”建设和“一带一路”倡议参与情况

注:表1内容整理自各高校“双一流”建设方案、各高校官方网站、新华网及中国教育报等。
从办学定位与目标来看,西部五所高校在“双一流”建设的背景下都将一流大学或者高水平大学建设作为自己的奋斗目标。从高等教育发展史来看,云南大学、内蒙古大学以及新疆大学都有着较为深厚的发展历史,西藏大学及广西大学进入新世纪以来也在国家政策的带动和支持下蒸蒸日上,因此五所高校的发展都有着一定的基础,建设一流大学或者高水平大学的办学定位与目标有着一定的条件。从重点学科建设情况来说,西部高校的重点学科建设分布也体现了实践导向、特色导向的特点,在结合本地特殊域情的基础上发展较有特色的学科和领域。在“一带一路”参与情况方面,西部五所高校将特色学科共建、人才联合培养、数据支持服务、战略发展研究、国际学术研讨等方面作为参与“一带一路”的重要措施和手段,从诸多方面开展行动。
(二)科学研究
从科学研究方面来说,对西部五所高校的科研实力及表现进行分析,可以更为清晰地发现西部高校相对于全球研究机构的差异,有利于西部高校从科学研究方面更好地寻找差距、实现突破。借助可以进行全球比较的第三方数据平台InCites数据库和IncoPat数据库,对西部五所高校的论文发表数量、标准化文献引用影响、论文被引百分比及专利数进行统计,可以发现西部高校科学研究的基本表现。具体数据如表2所示。
表2西部高校科学研究的基本表现

对西部五所高校科学研究的基本表现进行分析可以发现,西部高校之间存在一定的差异,且总体上科研水平有待提升。在论文发表的数量方面,西部五所高校发表论文数量有一定的差异,其中云南大学和广西大学两所高校发表论文数量相对较多。在标准化文献引用影响方面,西部五所高校总体上标准化文献引用影响水平相当,且相对较低,与全球基准值有着一定的差距,说明西部五所高校在科研影响力方面还需要提升。在论文被引百分比来看,西部五所高校的论文被引百分比都大于百分之六十,比全球基准值较高一些。在专利数量方面,西部五所高校的专利申请数量差异较大,其中西藏大学和内蒙古大学的专利申请数量相对较低。
(三)社会服务
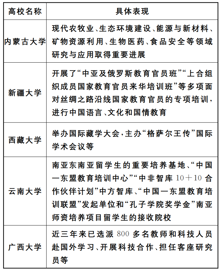
社会服务是高校的重要职能之一,体现了高校服务地方及国家经济社会发展的重要作用。对“一带一路”倡议下西部高校“双一流”建设社会服务职能的具体表现进行分析,有利于更加清晰地认识西部高校社会服务的基本情况及表现。相关数据来源于各高校官方网站等,具体如表3所示。
表3 西部高校社会服务的基本情况及表现

注:表3内容整理自各高校“双一流”建设方案、各高校官方网站、新华网及中国教育报等。
从西部五所高校社会服务的基本情况及表现来看,西部高校在社会服务方面都有所作为,取得了一定进展。在服务治理方面,内蒙古大学致力于通过相关研究支持本地的生态环境建设、经济及社会发展;在专项培训方面,新疆大学通过各类专项培训为国际组织及“一带一路”沿线国家提供了解中国、提升自我的机会;在知识传播方面,西藏大学结合本校及地方的优势开展相关国际会议,为国际社会更多地了解西藏及藏学研究提供了平台;在育人培训方面,云南大学通过留学基地建设、国际合作交流及国外师资培训等方式为本校及周边国家和地区提供了一定的服务;在交流合作方面,广西大学通过教师和科技人员与国外高校进行了多方面的合作与交流。
(四)国际合作
国际合作是“一带一路”倡议下高校进行“双一流”建设的重要机会和途径之一,不仅有利于提升高校的国际化水平,而且有利于提升高校的发展实力及国际影响力。对西部五所高校参与国际合作的基本情况进行分析,具体如表4所示。
表4西部高校参与国际合作的基本情况及表现

注:表4内容整理自各高校“双一流”建设方案、各高校官方网站、新华网及中国教育报等。
从西部五所高校参与国际合作的基本情况及表现可以发现,西部高校与国内外高校及科研院校在合作的规模上越来越大,质量越来越高,类型越来越多样。在合作的规模上,各高校与国外大学及科研院所的合作数量已经非常大,有几所学校和外方单位的合作数量甚至超过了一百多所。在合作的质量上,内蒙古大学、新疆大学、西藏大学、云南大学等高校与国外许多一流高校合作共建实验室、研究中心或者科技合作基地,将合作逐渐落到实处。在合作的类型上,不仅有高校与国外大学及科研院所进行一对一合作,还有些高校和域外高校共建大学联盟,推进教育国际合作。
(五)文化传承
文化传承作为一所高校的重要职能和重要使命,体现了一所高校对社会文化发展及人类文明传承的重要性。我国高校坚定走中国特色社会主义教育发展道路,传承着我国优秀的中华传统文化以及社会主义先进文化,具有重要的历史使命和责任担当。而孔子学院作为高校传承中华文明、宣传中国话语的重要途径,是很多高校开展国际交流与合作的重要方式。对西部五所高校孔子学院的基本情况进行统计,如表5所示。
表5西部高校孔子学院(课堂)的基本情况

注:表5内容整理自各高校“双一流”建设方案、各高校官方网站、新华网及中国教育报等。
从西部五所高校孔子学院的基本情况来看,目前除西藏大学外都设有孔子学院,在当地承担着考试、讲座及推广中华文化等活动。西部五所高校共开设孔子学院9所,且成立时间大部分已逾十年,分布范围遍及欧洲、中亚、南亚及东南亚地区,对传承中华文化文明、推进教育国际化发挥了积极作用。
三、“一带一路”倡议下西部高校“双一流”建设的现实需求及战略困境
“一带一路”倡议下西部高校“双一流”建设有着更多的机会和机遇,也在很多层面取得了一定的发展成绩,但是在建设一流大学以及参与“一带一路”倡议的过程中还面临着很多现实需求,同时也面临着一定的战略困境。
(一)现实需求
对“一带一路”倡议下西部高校“双一流”建设情况进行分析可以发现,西部高校已经取得了一定的成绩,但是在加快高等教育内涵式建设、推进高等教育国际化及推动高等教育参与“一带一路”倡议的要求下,西部高校在师资人才、财政经费、产学合作、学科发展及实践平台等方面还存在多方面的现实需求。
师资人才。随着我国经济社会的发展、区域经济差异的扩大、人才流动的增加,西部高校由于历史基础和现实条件的原因,自身的师资力量相对薄弱,师资较为缺乏。一方面,西部高校由于地理位置、财政条件等方面的原因难以引进高水平师资和人才;另一方面,西部高校在对师资和人才进行支持和培育后,以面临着“孔雀东南飞”的压力。留不住人才成为现实问题。因此,西部高校面临着一定的师资人才需求。
财政经费。西部高校相对国内顶尖大学及世界一流大学财政经费有限,这对建设一流大学以及参与“一带一路”倡议有一定的影响。一方面,西部高校财政经费的来源范围有限,尤其是当地政府对高等教育的支持力度与广东、北京、江苏等地相比差距很大,存在着经费支持不足问题;另一方面,西部高校财政经费的构成相对较为单一,来自校友的支持力度也较小,经费构成种类较为有限。在“一带一路”倡议下,西部高校“双一流”建设因其地理位置等方面的原因有着很多的机遇,而充足的财政经费对于西部高校的发展来说十分关键。因此,西部高校面临着一定的财政经费需求。
产学合作。从InCites数据库、最好大学排名等对西部高校的产学研合作情况进行分析可以发现,西部高校在产学研合作、校企合作方面的基础较弱,产学合作面临着一定的困境。一方面,西部高校在产学合作的规模上相对国内顶尖高校及世界一流大学来说有着较大的差距,因为其所处地理区域内企业的数量相对较少,合作对象的规模和质量相对有限。另一方面,西部高校师资的科研水平在规模和质量方面也相对有限,学科类别、学科水平等方面的差异使得校企合作双方的对接存在一定的困难。因此,西部高校面临着一定的产学合作需求。
学科发展。西部高校走学科特色发展道路是一条成为高水平大学及世界一流大学的重要路径之一。目前来说,西部高校都已经在逐渐发掘和培育自己的特色学科和优势学科,但是在特色学科的建设方面还存在一定的供给不足问题。一方面,高水平师资的供给不足使得特色学科的建设面临一定的困境,很多特色学科师资来源多属于“自产自销”类型,在生产高水平科研成果以及加强国际影响力方面存在困难。另一方面,特色学科的发展是一个“摸着石头过河”的长远问题,如何建设特色学科还需要不断探索,因此宏观层面的特色学科建设路径供给不足是另一个值得考虑的问题。所以,西部高校面临着一定的学科发展需求。
实践平台。西部高校为我国中西部地区输送了一批又一批受过高等教育的人才,促进了中西部地区的经济和社会发展。西部高校在服务地方治理、保护生态环境、加强产学研合作等方面也为中西部地区做了很多服务社会层面的工作。在倡导高等教育服务社会发展的背景下,由于西部地区的企事业单位规模和质量相对有限,很多西部高校尤其是像新疆大学、西藏大学、内蒙古大学等高校还缺少一定的高水平实践平台,学生在实习和就业等方面面临着平台供给不足问题。因此,西部高校面临着一定的实践平台需求。
(二)战略困境
基于“一带一路”倡议下西部高校“双一流”建设的现实需求,从宏观层面来看西部高校面临着五个方面的战略困境,分别是战略基础层面的人才引进与人才流动的矛盾、战略保障层面的全局建设与经费短缺的矛盾、战略环境层面的产学合作与对象有限的矛盾、战略方向层面的特色学科与综合发展的矛盾以及战略平台层面的专业实践与平台缺乏的矛盾。
在战略基础层面,主要是人才引进与人才流动的矛盾。人才是实现高校发展的重要基石,人才队伍建设是高校发展的重要动力和核心要素[4]。人才对于高校发展来说是具有基础性作用的。但是西部高校在人才的引进及流动层面面临着一定的尴尬处境和矛盾心态,一方面人才引进可以促进本校师资力量的增强、学科建设的推进以及综合实力的提升,另一方面人才流动的加剧又使得很多高校对人才引进持有一定的保留态度,这种矛盾使得西部高校在“双一流”建设的过程中存在一定的困境。
在战略保障层面,主要是全局建设与经费短缺的矛盾。经费支持是促进高校发展的条件和保障[5]。西部高校在经费预算方面与东部地区一流高校相比存在着一定的差距,尤其是在地方政府的经费支持力度方面西部各省份与东部沿海经济发达省份存在较大的差距。西部高校目前仍然处于一流大学建设的关键阶段,需要全局建设和全面发展,但是在经费短缺的情况下,如何实现战略保障、支持高校发展是一个比较棘手的问题。
在战略环境层面,主要是产学合作与对象有限的矛盾。产学合作是实现高校促进地区经济社会发展、建设创新型国家的重要条件[6]。西部高校在产学合作方面已经有一定的发展基础,但是总体来说合作的规模和质量都十分有限,其主要原因在于,西部高校附近的地理区域内企事业单位数量较为有限。因此,西部高校在产学合作上需要进一步扩大规模和提升质量,但是合作的对象却十分有限,影响了西部高校在人才培养、科学研究及社会服务方面向纵深发展。
在战略方向层面,主要是特色学科与综合发展的矛盾。在“一带一路”倡议下西部高校“双一流”建设面临着战略发展方向的选择,在实现综合实力提升和特色学科建设层面存在着一定的矛盾。西部高校的发展资源相对来说是较为有限的,战略规划对高校的发展具有引领、动员、凝聚与规范等作用[7],如何充分利用已有资源确立好战略发展方向是关系着高校发展地位和目标的关键问题,在特色学科建设与综合发展路线方面进行选择是西部高校需要考虑的重要问题。发展特色学科,可以在一定程度上从学科视角出发建设具有特色的世界一流大学,在时间和效率上会有一定的优势,但是却面临着发展范围局限、国际影响有限的困境;实现综合发展,可以更加全面地使西部高校融入到经济社会发展的过程中,但是却有可能丧失发展特色、失去政策保障。
在战略平台层面,主要是专业实践与平台缺乏的矛盾。西部高校在人才培养的过程中需要为学生提供实习及实践基地和平台,但是在现实实践中却因为地理位置、区域经济等层面的原因学生的实习及实践基地和平台比较缺乏,且质量水平既总体不高、又参差不齐,因此西部高校面临着专业实践需求旺盛与实践实习平台缺乏的矛盾。人才培养是高校最重要的职能及使命,进一步完善人才培养的实践平台对于西部高校来说具有重要的战略意义。
四、“一带一路”倡议下西部高校发展的战略转型策略
基于“一带一路”倡议下西部高校“双一流”建设的现实需求及战略困境,本研究提出从拓展经费来源渠道、构建特色人才体系、加强国际科研合作、推动高校联盟建设等方面推动高校发展战略转型。
(一)拓展经费来源渠道
加强优势互补,吸纳社会支持。西部高校之间以及西部高校与“一带一路”沿线国家高校之间要进一步增进国际合作,加强优势互补,通过合作共赢进一步获取国家及地方政府和社会的支持,在实现优势互补、促进内涵式发展的基础上进一步提升教育开放格局[8],进一步提高大学的发展声誉。西部高校要进一步发挥校友以及社会支持的作用,积极吸纳社会支持,从更多层面为高校的发展筹措经费、汲取资源,多方面推动自身的发展。
促进产学合作,推动社会服务。西部高校要积极进行产学研合作、校企合作,拓展科研合作的对象、范围,扩大和提高科研合作的规模和质量,更好地促进高校融合到地区经济社会发展的潮流中。西部高校要积极推动社会服务,为地方及国家的发展贡献智慧和方案,继续加强在地方政府治理、生态环境保护、推进成果转化等方面的作用,以此进一步提高高校的社会影响力,吸引社会提供更多的经费和资源,促进高校的可持续发展及一流大学建设。
(二)构建特色人才体系
引进科技人才,培育特色人才。西部高校要进一步加强人才的引进工作以及特色人才的培育工作,积极扩大人才引进的规模,提高人才培养的力度,双管齐下构建人才支撑体系,实现“引”“育”并举。在人才引进时,要注意紧密结合高校发展的实际,高质量引进专业方向急缺、服务意识较强的“留得住”的人才,为其提供良好的发展条件,使其感受到有大有作为的平台。在人才培育时,要注意加强对特色学科人才培养的力度,在建立良好的特色学科发展平台的基础上进一步提供特色学科人才成长的机会,使得平台和人才共同发展,实现学科突破和人才培育协调发展。
完善人才体系,支持人才成长。西部高校要进一步完善人才发展体系,进一步加强人才管理制度建设,使得人才管理更加系统化、精细化,促使人才管理更加灵活、有效。在人才管理方面,高校要将人性化管理理念融入到高校人才管理的各个环节,注重和满足人才不同方面的需求,突出人的主体性和能动性[9]。同时,西部高校要积极支持人才的成长和发展,不断了解人才成长中的需求及变化,通过进一步提供国际合作平台、访学交流机会、研究课题资助、家庭发展支持等助力人才的成长和发展,不断加深教师及人才对于学校的感情及关切。
(三)加强国际科研合作
夯实合作基础,加强国际交流。目前西部高校在科研实力等方面相对来说还比较薄弱,因此西部高校需要继续加强自身的科研水平,为进一步加强校企合作及国际合作提供一定的基础。西部高校要进一步加强与“一带一路”沿线国家高等教育机构的国际合作,加强国际交流与互通,不断夯实国际合作的基础,这对于提高我国西部高校的高等教育国际化水平、高等教育国际影响力以及实现长远发展有着重要的意义。
促进科研合作,提高合作水平。众所周知,世界一流大学在服务本国、面向世界方面有着强烈的使命感[10]。西部高校应该不断加强与“一带一路”沿线国家高等教育机构的科研合作,基于本地区的区情和域情开展相关国际科研合作项目,致力于解决关切当地经济社会发展的重大问题。西部高校要通过多种方式提高合作的水平,加强教师之间的访学和交流,推进科研合作基地和平台的建设,在国际交流中以学科发展为基本着眼点提高合作的质量和水平,进一步提高高校的国际影响力。
(四)推动高校联盟建设
完善高校联盟,共谋西部发展。西部高校在地理位置、发展基础等方面有很多共同点和相似点,应该加强彼此之间的战略合作与资源共享,进一步完善高校联盟或大学联盟。在“一带一路”倡议下,西部高校面临着相似的历史机遇和发展机会,共同致力于实现一流大学建设、高等教育国际化发展以及高等教育内涵式发展,应该进一步共同把共谋西部发展、服务区域发展当作西部高校的重要使命。
提高协作水平,推动协同创新。西部高校应该加强彼此之间的协作水平,实现在人才培养、科学研究等层面的交流与互通,扩展自身的合作平台,扩大自身的合作机会,鼓励夯实协同发展的基础。西部高校之间要进一步加强基础研究方面的项目合作,推动协同创新能力,共同致力于为我国中西部地区的经济社会发展以及为“一带一路”倡议提供智力支持。
参考文献:
[1]盛垒,权衡.从政府主导走向多元联动:“一带一路”的实践逻辑与深化策略[J].学术月刊,2018,50(4):46-57.
[2]鲁世林,冯用军.“双一流”大学建设的监测机制与评估标准探究[J].黑龙江高教研究,2018,36(10):1-5.
[3]教育部.国务院关于印发统筹推进世界一流大学和一流学科建设总体方案的通知[EB/OL].Http://www.moe.gov.cn/jyb_xxgk/moe_177/moe_1778/201511/t20151105_217823.html,2015-10-24.
[4]唐亚阳,肖晓春,徐军.积极引进人才加快高校发展[J].机械工业高教研究,2002(3):71-74.
[5]朱浩,陈娟.民办高校办学经费筹措的外部风险及其规避[J].现代教育管理,2011(8):45-49..
[6]周文斌.坚持学研产结合服务区域经济社会发展[J].中国高教研究,2006(12):18-20.
[7]别敦荣.高校发展战略规划的理论与实践[J].现代教育管理,2015(5):1-9.
[8]魏艳,李景国.“一带一路”倡议背景下西部高校教育国际化的思考[J].黑龙江高教研究,2017(6):53-55.
[9]刘永林,周海涛.“双一流”建设下人才引进的“四个度”[J].研究生教育研究,2018(4):66-69.
[10]程伟华,张海滨,董维春.“双一流”战略引领下的来华留学研究生教育发展探析[J].研究生教育研究,2018(3):70-76.
Research on Strategic Transformation of the “Double First-class” Construction at China's Western Universities in the context of the Belt and Road Initiative
LU Shi lin, ZHENG Wei yin , ZHU Ya tao
Abstract:Because of the important historical mission, the Belt and Road Initiative and the “double first-class” construction should be undoubtedly regarded as the theoretical guidance and path dependence for the development strategy of western universities in China. After analyzing the development and performance of the western universities in the “double first-class” construction at different levels in the context of the Belt and Road Initiative, the author find that the universities still need more to improve their performance, including teachers, funds, industry academy collaboration, discipline development, and internship platforms, As of now, the strategic dilemma the universities face can be classified into five aspects, respectively, the contradiction between talent recruitment and talent mobility at the basic strategic level, the contradiction between the overall construction and the shortage of funds at the strategic guarantee level, the contradiction between industry-academy collaboration and limited partners at the strategic environmental level, the contradiction between characteristic disciplines and comprehensive development at the strategic direction level, and the contradiction between the increasing demand for professional practice positions and the lack of internship platforms at the strategic platform level. Based on the findings, the authors propose some measures to facilitate the strategic transformation, including expanding the sources of funding, building a system for distinctive talent, strengthening international cooperation on scientific research, and promoting the establishment of a university alliance.
Keywords:the Belt and Road Initiative; "double first-class" construction; strategic transformation
责任编辑:奉楠