摘要:当前民族工作和民族事务治理已经进入新的阶段,铸牢中华民族共同体意识成为近年来学界研究的热点话题。本文以Citespace软件为研究工具,以铸牢中华民族共同体意识为主题,对2017-2020年期间“中国知网”收录的134篇CSSCI文献进行可视化分析研究,发现高校和高校教师为主要研究阵地和主力军,中华民族共同体意识、中华民族共同体、中华民族、民族团结、文化认同、国家认同等为高频关键词。当前学者研究重点主要在理论内涵和内容逻辑、价值意蕴、路径研究等方面,但相关研究成果在研究内容、研究视角和研究方法上仍具有不足和局限性。深化铸牢中华民族共同体意识研究,需进一步加强研究主体的针对性、研究内容的具体性、支持多学科和跨学科的合作创新、增强研究成果的综合性和系统性。
关键词:铸牢中华民族共同体意识;Citespace;回顾与展望
“铸牢中华民族共同体意识”这一话语的确立具有一个发展过程,最早从“牢固树立”变为“积极培养(育)”,再到现在转变为“铸牢”。党的十九大报告明确指出铸牢中华民族共同体意识,并把其写入党章。由此,“铸牢中华民族共同体意识”这一话语在重要场合多次被提及。铸牢中华民族共同体意识的研究已成为了国内学界的热点话题,学术界主要从理论内涵和内容逻辑、价值和意义、路径等多个维度进行研究。
在对已有文献的梳理基础上,发现大多数对这一研究的文献分析要么是单一地运用文献计量软件进行研究趋势和研究热点分析,要么是对相关研究成果进行纯描述性的梳理和回顾,缺乏对于二者的综合运用。郝亚明、秦玉莹基于Citespace的知识谱系着重分析中华民族共同体意识研究的热点和趋势[1]。金欣、方正、蒋永发、雷振扬等人从各自的视角对中华民族共同体意识研究进行了描述性回顾,缺乏对于文献的定量分析。在研究著作上,杨玢强调中华民族多元族群互动交融关系构建文化认同,民族交融形塑着文化认同[2]。徐杰舜等人从中华历史文化和民族关系的发展论述中华民族多元一体格局,认为产生凝聚力的文化基因对中华民族一体起着决定性的关键作用[3]。相较于其他研究成果,铸牢中华民族共同体意识研究的著作较少,且缺乏系统性的研究,多从单一角度对中华民族共同体意识的某一主题进行论述。本文着重从“铸牢”这一层面对相关研究成果进行分析,运用文献计量分析软件Citespace研判CSSCI数据库收录的相关文献(2017-2020年),分析其研究现状、热点和趋势。在此基础上对已有的主要研究成果进行细致回顾和分析并指出其不足,拟对该研究作一个初步的展望,以便人们更清晰地了解铸牢中华民族共同体意识研究的现状、热点及其演变趋势,为之后的研究提供一定的理论借鉴和参考。
一、国内铸牢中华民族共同体意识研究的数据分析
本研究的数据来自于中国知网(CNKI)数据库,以“铸牢中华民族共同体意识”为主题词进行高级检索,文献来源类别设置为CSSCI。筛除报纸、书评和会议等无效文献后,共获得有效文献134篇。从CSSCI检索数据来看,相关研究论文从2017年党的十九大之后开始增多,最初主要是以中华民族共同体建设作为研究主题,后续的研究逐步转向主题丰富化、内容多样化和视角多维化等特征。
(一)铸牢中华民族共同体意识的研究机构和作者知识图谱
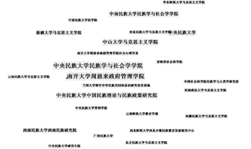
1.主要研究机构

图1 研究机构知识图谱
从研究机构知识图谱(图1)可知,铸牢中华民族共同体意识的主要研究机构集中在高校,尤其是民族院校,中央民族大学、南开大学、中山大学、中南民族大学是主要的研究阵地。各机构之间多为独立研究,且多从民族学、社会学、教育学、马克思主义等研究方向进行研究。
2.主要研究作者
通过研究作者知识图谱可以发现研究作者之间的网络关系,可以更好地掌握该方向和问题的研究热度和趋势。

图2 研究作者知识图谱
从图2可知,高校科研人员是铸牢中华民族共同体意识研究的主力军,其中研究作者主要有纳日碧力戈、郝亚明、詹小美、严庆、杨胜才等人,发文量都在3篇及以上。主要作者研究方向可以体现其对某一领域发展的重要作用。铸牢中华民族共同体意识的研究应该重点关注这些作者的研究成果,但是也必须要结合现实发展情况和趋势进行研究。虽然研究作者之间存在共同合作发文的情况,但从图中看出集中度偏低,进一步的合作有待加强。
(二)铸牢中华民族共同体意识研究的关键词知识图谱
高频次关键词是对研究议题的高度概括,运用关键词共线分析能够体现出学界和学者们的关注焦点。图3展现出了已有研究成果的关键词共线分析网络,其中关键词个数和重要性表现为节点个数和节点大小。同一关键词出现次数越多,则表示其中心性也越强,热度越高。

图3 关键词知识图谱
由图3可知,中华民族共同体意识、中华民族共同体、铸牢中华民族共同体意识、文化认同、国家认同等关键词节点较大,证明这些关键词出现的频次较高,相关研究主要围绕这些方面展开。随着新时代和社会形势的变化,文化认同、国家认同、民族团结与铸牢中华民族共同体的关系不断聚焦,文化和民族院校对铸牢中华民族共同体意识的作用不断凸显。同时,也体现出研究具有一定的针对性,表现出对民族关系、文化研究和铸牢路径的高度重视。
二、铸牢中华民族共同体意识的理论内涵和内容逻辑
铸牢中华民族共同体意识的理论构建是民族关系发展的迫切需要,对内涵的解释和内容逻辑的明晰有助于理论的深层构建,能够为中华民族共同体意识的铸牢指明路径。学者们对于此方面的探讨呈现出多视角的特征,这给进一步深入研究奠定了坚实的基础。
(一)理论内涵
铸牢中华民族共同体意识的理论内涵是丰富复杂的,对其进行阐述首先要了解什么是中华民族共同体意识,并弄清楚铸牢中华民族共同体意识的由来。费孝通先生精准把握和概括了中华民族的“多元”和“一体”之间的辩证关系和中华民族的结构特点,提出中华民族多元一体格局理论,认为“中华民族的形成过程是一种自在发展到自觉的联合”[4]。商爱玲、朱涛认为铸牢中华民族共同体意识的理论是马克思主义民族观中国化的呈现[5]。青觉、赵超指出中华民族共同体意识是对“多”和“一”关系的认知,尤其是对“一”的认知和认同[6]。徐杰舜从关键词义切入,将其理论内涵划分为任务内涵、核心内涵、关键内涵和目标内涵[7]。平维彬指出:“铸牢中华民族共同体意识包含着‘继承历史、立足当下和面向未来’的三层内涵”[8]。郝亚明指出,铸牢中华民族共同体意识的研究是在中华民族多元一体格局这一框架中延伸开来[9]。范君、张前强调“石榴籽”效应的培育对铸牢中华民族共同体意识的作用,并对其内涵进行了详细阐述[10]。目前学者们大多基于中华民族多元一体格局这一框架对铸牢中华民族共同体意识进行机理分析研究,也有学者从马克思的国家观、民族观等方面切入。
(二)内容逻辑
铸牢中华民族共同体意识的内容逻辑会随着历史的不断发展而发生新变化,但核心还是在于对其组成要素和逻辑基础的认识。郝时远认为,弘扬以爱国主义为核心的民族精神是铸牢中华民族共同体意识的根本要求[11]。王鉴等指出:“新时代铸牢中华民族共同体意识的思想基础,需要深入了解马克思主义民族理论并开展相应的宣传教育”[12]。钱民辉通过对民族教育理论范式的分析,得出:“整合范式形成铸牢中华民族共同体意识的文化基因,生态范式中的位育与共生思想是人文基础”[13]。丁凌、王成等从‘和’思想的三层意涵切入分析铸牢中华民族共同体意识,“要深刻认识‘多’和‘一’的关系,前者作为现实根据,后者则是历史发展形态的体现;其中间离不开互动所产生的功能”[14]。刘吉昌、曾醒认为情感认同是铸牢中华民族共同体意识的核心要素[15]。马英杰从文化发展的角度进行阐述,强调少数民族文化发展的重要性[16]。学者们从横向和纵向层面对内容逻辑展开论述,总体可归为文化认同、心理认同、思想认同和制度认同等方面。
三、铸牢中华民族共同体意识的价值意蕴
在当前的社会背景下,铸牢中华民族共同体意识的研究丰富了与之相关的理论研究,同时又对中国社会的现实发展具有强烈的时代价值。这其中包括促进中国社会的整体发展以及推动民族地区经济、社会和文化的发展,以达到各民族共同繁荣。
(一)理论价值
铸牢中华民族共同体意识是对我国民族理论的创新深入研究,主要围绕着马克思民族理论中国化、民族进步团结、国家道路等方面进行研究。王新红从马克思主义民族理论的本土实践论述铸牢中华民族共同体意识的理论价值[17]。张娇等通过个案分析的方法,指出:“铸牢中华民族共同体意识对于推进民族团结进步事业具有决策性的作用,有利于强化少数民族群众的认同意识”[18]。郝子涵、张宝成基于战略意义的角度,指出“铸牢中华民族共同体意识能够将国家、民族和家庭这三者的利益实现统一,夯实社会稳定根基”[19]。目前来看,学术界对铸牢中华民族共同体意识的理论内涵和价值研究大多停留在对理论的叙述和政策的解读上,对于制度建设层面的相关研究较欠缺。为此,要加强制度层面的探讨,使之更好地服务于我国社会主义道路的发展。
(二)实践价值
现有研究主要从中国大社会发展与民族地区政治、经济社会和文化发展等方面展开论述。刘永刚分析铸牢中华民族共同体意识与国家治理现代化的互构逻辑,得出:“铸牢中华民族共同体意识构筑了国家治理体系的社会基础,提升社会治理能力”[20]。李曦辉论述铸牢中华民族共同体意识对民族地区社会经济发展具有重要意义,共同体意识塑造与少数民族经济发展之间是一种相辅相成的关系[21]。邹丽娟、赵玲从边疆民族地区发展角度指出:“铸牢中华民族共同体意识使边疆各族人民凝聚共识、统一力量,促进少数民族地区的政治认同、经济建设和文化发展等”[22]。石硕从民族关系发展的现实基础表述:“铸牢中华民族共同体意识是时代发展的需要,体现了人民生活的美好愿望和幸福追求”[23]。陈路路、安俭从国家和城市这两大维度强调铸牢城市少数民族流动人口中华民族共同体意识的价值,对国家发展和城市治理起到了重要作用[24]。
四、铸牢中华民族共同体意识的路径探索
我国在民族工作和民族事务治理过程面临着来自于多方面的挑战,民族关系发展进入了新的阶段。探索铸牢中华民族共同体意识的有效路径对促进我国民族工作事业的发展具有重要的意义。我国学者主要从以下几个方面阐述如何铸牢中华民族共同体意识。
(一)民族政策和民族关系发展
伴随着国内外形势发生了重大的变化,民族政策也应从实际出发,与时俱进地改革和完善。民族政策的实施会对民族关系产生直接的影响,民族关系是民族政策实施效果的直接体现。
1.民族政策
民族政策的制定和实施对民族关系的发展有着密切联系,需要辩证看待民族政策的实施和变化。王延中认为,铸牢中华民族共同体意识要从切实改革民族工作方式方法、完善民族宗教政策、反对民族利己主义和民粹主义等方面入手[25]。陈纪在调查研究中发现少数民族在政治、经济、文化等方面存在资源配置不平等问题,认为“应加大对于少数民族的政策支持力度,切实保障少数人民群众应有的权利,增强其政治认同,促使各民族主动产生积极的认同心理”[26]。周平还分析了民族团结增强各民族对中华民族认同的实现机制,认为“最根本的还是要全面落实党的民族政策,使各个政策之间具有连贯性和关联性,将有效的政策保护转化为制度保障”[27]。因此,可借助政策实施的方式去铸牢中华民族共同体意识。在健全完善民族政策时要做到与时俱进和实事求是,要合理考虑民族政策的适应范围,还要不断在民族政策的实践中加强民族关系建设。
2.民族关系发展
良好的民族关系是建设中华民族共同体的重要基石,中华民族共同体意识的铸牢必须要建立、发展和维护好健康和谐的民族关系。纳日碧力戈、陶染春指出:“铸牢中华民族共同体意识需要‘五通’——心通、情通、语通、文通、政通”[28]。此外,麻国庆从中华民族共同体建设的多重面向出发,加强各民族交往交流交融,建设共同体文化以铸牢中华民族共同体意识[29]。管健从社会心理学的视角出发,认为:“跨民族友谊可加强民族间的相互认同,可借助跨民族友谊铸牢中华民族共同体意识”[30]。杨玢从关系论的视角指出:“在中华民族多元一体格局的既定框架下,民族交往交流交融以族际互动的社会关系演绎,夯牢了稳定的民族关系和多元一体的民族格局”[31]。
(二)民族教育和学生教育建设
中华民族共同体意识的培育和铸牢少不了教育这一基础性工程的支撑。加快发展民族教育,切实保障各民族平等享有受教育的权利,重视民族地区和院校的思想政治工作,强化对学生的思想政治教育。
1.发展民族教育事业
发展民族地区教育事业有利于普惠我国教育发展的成果,促进各民族的交流交往交融,实现各民族共同繁荣。袁同凯、朱筱煦强调:“优先建设民族地区教育事业,充分重视教育在人才培养、文化发展、社会建设等方面的关键位置,在无形中铸牢中华民族共同体意识”[32]。青觉从加强中小学民族团结教育的角度出发,指出:“民族团结进步教育在目标、空间、内容、实践等层面上具有多重属性,铸牢中华民族共同体意识离不开民族团结教育的强化”[33]。赵英从藏区民族团结层面指出:“新时代藏区民族团结进步教育和中华民族共同体意识熔铸工作应纳入国民教育、社会教育和公民日常思想引领中”[34]。董楠从民族政策和民族教育发展等层面出发,认为“铸牢中华民族共同体意识要坚持深入贯彻落实马克思主义民族思想,加强民族地区历史文化教育”[35]。另外,汪圣钧指出:“铸牢中华民族共同体意识离不开以双语教育为基础的民族地区教育事业,不断强化各族人民对我国社会主义道路建设的认同感”[36]。
2.加强思想政治教育
思想政治宣传教育在铸牢中华民族共同体意识的过程中起到了至关重要的作用,思想政治教育不仅针对于少数民族地区和少数民族学生,而且适用于全国所有地区和整个大学生群体。有学者尝试从教育心理学的角度去剖析学校在铸牢中华民族共同体意识的实践逻辑,并将其划分为象征教育、情感教育、价值观教育三大层次[37]。王易、陈玲从增强民族凝聚力的角度出发,强调发挥社会主义意识形态在增强少数民族群众国家认同、民族认同、文化认同和制度认同等层面的作用[38]。吴月刚、张红从民族院校思政课的建设目标、课程内容、授课方式、授课教师和教学环境等方面提出建议,以发挥思政课在铸牢中华民族共同体意识的关键作用[39]。詹小美、李征则强调马克思主义民族平等观教育所起到的重要作用[40]。商爱玲认为“:中华民族共同体意识应该被纳入学校思想政治教育工作内容之中,积极引导大学生正确认识马克思民族观和国家观,铸牢大学生的中华民族共同体意识”[41]。这些都表明思想政治教育已成为铸牢中华民族共同体意识在实践层面上必不可少的一部分,特别是需要加强少数民族地区和学生的思想教育工作,增强他们的国家认同和民族认同。此外,包银山、孟瑜、杨胜才、杨宗丽等学者也对此进行了讨论。
(三)文化认同和中华民族认同
“文化是一个国家、一个民族的灵魂。没有高度的文化自信,就没有中华民族伟大复兴”[42]。文化认同体现了一个国家和民族的文化自信。文化认同和中华民族认同是对各民族及其文化上认同的统一形式。由此,有研究者认为文化认同是中华民族意识的核心,是中华民族认同的内在要求。中华民族认同是建立在文化认同、心理认同和物质认同等基础之上,是各民族对本民族和中华民族一体的认同。国家认同则更偏向于是一种政治认同,是建立在民族认同和文化认同之上的一种客观结果,三者之间是一种相辅相成的关系。
乌小花、郝囡认为“守望相助理念给中华民族共同体的形成奠定了情感基础,有利于强化认同以铸牢中华民族共同体意识”[43]。宫丽认为:“文化认同和民族认同要建立在共同发展和分享的经济基础上”[44]。田敏、陈文远以南宁市三月三民歌节为例,认为“民族文化运用和民族关键符号的发掘可以加强民族间的交往交流交融,深化民族认同和民族团结”[45]。李维军、杨丽从政治、经济、文化、社会、生态等多维度强调红色文化增进和铸牢中华民族共同体意识的作用[46]。李玉雄基于对壮族文化的思考,指出:“铸牢中华民族共同体意识要在继承优秀传统文化的基础上不断保持文化发展与时俱进,提高各民族的文化自信和文化认同”[47]。高萍立足于“根文化”,指出“观念的深化、内涵的挖掘、符号的表现形式、记忆的强化等方面探究其对铸牢中华民族共同体意识的价值和意义”[48]。此外,高永久、方堃、龙柏林等学者也从铸牢中华民族共同体意识的文化路径进行了相关讨论。
(四)社会制度建设
一般来讲,社会制度可以分为基本社会制度和具体社会制度。基本社会制度调节和维护的是一个社会最基本的社会关系,如:中国特色社会主义制度。具体的社会制度又包括政治、经济、文化、教育和法律等制度。社会制度的不断健全和完善确保了铸牢中华民族共同体意识的合法性,给其带来了强劲的动力和坚实的保障。当前,主要有雷振扬、马冬梅、高承海、岳凤兰等人从社会制度建设角度对铸牢中华民族共同体意识进行研究。雷振扬从功能主义的角度出发,认为:“铸牢中华民族共同体意识和经济社会的发展离不开国家制度这一稳固的制度保障”[49]。马冬梅认为:“坚持和依靠中国特色社会主义制度是铸牢中华民族共同体意识的必要前提”[50]。高承海则从坚持和完善民族区域自治制度的视角分析,“构建各民族合作发展的经济共同体和嵌入式的社会结构是铸牢中华民族共同体意识的战略任务”[51]。岳凤兰则建议将中华民族共同体意识、马克思祖国观、民族观、文化观、历史观融入民族区域自治制度中,铸牢中华民族共同体意识[52]。宋婧、张立辉、叶强等学者,则从法律制度的角度出发,探讨铸牢中华民族共同体意识的立法途径和法治保障。
五、铸牢中华民族共同体意识的研究不足和未来展望
通过对已有研究成果的梳理和归纳,学者们围绕铸牢中华民族共同体意识进行了系统的、多视角、多维度的立体式研究,且研究成果丰富,为之后对该主题进行深入研究奠定了坚实的理论基础。但目前学界对于某些方面的研究仍具有一定的不足和局限性,如在研究方法、研究内容、研究方向和视角等方面需进行进一步的深化研究和拓展。
(一)相关研究的不足与局限性
1.研究内容多而杂
第一,研究多为宏观分析,少微观分析。通过Citespace软件对铸牢中华民族共同体意识研究领域的134篇CSSCI文献进行可视化分析,系统梳理该领域的研究热点,主要研究集中在中华民族共同体、中华民族共同体意识、国家认同、文化认同等主题上。目前,大多数学者主要从宏观层面进行理论的演绎推理,缺乏对于主体性的凸显,只有少部分学者围绕乌兰牧骑精神、非物质文化遗产传承保护、民族关键符号、通用语言文字推广经验、神话或传统文化思想资源等相对具体的方向展开机理分析。第二,多定性描述和理论阐释,少实证研究。随着铸牢中华民族共同体意识在官方政策文件和场合中频繁出现,许多学者从民族工作事务开展出发,对民族政策进行解读,这体现了研究具有一定的国家政策导向。但相关研究在对“铸牢”“中华民族共同体”和“意识”等主题进行不同角度的理论阐述、历史溯源和分析的同时,忽视了对这一主题的实证性研究,只有少部分学者基于实证调查对“铸牢”路径策略进行研究。第三,当前学者们对铸牢中华民族共同体意识的研究主要集中在少数民族地区或边疆地区,对中部和东部地区以及城市少数民族流动人口进行研究较为滞后,对中东部地区和城市少数民族流动人口的研究还需进一步深化。
2.研究视角较为集中化,缺乏新视角和新方向
通过对研究内容和研究机构的分析,高校是研究的主要研究机构,尤其民族类院校是相关研究的重要主体。研究成果主要集中在民族学、社会学、管理学等学科方向,且多从单一学科视角研究。铸牢中华民族共同体意识研究的主要内容多从政治层面、经济层面、文化层面对发展过程和实践路径等进行论述。从研究者的知识谱系图可以看出,高校教师是相关研究的主力军,且学科背景多为民族学和人类学。学科背景使得研究者在研究内容和视角上有不同倾向,不同学科对该主题的研究具有不同侧重点,单一学科方向的研究具有视角局限性,跨学科合作和多学科综合性的创新研究成果较少,使得研究视角和成果呈现出相应的局限性。
3.研究方法上,多为定性分析,缺乏多样的研究手段和方法
研究视角和学科的局限性导致已有的成果在研究方法和研究范式的不足,民族学、人类学和社会学等学科偏向于定性方法的使用,多个案研究和经验调查分析,在研究过程中缺乏定量分析方法的运用。已有研究成果较少使用统计分析法、实证调查法、比较分析法,这在某种程度会影响学术研究成果的科学性和适用性。通过文献梳理可以看出,学者们多运用演绎推理的方式对铸牢中华民族共同体意识进行宏观分析和理论解释。在实践层面上的实证研究较少,从微观层面理解铸牢中华民族共同体意识研究较为欠缺。研究方法的局限性加剧学术成果在相关层面上的同质化和趋同性,限制了研究的进一步深入开展。
(二)对未来研究的展望
深化铸牢中华民族共同体意识的研究需要突破以上的局限性和不足,进一步深入研究主题,拓宽研究视角,改进研究方法,提高研究内容质量。铸牢中华民族共同体意识需要不断紧跟时代背景和国家政策的变化,之后的研究可以从以下几个方面进一步深化。
1.加强研究主题的针对性和研究内容的具体性
目前,铸牢中华民族共同体意识的相关研究成果多却杂,研究主题集中在民族认同、国家认同、文化认同以及民族政策,宏观研究、政策解读和理论分析成果丰富。针对这一问题,首先,坚持宏观研究与微观研究、理论或政策解释和创新研究相结合。加强对文化资源、制度分析和历史等方面的研究,充分发挥中国特色社会主义核心价值观的实在效用性以及文化资源在铸牢中华民族共同体意识中的可操作性,对我国社会制度进行分析来探讨中华民族共同体意识的铸牢路径,从各民族的历史发展过程中分析民族关系的演变,提高研究内容的多样性和实用性。其次,要丰富研究范围的广泛性和研究对象的多样化。西部地区是我国少数民族主要分布地点和民族工作的重要阵地,研究者大多选择这些地区作为研究对象。但随着人口大流动,少数民族分布和活动范围也相应扩大。因此,研究者不仅重视对西部多民族地区和边疆地区的研究,还要加强中部、东部等多民族聚居地区的研究,精确不同研究的适用范围。再次,现有研究很大程度上忽视了铸牢城市少数民族流动人口中华民族共同体意识的重要性。在研究的不断深化过程中,需要加强对城市少数民族流动人口的关注,夯实现阶段民族工作基础。最后,坚持历时性研究与共时性研究等多种研究方式相互补充,铸牢中华民族共同体意识研究要做到继承历史、立足当下、放眼未来。
2.推进学科协同合作创新研究
单一学科研究具有自身的特色,但无法保证研究内容的全面性和视角的多样化,使得研究内容之间紧密度降低。各学科要充分发挥各自的优势,鼓励不同学科之间进行合作研究和跨学科研究的协同创新。现阶段研究多以民族学、马克思主义、管理学和教育学的研究方向为主,而铸牢中华民族共同体意识的研究范围覆盖广泛,仅靠单一学科和单一研究者的力量不能够取得研究成果的重大突破。故此,应加强跨学科和机构之间的合作,激发多学科协同合作的创新力。目前,相关研究应在现有的学科研究基础之上注重人类学、哲学、历史学、心理学、经济学、传播学等学科的参与,加强不同研究机构和研究工作者之间的沟通联系和研究合作,充分发挥各学科的特色,丰富研究内容,不断拓宽研究视角。由此,聚焦铸牢中华民族共同体意识研究的核心议题,丰富研究成果,为铸牢中华民族共同体意识研究提供强大的理论支持和学术支撑。
3.推进铸牢中华民族共同体意识的系统性研究
一个宏大的研究议题不仅要允许多学科的参与,还要运用多样的研究方法以提高研究的丰富性和质量。从已有研究成果看,铸牢中华民族共同体意识多从宏观和中观层面分析研究,微观层面的研究和实证研究不足。因此,不仅要从不同的理论维度对铸牢中华民族共同体意识进行规范分析,阐述其理论渊源和要素的内在关联性,还要注重实证调查研究,具体问题具体分析,对民族地区、院校和不同民族群体采用实地调研、个案研究、数据分析、比较分析等方法。这需要我们做更多的调查和分析去了解具体情况,着力增强制度建设和中华民族共同体意识的内在契合性,更加深入相关研究并探讨如何有效地铸牢中华民族共同体意识。此外,利用好大数据和现代网络手段,将理论和现实有效结合起来,使之更加有效地服务于铸牢中华民族共同体意识的研究。
结语
铸牢中华民族共同体意识是新时代民族工作的主线,相关研究在2017年党的十九大召开后呈现出激增的趋势,汇聚了不同学科和不同视角对这一命题的探讨。铸牢中华民族共同体意识研究是对中华民族共同体和中华民族共同体意识研究的深化和拓展,这要求我们要掌握其理论内涵,了解其内容逻辑,发掘其价值意蕴,落实其实践路径。铸牢中华民族共同体意识不仅要在已有研究成果的基础上加强其理论基础研究,提供必要的理论支撑,还需要结合民族发展实际进行经验调查和探索,做到理论和经验的结合。中华各民族是一脉相连的命运共同体,现阶段民族事务治理必须充分认识并做好铸牢中华民族共同体意识的相关工作,促进各民族的共同发展和繁荣。这需要我们深入理解马克思主义民族理论,维持好休戚与共、互帮互助的民族关系,建设好各民族深度交融、共同繁荣的中华民族共同体。因此,多学科、多维度、多视角和多方法的结合是推动铸牢中华民族共同体意识系统化研究的重要环节,需要不断加强铸牢中华民族共同体意识的横向和纵向的综合研究,加强学术工作者和研究机构间的沟通合作以提高研究的综合性和创新性,共同探究如何有效铸牢中华民族共同体意识。
参考文献:
[1]郝亚明,秦玉莹.中华民族共同体意识研究的热点分析与路径演化——基于Citespace的知识图谱分析[J].中南民族大学学报(人文社会科学版),2021(2).
[2]杨玢.民族交融认同论[M].北京:新华出版社,2018:43.
[3]徐杰舜,刘冰清,罗树杰.中华民族认同论[M].银川:宁夏人民出版社,2014:91.
[4]费孝通.中华民族多元一体格局(修订本)[M].北京:中央民族大学出版社,2003:332.
[5]商爱玲,朱涛.铸牢中华民族共同体意识的价值底蕴和思想方略[J].重庆社会科学,2019(10).
[6]青觉,赵超.中华民族共同体意识的形成机理、功能与嬗变——一个系统论的分析框架[J].民族教育研究,2018(4).
[7]徐杰舜.“铸牢中华民族共同体意识”理论的内涵与学术支撑[J].湖北民族大学学报(哲学社会科学版),2020(4).
[8]平维彬.历史、当下与未来:铸牢中华民族共同体意识的三重向度[J].贵州民族研究,2019(9).
[9]郝亚明.论中华民族多元一体格局与中华民族共同体建设[J].湖北民族学院学报(哲学社会科学版),2019(1).
[10]范君,张前.“石榴籽”效应:铸牢中华民族共同体意识的应然视角[J].青海社会科学,2018(3).
[11]郝时远.文化自信、文化认同与铸牢中华民族共同体意识[J].中南民族大学学报(人文社会科学版),2020(6).
[12]王鉴,胡红杏.铸牢中华民族共同体意识的思想基础研究[J].民族教育研究,2020(2).
[13]钱民辉.论民族教育研究对铸牢中华民族共同体意识的理论贡献[J].民族教育研究,2020(4).
[14]丁凌,王成.“和”思想对铸牢中华民族共同体意识的启悟价值[J].学习与探索,2020(1).
[15]刘吉昌,曾醒.情感认同是铸牢中华民族共同体意识的核心要素[J].中南民族大学学报(人文社会科学版),2020(6).
[16]马英杰.铸牢中华民族共同体意识:作为民族团结的少数民族文化发展[J].云南民族大学学报(哲学社会科学版),2018(5).
[17]王新红.铸牢中华民族共同体意识的四维体系构建[J].中南民族大学学报(人文社会科学版),2019(4).
[18]张娇,敖日格勒.推动民族自治地方民族团结进步事业铸牢中华民族共同体意识研究——以大理白族自治州漾濞彝族自治县为例[J].黑龙江民族丛刊,2019(1).
[19]郝子涵,张宝成.铸牢中华民族共同体意识[J].黑龙江民族丛刊,2018(6).
[20]刘永刚.铸牢中华民族共同体意识与国家治理现代化的互构逻辑[J].西南民族大学学报(人文社科版),2019(10).
[21]李曦辉.基于铸牢中华民族共同体意识的少数民族经济发展研究[J].中央民族大学学报(哲学社会科学版),2020(5).
[22]邹丽娟,赵玲.边疆民族地区实现高质量发展与铸牢中华民族共同体意识的辩证逻辑[J].云南民族大学学报(哲学社会科学版),2020(6).
[23]石硕.铸牢中华民族共同体意识是人民美好生活的需要[J].中央民族大学学报(哲学社会科学版),2020(6).
[24]陈路路,安俭.铸牢少数民族流动人口中华民族共同体意识——基于城市少数民族流动人口的视角探析[J].贵州民族研究,2020(9).
[25]王延中.铸牢中华民族共同体意识建设中华民族共同体[J].民族研究,2018(1).
[26]陈纪.铸牢中华民族共同体意识:基于京津冀各民族共有资源建设的调查分析[J].西南民族大学学报(人文社科版),2019(5).
[27]周平.铸牢中华民族共同体意识的双重进路[J].学术界,2020(8).
[28]纳日碧力戈,陶染春.“五通”铸牢中华民族共同体意识[J].西北民族研究,2020(1).
[29]麻国庆.民族研究的新时代与铸牢中华民族共同体意识[J].中央民族大学学报(哲学社会科学版),2017(6).
[30]管健.跨民族友谊:铸牢中华民族共同体意识的积极路径[J].西南民族大学学报(人文社科版),2020(4).
[31]杨玢.铸牢中华民族共同体意识的时代论域[J].青海社会科学,2019(5).
[32]袁同凯,朱筱煦.发展民族地区教育事业铸牢中华民族共同体意识[J].西北师范大学学报(社会科学版),2020(1).
[33]青觉,吴鹏.使命、困境与超越:中小学民族团结进步教育研究——基于中华民族共同体意识视域的理论分析[J].黑龙江民族丛刊,2019(5).
[34]赵英.新时代青海藏区民族团结进步教育与铸牢中华民族共同体意识刍议[J].民族教育研究,2018(4).
[35]董楠.铸牢中华民族共同体意识的路径选择[J].北方民族大学学报(哲学社会科学版),2019(2).
[36]汪圣钧.新时代双语教育与铸牢中华民族共同体意识的三重路径[J].贵州民族研究,2020,41(9).
[37]蒋文静,祖力亚提·司马义.学校铸牢中华民族共同体意识的逻辑层次及实践路径[J].民族教育研究,2020(1).
[38]王易,陈玲.民族地区铸牢中华民族共同体意识的现实问题及路径选择[J].民族教育研究,2019(4).[39]吴月刚,张红.铸牢中华民族共同体意识背景下民族院校思政课程建设研究[J].民族教育研究,2020(4).[40]詹小美,李征.民族观教育与铸牢中华民族共同体意识[J].思想理论教育,2019(1).
[41]商爱玲.铸牢大学生的中华民族共同体意识[J].西南政法大学学报,2018(1).
[42]习近平.习近平谈治国理政(第三卷)[M].北京:外文出版社,2020:32.
[43]乌小花,郝囡.践行守望相助理念与铸牢中华民族共同体意识——论内蒙古民族团结进步的理论与实践[J].民族研究,2019(5).
[44]宫丽.铸牢中华民族共同体意识的文化路径[J].中南民族大学学报(人文社会科学版),2019(4).
[45]田敏,陈文元.论民族关键符号与铸牢中华民族共同体意识——以南宁市三月三民歌节为例[J].云南民族大学学报(哲学社会科学版),2019(1).
[46]李维军,杨丽.红色文化增进铸牢中华民族共同体意识的多维向度解析[J].广西民族研究,2020(2).
[47]李玉雄.铸牢中华民族共同体意识与少数民族文化自觉——基于壮族文化的思考[J].北方民族大学学报,2020(1).
[48]高萍.从“根文化”看铸牢中华民族共同体意识[J].西北民族大学学报(哲学社会科学版),2020(3).
[49]雷振扬.铸牢中华民族共同体意识研究需拓展的三个维度[J].中南民族大学学报(人文社会科学版),2019(6).
[50]马冬梅.铸牢中华民族共同体意识的制度保障研究[J].西南民族大学学报(人文社科版),2020(5).
[51]高承海.中华民族共同体意识:内涵、意义与铸牢策略[J].西南民族大学学报(人文社科版),2019(12).
[52]岳凤兰.坚持和完善民族区域自治制度铸牢中华民族共同体意识[J].红旗文稿,2020(8).
Retrospect and Prospect of the Research on Consolidating Consciousness of Chinese National Community
Tang Duoxian
Abstract: With the CiteSpace software as the research tool and the theme of consolidating the consciousness of Chinese national community, this paper conducts a visual analysis of 134 CSSCI articles included in the CNKI from 2017 to 2020. It is found that universities and their faculty are the main research positions and main forces. Consciousness of Chinese national community, Chinese national community, Chinese nation, national unity, cultural identity, national identity are the high-frequency keywords. At present, scholars mainly focus on theoretical connotation, content logic, value implication and path research, but the relevant research results still have shortcomings and limitations in the research content, research perspective and research methods. To deepen the research on consolidating the consciousness of Chinese national community, it is necessary to further strengthen the pertinence of the research subject, the concreteness of the research content, support multi-disciplinary and inter⁃ disciplinary collaborative innovation, and enhance the comprehensive and systematic research results.
Key words: consolidate the consciousness of Chinese national community; Citespace; retrospect and prospect
责任编辑:次仁曲珍