摘要:西藏农牧区教育质量问题不仅是西藏教育实现内涵式发展的关键所在,而且是我国义务教育均衡发展的重要环节。以西藏农牧区B县为例,运用田野调查、访谈、观察、实物分析法,对农牧区学校教育质量从教师“教”、学生“学”以及教育结果层面进行实地考察,发现农牧区学校教育质量存在诸多困境。究其深层原因在于:县域财政薄弱导致学校办学经费缺乏有效投入、教师队伍“量短、质低、心不稳”导致学校教学水平难提升、教学语言转换“不畅”导致教育质量瓶颈难突破、学校价值定位单一制约学校教育整体质量水平、“季节性失学”导致学校教学效果难保证。优质均衡背景下推动农牧区学校教育质量提升应坚持加强顶层设计,完善农牧区学校教育质量的保障机制;注重农牧区师资队伍的“协同”发展;统筹兼顾式推进国家通用语言文字教育;立足本土、灵活定位,课程渗入职业教育思想;因时、因地、因人制宜,允许差异缓行等路径。
关键词:西藏农牧区;义务教育;教育质量;田野调查
一、问题的提出
优质均衡是我国义务教育均衡发展的新目标,既包括教育资源配置均衡,又包括教育质量提升的优质均衡,其本质在于教育质量的均衡。[1]2017年教育部印发的关于《县域义务教育优质均衡发展督导评估办法》明确指出,“公平、质量”是优质教育均衡的核心要义,我国的义务教育开始由“基本均衡”走向“优质均衡”,已经进入全面提高质量的新阶段,区域义务教育均衡发展“向更高水平、更有质量迈进为目标”。《中华人民共和国国民经济和社会发展第十四个五年规划和2035年远景目标纲要》提出,构建高质量的教育体系必须“推进基本公共教育均等化”,而“推进基本公共教育均等化”必须“巩固义务教育基本均衡成果,完善办学标准,推动义务教育优质均衡发展和城乡一体化”。可见,没有质量的提升与发展,就不会有真正的教育均衡。由于我国区域经济发展的不平衡性,导致西部偏远地区的学校教育质量成为我国教育优质均衡发展中突出的短板性问题。西藏地处我国边陲,有80%以上的人生活在农牧区,目前农牧区学校教育在资源配置方面已取得很大进步,但作为优质均衡重要体现的教育质量还不尽如人意。因此,提升西藏农牧区教育质量,是实现西藏乃至我国教育优质均衡发展进而补齐我国义务教育短板的重要方面和重要环节。基于以上事实,本研究以西藏农牧区学校教育质量为切入点,通过深入农牧区B县学校,开展扎根实地的田野研究,尝试揭示西藏农牧区学校教育质量困境的现实表征,剖析制约其发展的因素,并以此为依据提出相应的突围之策,以期为义务教育优质均衡发展提供具有西藏教育“特色”的案例。
二、概念阐释与相关研究
纵观学界对教育质量概念内涵的认识,可概括为“特性说”“需要说”“程度说”。[2]同时也指出人们倾向于将“需要说”和“特性说”或“程度说”融合在一起使用,[3]并将教育质量界定为教育过程与结果的特性满足不同利益相关者需要的程度(教育过程包括教师“教”和学生“学”的过程,教育结果指学生学业成绩和综合素质)。[4]综合以上观点,本研究将沿用以上对教育质量的界定,相应地,学校教育质量便指学校教育过程与结果的特性满足不同利益相关者①需要的程度。
目前,国内关于“西藏农牧区教育质量”的研究为数尚少,大多以“民族地区教育质量”来展开研究。概括来看,主要集中于非均衡发展问题、因素分析以及对策建议等方面。从非均衡发展问题来看,主要有教育经费投入的不均等与办学条件的不均衡[5]、教师资源配置不均衡[6],如数量上地域差异[7]、质量上参差不齐、结构上不合理[8]等。从因素分析来看,既有研究主要从自然地理、地域经济发展水平、文化冲突、生产方式、财政管理体制、学校因素(师资质量差、教师文化适应性不够、学生自我效能感低)[9]等角度进行分析。从对策建议来看,既有研究主要从改善民族地区学校教育、设计多元文化教育课程、增进教师多元文化教育知能、[10]构建民族传统文化与现代教育的共生机制、培养适应民族地区经济发展需要的民族人才、[11]优先普及民族地区的学前教育、有效落实地方和校本课程、构建民族地区义务教育质量监测体系[12]等方面展开探讨。
总的来看,已有研究对民族地区教育质量的探讨已取得某些共识,从具体内容来看,研究层面涉及较广,但不够深入,多集中于从县域数据分析上得出结论,缺乏从教师的“教”、学生的“学”等具体方面的深度解读,也缺乏对民族地区尤其是西藏农牧区“特色、个性”以及基于“社会事实”②教育质量的特殊衡量。基于此,研究力图寻求以下突破。一是扎根实地深入西藏农牧区学校,从教育过程、教育结果方面对学校教育质量问题进行深度剖析;二是采用个案法微观反映农牧区学校教育质量问题,不仅可以探究农牧区学校教育质量的一般性问题,而且也能从中揭示影响西藏农牧区学校教育质量的特殊因素。
三、研究设计
(一)研究对象的选取
B县属于西藏那曲市,位于那曲东部,主要以虫草、放牧为经济的主要来源,属于半农半牧区。自“三包”政策实施以来,县上“有学上”得到了保障,基础教育③学校也由原来的两所发展到现在的8所,形成了学前、小学、中学在内的教育体系。由于研究者在那曲市B县有过工作经历,对当地较为熟悉,于是便遵循田野调查的便利性原则,选取调查县的两所义务教育④学校为研究对象,两所学校分别为X小学和Z中学,X小学和Z中学均为调查县具有代表性的学校(师资、教学等方面优胜该县其他学校)。另外,为较全面反映田野点的教育质量实况,对学校7名教师、1名县教育行政人员进行了访谈,访谈对象均用字母代替,分别为X小学的XA(藏族,校长)、XB(藏族,数学教师,教务主任)、XC(藏族,语文教师)、XD(汉族,语文教师)、XE(汉族,数学教师),Z中学的ZF(汉族,校长)、ZG(藏族,数学教师)以及教育局主任OQ(汉族)。
(二)研究方法及数据处理
本研究以方法论为指导,运用访谈、观察、实物分析等研究方法获取第一手资料。研究过程中每次都对访谈对象进行录音或笔录,并对访谈对象进行观察,访谈时间均在40分钟至1小时之间,之后对录音进行逐字转录。另外,为确保访谈资料的真实性,对访谈的问题进行了“三角验证”(即为了解事情真相,资料来源应是多方面的,在研究中会对访谈的同一个问题从不同教师或其他相关资料中得到查证与核实)。[13]整个实地调研结束后,对收集的资料以及录音材料均采用编码的形式进行整理与分析。
(三)研究考察的指标
结合对教育质量的界定,以及冯建军教授⑤对“教育过程质量指标”[14]的划分,本研究制定了考察农牧区学校教育质量的三级指标,具体考察指标以及获取指标的方式如表1所示。
表1考察指标及获取方式

四、优质均衡背景下西藏农牧区学校教育质量困境
(一)教师课堂教学效率不高
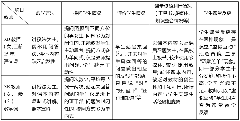
在X小学调研期间,对四年级XD和XE两位教师的课堂分别进行了三次观摩,观察内容为教师的教学方法、提问学生、评价学生、课堂资源利用以及学生对教师教学的反应5个方面,具体课堂观察情况如表2所示。由表2可知,两位教师课堂教学的表现既有一致性也有差异性,其中,一致性大于差异性。具体来看,农牧区教师课堂教学存在教学方法单一、缺乏对学生提问以及评价的艺术、课堂资源利用不足、学生“虚假互动”⑥普遍等问题。总体来看,农牧区教师课堂教学效率不高。
(二)学校课程开发能力不足
在X小学和Z中学调研期间,发现农牧区学校课程紧紧围绕国家课程来设置,地方课程也仅是藏文书法,并未见有关学生学习适切性的校本课程。针对学校校本课程开发的情况,对Z中学和X小学教师分别进行了访谈。ZF校长(男,汉族)谈道:“说实话教师对校本课程都不了解,又没有培训过,你说怎么去开发吧。”XC教师(女,藏族)谈道:“我们的校本课程是校本研修,就是教师集体备课,而且学校还给教师制定了一本关于思想政治的校本教材,通过教师在班会中给学生讲些思想教育。”从对两位教师的访谈中可知,学校教师对校本课程开发缺乏认识,并不知何为校本课程,也不清楚校本课程开发需要怎样的教育理念作为支撑以及如何建立课程的运行机制,缺乏校本课程开发和课程建设相关的理论知识。
表2 XD和XE教师课堂教学整体情况

(三)学生“学习断层”问题凸显
B县学校布局调整后,实行的是“整班移交”的办学形式,即学生一到三年级在乡上上学,四年级到初中便要转移到县上。一到三年级学生在乡上学习时,教学语言是以藏语为主,国家通用语言为辅。到四年级“整班移交”到县上,而县上小学教学用语以国家通用语言为主,藏语为辅。“整班移交”后,学生在获取知识方面便出现“学习断层”的现象,这种断层所“滞后”的学习基础会随学生的继续升学持续存在,由此造成农牧区大部分学生学习质量难以提高。
(四)学生学习成绩普遍偏低
学生学业成绩作为一种结果性的呈现,反映了学生通过学习后所发生的阶段性变化,是衡量学校教育质量以及是否达成国家课程标准的重要表征。在调研期间,对Z中学初一年级期中考试成绩进行了分析,结果如表3所示。Z中学初一年级各学科采取的分数制为藏文、语文、数学、英语、历史、地理、生物等各科满分各100分。由表3可知,大部分学生的成绩集中在100分~349分之间,占总人数的71%,500分以上的只占4%,可见Z中学学生成绩普遍偏低。
表3 2018—2019年上半学期Z中学初一年级期中考试成绩⑦

五、西藏农牧区学校教育质量困境的原因透析
(一)县域财政薄弱导致学校办学经费缺乏有效投入
教育经费的投入直接影响教育的均衡发展以及学校教育办学的基础条件,是学校教育质量得以提升的物质保障。西藏各县义务教育均衡发展所需要的经费除了一部分由中央财政以及自治区政府提供帮助外,还需要由当地财政解决部分经费。由于地方各级政府经济发展水平较低(尤其是西部偏远地区),县域财政薄弱,所持有的教育经费不足难以满足本地教育的需求,从而导致学校办学经费缺乏有效投入。[15,16]调查发现,B县在学校建设方面经费使用不均衡,目前一些老校建筑存在校舍维修经费不足,房屋设施老旧,学生的课外读物过于陈旧的现状;而一些新建学校,却表现出“学校建筑繁荣,教学质量滑坡”,学校教学设备单一,图书馆、实验室等未配套建设等现象。由于学校教学仪器设备的缺乏,学生的物理、化学、生物等实验课程难以实现,从而也会影响相应科目教学质量的提升。
(二)教师队伍“量短、质低、心不稳”导致学校教学水平难提升
教师队伍“量短、质低、心不稳”主要体现在以下三个方面。一是教师结构不合理。B县女教师、藏族教师比例偏多,高学历、高职称教师偏少,年龄结构中以中青年教师为主,职称结构中骨干教师比例小,学科教师结构中理科教师尤为短缺。可见,教师结构的不合理在一定程度上也阻碍着教师质量整体水平的提升。二是教师专业发展路径贫困。由于B县自然地理位置的区隔性,造成获取信息滞后,教师培训机会少,专业素质低。如小学阶段有些教师是非师范或转岗、支教的非教育专业教师,而学校针对这些教师专业发展以及教学方面的培训很少,正如XE教师(女,汉族)在访谈中谈到道的:“我们平时培训学习的途径仅局限于学校内部(校本研修、听课、集体备课)或区域内部,外出学习机会很少”。从中可知,教师由于缺乏有效的培训学习,致使教师知识文化视野狭窄,教学方法难以更新,从而制约着教学能力和教学质量的提升。三是教师流动机制不健全。由访谈得知,大多数优秀的教师基本会选择“单向上位流动”,调出本地,留下的基本都是家住当地;而引进的教师一般都是刚毕业或教学经验不足的年轻教师。上述情况的存在,导致学校教师队伍不稳定,教师质量得不到保障,这在一定程度上影响着学校教学质量的提升。
(三)教学语言转换“不畅”导致教育质量瓶颈难突破
农牧区学校教育中出现的“教学语言”问题可以从两个方面来理解,一是教师层面,二是学生层面。
在教师层面,调查发现,课堂教学中会两种语言转换的教师教学效果通常要好于只使用一种语言教学的效果。正如XD教师(女,汉族)在访谈中谈道:“会两种语言的教师给学生上课,是要占优势的,因为学生遇到不会的词语或一些数学符号,会两种语言的教师可以用藏语来跟他们解释,而我们只会汉语的就只能用单一的语言来解释给他们听。这样学生学的东西都是死记硬背的,不是理解性的,这也易造成学生对知识的遗忘。我们班的语文成绩与其他藏族教师所带学生成绩差不多要相差十几分。”由于大多数汉族教师只懂国家通用语言,无法对教学内容进行藏语解释,这样便会使师与生之间知识转化陷入低效率的“教育漩涡”中,从而影响教师“教”和学生“学”的质量。对于藏族教师来说,有些教师出于对母语的“感情”,如课堂中国家通用语言讲解学生理解不了,便直接切换成藏语来解释,从短期看,这种方式能增进学生的理解以及与教师的互动等,但从长远看,这种方式可能会影响学生对“未来知识”⑧接受、理解的能力。
在学生层面,农牧区中小学教材使用的是统编教材,教学进度,考试大纲全部按照国家标准,由于学生在缺乏相应文化环境和背景下来学习统编教材,往往难以理解书中所呈现的文化意义。另外,再加上学生语言转换的问题,由此便带来学生学习上的“双层困境”,长此以往便成为制约学生成绩以及学校教育质量提升的瓶颈。
(四)学校价值定位单一制约学校教育整体质量水平
学校价值定位不仅决定人才培养的标准和质量,而且还决定着学校教育质量的高低。目前农牧区学校教育传授的知识仅局限于应试的范围,对于那些不能升学的学生而言,学校教育的促进作用不大,既没有传授给他们多少文化知识、技能和方法,也没有培养起他们足够的学习兴趣和学习能力。[17]根据对教体局OQ教师(男,汉族)的访谈,得知学生读完初中的分流情况:“一是升高中,二是去中职,三是不上学。”但是B县学校的课程设置并未考虑相关利益者的需求。课程安排均围绕应试教育来展开,学校领导、教师也仅仅以学生的考试成绩、升学率作为教育评价的指标,缺乏对学生职业技能的培养,忽略了农牧区学生“升学无望,就业无门,致富无术”的困窘。ZG教师(男,藏族)在访谈中提道:“农牧民送孩子上学的目的很直接也很明确,就是希望上出来能找个好工作,能改善现在的生活,如果毕业以后没有找到工作,农牧民包括学生都会认为在学校里学那么多年是没有效益的,还不如在家放牧。”因此,学校教育如果不能关照农牧民改善民生的需要以及学生对教育的需求,不仅不利于西藏农牧区义务教育优质均衡的发展,而且也会使农牧区一些学生缺少职业规划,由此会出现一群“职业游民”。而这些“职业游民”的出现,不仅会弱化农牧民对教育的积极态度,而且在一定程度上也制约着农牧区学校教育整体质量的提升。
(五)“季节性失学”⑨导致学校教学效果难保证
虫草经营是当地经济的主要来源之一,学校也因虫草的缘故使当地有了与其他地方不一样的学假制度,即“虫草假”。学校每年会在五月底到七月初放假,这段时间当地的成人小孩都会参与“挖虫草”的劳动中,这样的学假制度构成了当地的文化和教育“特色”,但却也带来了学生“季节性失学”。“季节性失学”表面上是由农牧区特殊的经济结构和生产结构造成,但实质上也与家长教育观念的短视有关。正如XA校长(男,藏族)对这一问题的描述:“我们学校虽有升内地西藏班的名额,但有的也给浪费了,这跟拉萨不同,拉萨是有很多家长想让他们孩子去内地班读书,但得不到这样的机会,这边是有机会也不去,因为还是倾向于挖虫草,挖虫草很费眼力,小孩的视力比大人的好,相应地挖虫草也会比大人挖得多。把孩子留在身边,让孩子可以一边挖虫草,一边学习,一个孩子一年挖虫草可以是几万,三年就是十几万了,去内地读书的话,就挣不了这些钱了。”学生在这种经济结构和教育观念交织影响下,其学习内驱力和学习投入必然会受到很大影响。“虫草假”结束,学生再次返校后,便会出现入校难、跟不上功课、兴趣不足、厌学等负面情绪,学校为保证教学进度,教师一般不会留出教学衔接的时间,而是按部就班地按照原定教学计划进行授课,导致学生新旧知识之间缺乏有效衔接。教学在“季节性失学”中进行,往往会使教学质量难以保证。正如XB教师(女,藏族)所谈道的:“学生放完假回来虽然会接着放假之前的进度继续进行教学,但由于放假后学生的心思不在学习上了,之前学的知识也忘得差不多了,再次进入学校后,学生不仅要适应而且我们还要按照国家考试大纲追赶教学进度,根本没时间给他们复习,只能会多少是多少。”
六、西藏农牧区学校教育质量提升路径
西藏农牧区教育质量的提升以及义务教育优质均衡的发展,必须准确把握以习近平总书记关于教育的重要论述为指导,建设高质量教育体系,全面贯彻党的教育方针,坚持立德树人。同时,还要认真分析制约农牧区教育实现优质均衡发展的原因,因地制宜地促进农牧区学校教育质量的提升。
(一)加强顶层设计,完善农牧区学校教育质量的保障机制
针对农牧区学校办学经费缺乏有效投入的问题,可从以下四个方面着手。一是加强教育经费管理的顶层设计,进一步完善“经费自治区统筹、预算核定到校、支出统筹安排、经费集中管理”的教育经费保障机制;[18]二是坚持“积极差别待遇”[19]原则,设立支持高海拔艰苦边远地区教育专项经费项目,将教育经费向艰苦偏远山区和交通不便地区的农村薄弱学校倾斜;三是制定相应的教育援助政策法规,加大宣传力度,扩宽援助渠道,吸引更多社会力量加入支援教育的事业中来;四是建立地方教育质量监管体制,对城市、镇区、农牧区等学校教育经费的下放以及均衡使用情况给予监督,及时了解学校在教学资源以及设施方面存在的不足和缺陷问题并及时给予弥补和优化。
(二)注重农牧区师资队伍的“协同”发展
以协同⑩理论观之,农牧区教师队伍建设需资源配置、师资流动以及培训方面多方协同。一是加大职业供给力,改善教师正向配置机制。如加大对教师职业的吸引力,不断提高教师的职业待遇、社会地位,建立有梯度的差异补偿机制等。二是提高教师职业保障力,遏制“逆流”。目前民族地区学校教师的流动趋势呈现“倒金字塔”形,尤其是在偏远艰苦的农牧区更为突出,为“突围”这种不和谐的生态环境,西藏自治区应建立边远艰苦地区教师职业保障体系,如建立健全边远艰苦地区教师职业保障机制、实施教师无校籍管理、培养本土化全科型教师、[20]实施银龄讲学计划[21]等。三是加强农牧区教师培训、学习的力度,以“师质”促“学质”。如加强对农牧区教师进行信息技术的培训与技术指导,提升教师信息素养以及对教学资源开发利用的能力等。
(三)统筹兼顾式推进国家通用语言文字教育
《中华人民共和国国民经济和社会发展第十四个五年规划和2035年远景目标纲要》提出“提高民族地区教育质量和水平,加大国家通用语言文字推广力度”。实践表明,没有国家通用语言水平的提升,就不会有农牧区学生学业水平的提升,就不会有农牧区教育优质均衡的发展。因此,农牧区教育质量的提升应坚持统筹兼顾式推进国家通用语言文字教育。一是宣传国家通用语言文字学习的意义。相关部门要营造国家通用语言学习重要性的舆论氛围和行动氛围,加大牧区民众对国家通用语言文字教育必要性的认识,使其意识到国家通用语言文字教育的推行并非是对母语的威胁,而是为农牧民“走出去”的生计考虑,以此来凝聚对国家通用语言文字教育的共识,不断平衡国家通用语言文字教育与民族母语的生态平衡。二是高度重视国家通用语言学习辅助读物的编写问题。相关教育部门应组织团队针对民族地区课程适应性低的问题,编写相应科目的课外参考读物。参考读物是对教材的重要补充,是保证和不断提高教学质量的必要条件。因此,西藏农牧区教育真正要提高学生国家通用语言文字以及母语的学习质量,不仅应注重编写与“大传统”中社会场景和文化素材相关的教材与课外读物,而且还应注重编写与“小传统”中的历史、传统文化、生活场景密切相关的教材和课外读物。一方面可以拓展学生的眼界,丰富想象力,另一方面还可以提高教师与学生对语言转换与教材学习的适切性。
(四)立足本土、灵活定位,课程渗入职业教育思想
学校培养目标除了是国家教育目的的具体化呈现之外,也可以根据农牧区的“社会事实”制定符合受教育群体需要的培养目标。因此,农牧区学校应突破单一“升学”的价值定位,综合考虑农牧民的实际需求,立足本土,走向“亲农”“育人”等多位一体的价值目标。要实现以上定位,需要农牧区学校在办学理念以及课程设置方面做出革新。一是突破传统“升学”的衡量模式,不断提高学校管理者、教育者“普职教育融合”[22]的意识。相关部门可以通过培训加强学校领导、管理者对学校教育渗入职业教育思想的认识,并鼓励相关学校积极探索适合农牧区“普职教育融合”发展的本土模式。二是课程设置方面关照农牧民心理空间上的“均衡”,课程内容应注重“人本化”“生活化”内涵的体现。这就需要农牧区学校教师具备一定的课程开发能力。学校层面可以建立课程开发与教师晋升相关的评价体系,促使教师把课程开发作为自我提升的一种机遇,并邀请相关课程专家作指导,从行动中提升农牧区教师的课程建设能力。此外,应鼓励教师树立人类命运共同体以及多元文化的意识,在课程中渗入职业思想的同时,帮助学生形成平等、开放、互尊的文化态度。
(五)因时、因地、因人制宜,允许差异缓行
西藏农牧民常年以放牧为生,有些地方还以虫草为经济来源,这种生存方式在代际相传中循环进行。在这种循环中,农牧区学校教育便陷入了“封闭的教育体系”⑪中,正如费孝通先生所说:“乡土社会在地方性的限制下成了生于斯、死于斯的社会。常态的生活是终老是乡。”[23]基于以上生境事实,农牧区学校教育应综合考虑本地教育“季节性失学”、学生基础差等的实际情况,以破解“封闭的教育体系”为出发点和归宿点,因时、因地、因人制宜,允许差异缓行。具体可从以下三方面着力。一是超越狭隘的“经济至上”观念。通过课堂教学渗入终身教育的观念,一代一代地接力接受“感染”教育,来改变农牧民对教育短视的认识。二是重新审视学校教育的功能。农牧区学校应敢于跳出“剧场效应”的思维定势,在坚持国家标准的前提下,允许差异缓行。如教学要关注缺乏家庭驱动力以及“季节性失学”所引发的学生学习困难,具体做法可以对“虫草假”进行结构性调整,用来对学生进行心理适应、基础辅导。此外,还可以与高校研究机构合作,围绕“季节性失学”等具体问题,开展行动研究。三是借用民族地区高等教育中“预科教育”模式,进行小学阶段“整班移交”前的“预班学习”,时间可以是半年或一年,目的是帮助学生进行语言学习的过渡教育,夯实学生学习基础,缓解教师因“虫草假”盲目赶进度而忽略学生实际接受能力的问题。这样虽然拉长了学生学习的年限,但从长远来看,却是为每个学生学习质量的提升保驾护航。
注释:
①沙利斯(Sallis,E)在其著作《教育全面质量管理》(“Total Quality Management in Education”)中将利益相关者分为三个等级,分别为初级利益相关者(直接接受教育服务的人)、次级利益相关者(如家长、管理者等)、三级利益相关者(如未来的雇主、政府和整个社会)。根据沙利斯的分类,本研究中的利益相关者主要指初级和次级利益相关者,具体指学生和农牧民。
②“社会事实”是法国社会学家涂尔干(Emile Durkheim)在其著作《社会学方法的准则》中提出的一个重要概念,指一切行为方式,不论它是固定的还是不固定的,凡是能从外部给予个人以约束的或者普遍存在于该社会各处并具有其固有存在的,不管其在个人身上的表现如何,都叫社会事实。本研究中的“社会事实”指农牧区特定的环境(经济形态、文化传统等)对农牧民个体所产生的不同程度的影响。
③此处的“基础教育”,指学前、小学和初中。
④此处的义务教育指九年义务教育,具体包括小学六年,初中三年。
⑤冯建军教授在《义务教育质量均衡内涵、特征及指标体系的建构》一文中将“教育过程指标”具体分为校本课程的开发与教育资源的建设、教师教学投入与教学方法等。本研究在此基础上,将教育过程质量划分为两个具体指标,即教师课堂教学情况以及课程开发能力。
⑥“虚假互动”指学生只是你一言我一语“假积极”的高声应和教师,当教师让学生站起来回答时,学生却低头沉默。课堂“虚假互动”的背后是真正能听懂的学生寥寥无几。
⑦数据来源:考试成绩由Z中学校长提供。
⑧“未来知识”指学生脱离目前获取知识的方式,或继续升学或走入社会后获取的知识。
⑨“季节性失学”并非学生辍学或失学,在本研究中具体包括两方面的含义:一是由于农牧区特殊的经济结构,使农牧区的一些学校与其他学校有了不同的学假制度——“虫草假”(类似于学生的暑假,只不过“虫草假”比正常暑假提前放,假期时长为一个多月,基本上是正常暑假放假,“虫草假”结束)。但由于农牧民“理性的经济思维”以及科学性家庭教育的缺乏,使得学生在假期间易受短视教育观念的影响,在这种观念影响下,学生易出现学习积极性不高、内驱力不足、厌学甚至放弃学校教育等的情绪。二是错时的“虫草假”打破了学校正常的教学计划,学校假期结束再次开学时,为追赶教学进度,并不会为教师和学生留出相应教学衔接的时间,学生新旧知识之间得不到有效整合,也易造成学生“学习断层”。
⑩“协同”一词来自协同学,是由德国著名物理学家哈肯(Hakan)创立,用来指人类社会各子系统在外界物质、能力、信息作用下产生非线性相互作用而形成协同效应的机理与规律。本研究将它用在教育系统中,以此来说明师资配置、教师流动、教师质量哪一方面协调不好,都会对农牧区教学质量产生影响。
⑪“封闭的教育体系”指教育在以虫草、放牧等为主导的“小传统”经济形态中“起跑”,必然会受传统小农思想的制约。如果农牧区学校教育不走向具有自身超越性的教育,那么只能在“起跑”中循环低效率的教育。
参考文献:
[1]赵丹,陈遇春,赵阔.优质均衡视角下乡村小规模学校教育质量困境与对策[J].华中师范大学学报(人文社会科学版),2019,58(2):158.
[2]苏启敏.教育现代化进程中教育质量概念的历史、逻辑与结构[J].教育研究,2020(7):42.
[3]苏启敏.教育现代化进程中教育质量概念的历史、逻辑与结构[J].教育研究,2020(7):43.
[4]苏启敏.教育现代化进程中教育质量概念的历史、逻辑与结构[J].教育研究,2020(7):44.
[5]杨军,王春梅.青海省民族地区小学教育资源均衡配置现状分析——以青海省天峻县为例[J].当代教育与文化,2010,2(6):57-62.
[6]袁梅.推进民族地区义务教育均衡发展:内涵重释与路径深化[J].民族教育研究,2019(6):94.
[7]杨军.关于少数民族贫困地区基础教育师资均衡配置的思考——来自甘肃省天祝藏族自治县的调查[J].民族教育研究,2005(3):74-82.
[8]田梦,冯建新.浅析西北民族地区师资情况——基于年鉴数据的量化分析[J].民族高等教育研究,2016,4(2):50-55.
[9][11]余霞.影响民族地区义务教育质量的因素分析——基于木里藏族自治县的实地考察[D].重庆:best365英国体育在线,2018.
[10]吴晓蓉.我国民族地区学校教育质量提升对策研究[J].民族教育研究,2009,20(6):80-83.
[12]满忠坤.民生改善视域下民族地区义务教育质量优化研究——基于黔东南侗乡和凉山彝区的比较考察[D].重庆:best365英国体育在线,2015:214-221.
[13]苏德.民族教育质性研究方法:理论、策略与实例[M].北京:教育科学出版社,2014:158.
[14]冯建军.义务教育质量均衡内涵、特征及指标体系的建构[J].教育发展研究,2011,33(18):14.
[15]周军,黄秋霞,程高峰.西藏县域义务教育均衡发展的现状、问题与对策[J].民族教育研究,2018,29(6):84.
[16]赵丹,王兵,杨雪秋.优质均衡发展背景下农村学校师资配置困境及对策[J].教学与管理,2020(12):25.
[17]王秀波.西南民族地区农村初中引入职业教育的适切性思考[J].成人教育,2013,33(12):40-42.
[18]李波.西藏教育优先发展研究[M].拉萨:西藏人民出版社,2016:49.
[19]万明钢.“积极差别待遇”与“教育优先区”的理论构想——西部少数民族贫困地区教育发展途径探索[J].教育研究,2002(5):21-25.
[20]赵鑫.民族地区乡村教师职业吸引力提升的理念与路径[J].教育研究,2019,40(1):135.
[21]蹇世琼,冉隆锋.“银龄讲学计划”实施需以“实”为“是”[J].中国教育学刊,2019(2):103.
[22]李小波,叶学文.普职教育融合的内涵、困境与路径[J].教育与职业,2020(11):41-45.
[23]费孝通.乡土中国[M]北京:北京出版社,2005:6.
The Dilemma and Outlet of School Education Quality in Tibet’s Agricultural and Pastoral Areas under the Background of High-quality Balance-Based on the Field Investigation of B County,Naqu City
Cheng Dong-ya, Yang Jin-xiang
Abstract:The quality of education in Tibet’s agricultural and pastoral areas is not only the key to the connotative development of education in Tibet, but also an important part of the balanced development of compulsory education in China. Taking county B in the agricultural and pastoral areas of Tibet as an example, using the methods of field investigation, interview, observation and physical analysis, this paper makes an on-the-spot investigation on the quality of school education in the agricultural and pastoral areas from the aspects of teachers’ teaching, students’ learning and educational results, and finds that there are many difficulties in the quality of school education in the agricultural and pastoral areas. The profound reasons are as follows: the weak county finance leads to the lack of effective investment in school running funds, the “short quantity, low quality, unstable” of teachers leads to the difficulty in improving the teaching level, the “poor” teaching language conversion leads to the difficulty in breaking through the bottleneck of education quality, the single school value orientation restricts the overall quality of school education, and the “seasonal dropout” leads to the difficulty in assuring teaching effect. In order to promote the quality of school education in agricultural and pastoral areas under the background of high-quality and balanced development, we should strengthen the top-level design, improve the guarantee mechanism of the quality of school education in agricultural and pastoral areas; pay attention to the “collaborative” development of teachers in agricultural and pastoral areas; promote the national lingua franca education in an all-round way; establish a local and flexible orientation, and infiltrate vocational education ideas into the curriculum; and according to the time, place and individual conditions, different routes are allowed.
Key words: Tibet agricultural and pastoral areas; compulsory education; education quality; field investigation
责任编辑:热孜万古丽