摘要:“组团式”教育人才援藏是新的对口援藏模式,是西藏教育发展史上的一个里程碑。“组团式”教育援藏是一种典型的非均衡发展模式,即从“撒胡椒面”式援助转向“突出重点”援藏模式。“组团式”教育援藏的过程充分体现出援助是以受援学校为援助载体,将学生发展和教师发展作为“两端”同时作为工作重点,遵循了西藏教育发展规律。同时,这种援藏方式将过去分散援藏转变为团队援藏,实现了整体效应的提升。“组团式”教育人才援藏体现了民族地区教育发展模式与援助方式的双重转换,不仅使西藏教育现代化发展站在新的起点上,使受援地区的教育发展获得了新优势,也对其他民族地区教育发展有重要的启示。
关键词:“组团式”教育援藏;教育发展;民族地区
西藏自治区(以下简称“西藏”)是我国重要的边疆民族地区,现代教育的发展不仅关系到西藏各种人才的培养和西藏的长远发展,更关系到国家的长治久安。西藏现代教育起点低,自我发展能力弱。因此,西藏的教育既需要中央给予特别的关注,同时又需要采取更加特殊和稳妥的办法加快其发展。[1]从20世纪50年代开始,内地援助西藏教育成为加快西藏教育发展的政策。[2]2015年8月召开的中央第六次西藏工作座谈会上是教育援藏的转折点。在这次座谈会上,习近平总书记指出“改变藏区面貌,根本要靠教育”,而“要加大教育援藏力度,重点加强以数理化学科为主的内地教师进藏支教”。2015年12月,教育部、国家发改委、财政部、人社部共同印发了《“组团式”教育人才援藏工作实施方案》来落实这次座谈会精神。于是,“组团式”教育人才援藏计划(以下简称“组团式”教育援藏)便从2016年正式实施。“组团式”教育援藏成为援藏史上的一个里程碑。众多的新闻报道和评论性文章反复阐述“组团式”教育援藏缓解“读书难”的问题,给西藏各族群众编织了一张教育保障网。这是从供给民生角度认识的。学者们也从其他视角展开了对“组团式”援藏的研究,如徐姗姗、姜洲从扶贫模式创新视角分析了“组团式”教育人才援藏[3],阳妙艳以相关利益者理论分析了“组团式”教育人才援藏问题[4],杨明洪从对口援藏机制创新的角度分析了“组团式”援藏的绩效[5]。这些研究给进一步研究“组团式”教育援藏很多启示。在笔者看来,“组团式”教育援藏带来的是西藏教育发展模式和援助方式的双重转换。接下来的问题是:“组团式”教育援藏政策背后的理论逻辑是什么?“组团式”教育援助是如何从学校层面、教育教学层面促进教育发展以及如何促进以学为中心的教育教学改革的?“组团式”教育援藏是怎样促进西藏教育发展模式和援助方式的双重转换的?笔者在对拉萨、山南、日喀则、林芝、昌都等地考察以及对西藏自治区党委政府机关领导的座谈,通过召开各层次座谈会,与当地教师、援藏教师、学生进行面对面交流,积累了第一手资料。依据这些资料,本文拟对西藏“组团式”教育援藏情况做一个基本描述并回答上述问题。
一、“组团式”教育援藏:政策背后的理论逻辑
“组团式”教育援藏的兴起,从表面上看,它是中央对口支援西藏的一种新模式,而从深层次看,它却是西藏教育发展的必然结果,也是对口支援方式演化的结果。如果没有先期的探索,并证明这是一种较之于过去更为有效的方式,则不可能有这样的政策出台。因此,研究“组团式”教育援藏政策背后的理论逻辑是理解“组团式”教育人才援藏的基础。
(一)非均衡发展:西藏教育发展的必要性
西藏要与全国一道实现现代化,教育的现代化是关键。但是,西藏的教育发展需要走非均衡发展之路。这是由西藏的历史基础和自然条件决定的。从历史基础来看,旧西藏几乎没有现代意义上的教育,寺庙充当了教育的角色,绝大部分居民没有接受教育。[6]尽管西藏和平解放后以来,党和政府在西藏大力发展教育,不但建立了完整的现代教育体系,也不断缩短与内地教育水平的差距[7],但与内地相比,西藏教育发展的基础仍然较差,对发展方式的选择需要认真考虑。从自然条件来看,西藏地处祖国边疆地区,属于“世界屋脊”的青藏高原,地广人稀。这样的自然环境对西藏经济社会发展是一种巨大的限制。更为重要的是在西藏自治区内部,各地自然条件差异也比较明显,阿里、那曲、日喀则西部以及昌都部分地区自然条件恶劣,经济社会发展受自然地理影响极深。西藏这样的自然条件决定了西藏教育发展不可能齐头并进,非均衡发展是西藏教育发展的现实选择。事实上,纵观西藏教育发展史,也可以发现,作为一个边疆民族地区,西藏的教育发展经历了非均衡发展-均衡发展-非均衡发展的历史过程,而非均衡发展是西藏教育发展的常态,每一次西藏教育水平的提升均是从非均衡起步的。西藏教育发展的这一规律性决定了教育援藏方式的战略选择。也就是说,西藏教育非均衡发展与实施“组团式”教育人才援藏有着内在一致性。这构成了“组团式”教育援藏政策实施的重要背景。
(二)“撒胡椒面”式援助:传统教育援藏模式的弊端
虽然内地对西藏的教育援助非常早,1954年中央就选派首批援藏教师1500名进入西藏,以启动西藏的现代教育[8],1974年中央也发布《关于内地支援西藏大中专师资问题意见的报告》[9],规范内地援助西藏教育发展。但是,进入改革开放时期的教育援藏并不主要是在基础教育上。例如,1987年11月,由浙江、上海、辽宁、山东、湖北分别对口支援拉萨、山南、日喀则和昌都4所“师范学校”以及相关大学对口支援西藏3所高校——西藏大学、西藏农牧学院和西藏民族学院。[10]此后,西藏的这3所高校得到了内地高水平大学的持续对口支援。[11]在中央支持和对口援助下,西藏的高校得到了快速发展。对教育援藏来讲,一个重要的节点是,1994年,以“分片负责,对口支援,定期轮换”为内涵的对口援藏成为国家的一项正式制度安排;在这一体系中,承担援藏任务的各省在教育部牵头实施的“教育援藏”部署下,逐步加大了教育援藏的力度,甚至承担有对口援藏任务的中央企业也利用其企业内部的教育资源加大教育援助力度。[12]
然而,这种传统的教育援藏模式也逐渐暴露出不足。首先是分散零星,不成体系。承担对口援藏任务的各省市和央企根据其自身情况安排内地教师前往对口支援地区支教。此外,教育部和团中央也安排大学毕业生支教。但是这种模式存在一定问题,首先由于援藏教师的主要任务就是顶岗代课,缺乏对受援学校教育教学水平和质量提升的系统设计,无法系统研究教育教学以及课堂授课问题。其次是援藏周期短,授课衔接性较差。以往援藏周期一般是一个学年或一个学期,有的是三、五个月,前往受援学校的援藏教师需要适应当地气候环境,承担授课时间短,对当地学生的了解少,授课效果欠佳,而且频繁更换教师给学生造成了较大的学习困难。再次是与当地教师之间互学互鉴较少,本地教师和援藏教师基本上都无法从援助过程中得到更大成长。由于派往援藏教师的水平参差不齐,加上与当地教师缺乏机制性交流,这种援藏模式没有转化为“造血”功能的“援藏”。最后是没有基于受援学校的“短板”有的放矢地派出援藏教师,特别是西藏普遍缺乏数理化和音体美教师,这个问题没有通过教育援藏得到解决。
在这种背景下,要在短时期内改变西藏教育的落后面貌,需要更新教育援藏模式。“组团式”教育援藏避免了上述传统援藏方式的弊端,也有着新的优势。
(三)“突出重点”式援助:“组团式”教育援藏的先期探索
在当代的西藏,其教育发展面临的困难和挑战是:一方面,气候环境恶劣,经济落后,学生在校学习条件十分艰苦,教师人才队伍流失严重,不少学生失去求学动力转而辍学;另一方面,随着农牧民认识到教育的重要性,优质教育资源不足成为巨大的挑战。当前,奔赴内地西藏班就学已成为获得优质教育资源的主要途径;考不上内地西藏班的则纷纷来到地市和拉萨市就学。在此背景下,异地办学成为新的尝试。那曲市在拉萨市“教育城”兴办了3所高级中学,阿里地区在拉萨市“教育城”兴办了1所高级中学。为整合教育资源,北京、江苏援建的拉萨北京实验中学和拉萨江苏实验中学,也建在拉萨市的“教育城”。新建中学实行硬件建设与软件建设并重的方针,由对口援藏的省市派出大量援藏教师支援新建学校发展。
拉萨北京中学和拉萨江苏中学在开启“组团式”教育援藏工作中有着特殊的地位。1998年,在拉萨第二高级中学的基础上,北京市投资1118万元修建拉萨北京中学,于2014年8月建成;在拉萨市第五中学的基础上,江苏省投资2.4亿元修建拉萨江苏中学。2014年9月北京、江苏以成建制教育援藏模式,分别向拉萨北京中学和拉萨江苏中学选派了第一批50名援藏教师和5名管理干部,开创了“组团式”教育援藏的先河。这一探索从一开始明确以打造“家门口的西藏班”和援藏示范的“窗口”为目标。这种援助方式快速取得了成效,在2015年的高考中,拉萨北京中学和拉萨江苏中学的高考上线率分别达到80.7%和85.24%,与过去这两所学校高考上线情况形成了鲜明对比。
如此显著的成效,使得北京、江苏的教育援藏模式显示出明显的优势,之所以有其显著的优势,主要是因为这种模式有自己的特点。这种模式的特点在于,“组团式”教育援藏不仅仅是关注“硬件”投资,更关键是看受援学校的“软件”得到多大的改善。经过北京、江苏投资改造特别是成建制地输送教师到受援学校,使得受援学校的教育教学质量短期内大大改观。在总结经验的基础上,“组团式”教育援藏由此大规模展开。2016年4月,711名教师和88名管理人员前往西藏20所受援学校开展为期3年的援藏工作,同年9月,每年选派410名西藏本地教师到内地对口学校接受为期1年的跟岗培训。本次“组团式”教育援藏充分展示了教育援助的逻辑,即“一体两端”的援助策略及其对办学规律的尊重。
(四)“一体两端”:组团式教育援藏的主要特点
“一体两端”是本次“组团式”教育援藏的总体工作思路。所谓“一体”,是指受援学校,“两端”则是指学生发展和教师发展两个工作着力点。以受援学校为载体,教师与学生“两端”同时发力的教育援藏总体工作思路背后遵循了办学规律的逻辑。
从办学主体来看,“学校”是办学主体,是整个教育的核心。一个地区教育的发展水平取决于学校的办学质量与水平。西藏教育之所以相对落后,是当地难以找到较高办学水平的学校,因此,本次“组团式”教育援藏计划的目标就是着眼在每一个地区造就若干所较高水平的学校。从该意义上讲,受援学校的援助发展作为整个“组团式”教育援藏的基本点,是着眼于提高受援学校的整体办学质量与水平。本次“组团式”集中援助西藏20所中小学校,将在西藏造就20所高水平的示范性高中和标准化中小学校,以此产生示范效应,辐射带动县乡小学加快发展,进而提升西藏区域内基础教育的总体质量。因此,受援学校是“组团式”教育援藏的载体。为此,“组团式”教育援藏是以被选定的受援学校为基本考察设计单位,并作为援藏教师资源(连同受援学校原有教师)的基本单位,西藏自治区也是以受援学校作为资金投入单位的。
从育人中心来看,“学生”是学校育人中心,但没有高素质的教师,学校办学质量和水平难以提高。本次“组团式”教育援藏的办法是将学生发展与教师发展的地位共同作为援助的重点。前者是通过“组团式”援藏教师和学校管理人员的引入,全方位参与学校的教育教学和学校管理,在短期内提高受援学校的教育教学水平,实现学生发展,即实现“为每一个学生的全人生发展奠基”[13];后者是通过援藏教师和管理人员对受援学校本地教师和管理人员的“传、帮、带”,以及受援学校的教师和管理人员到对口支援学校接受培训和在岗锻炼,通过这种方式长时间培养教师,实现教师的能力可持续提升。学生发展得到实现,特别是在各类竞赛中获得好的成绩,彰显了受援学校教育教学水平和质量的提升,这对师生都是一种激励。教师发展得到实现,特别是其教育教学水平的提升,彰显了本地教师从援藏中受益,西藏教育实现从“输血机制”向“造血机制”的转变。
总之,“一体两端”的“组团式”教育援藏模式探索出教育援藏的基本规律,是教育援藏史的里程碑。
二、以学校整体援助为中心:突出学校办学主体地位
对口援藏是一个复杂的过程,涉及援藏目标、内容、方式及相关政策配套,因而需要统筹规划。本次“组团式”教育援藏的科学性体现为对受援学校援助目标和支持措施的规范与制定,将总体目标与受援学校整体的援助目标结合起来,是本次“组团式”教育援藏的基本特征。这一特征不仅显示了充分尊重受援学校的办学主体地位,也为提升教育援藏效率奠定了坚实的基础。
(一)学校整体援助的目标得到明确
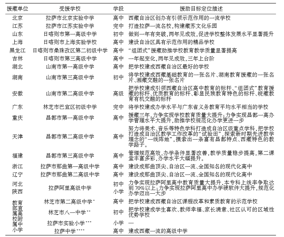
20所受援学校的发展目标是通过“几上几下”,并充分考虑其所处的教育阶段(学段)、当地教育整体发展水平和现有的资源储备以及管理水平等多种因素而制定的,详见表1。所谓“几上几下”的方式是指制定这些受援学校的援助发展目标是在充分尊重受援学校自主性的同时,考虑到本次“组团式”教育援藏的总体目标而反复讨论形成的。
上述“组团式”教育援藏规划所展示的示范带动效应是明显的,受援学校纷纷制定了学校的中长期发展规划,使学校的发展方向更加明确,全面增强了师生的凝聚力,也使政府支持教育发展有了具体的方向。这与“组团式”教育援藏前受援学校发展目标模糊形成鲜明对比。
同时,受援学校的发展目标反过来也成为对口援藏省市特别是相应内地中学的任务压力。压力在适度的前提下可以转化为援助方工作动力,承担对口支援的省市就需要精准确定援藏教师的规模和质量结构。规模说明需要派出多少援藏教师,质量结构说明派出援藏教师的学历、职称、年龄和身体状况。与过去教育援藏过程中教师派出随意相比,援助的精准性大大提高。从选派教师上看,不再将各个学科的援藏教师简单相加,而是实施以选派数理化教师为主,兼顾其他学科特别是音体美和学校管理人才为补充的选派办法。选派要求对选派教师的身体素质、年龄、学历、职称均做出详细的规定。
(二)将提升管理水平作为援助的重要目标
办学质量和水平取决于学校的管理水平。本次“组团式”教育援藏的亮点之一是选派管理干部充实受援学校,其目标在于通过援藏教师全面参与受援学校的决策、管理,充分发挥内地高校强计划、重执行、高效率管理理念的优势,努力改变受援学校过去管理工作精细化、高效化和人性化不够,管理松散、随意性大、执行效率不高的局面,提升其管理水平与活力。“组团式”教育援藏的88名管理人员中,43人担任校级领导,45人担任中层管理干部,主要担任学校的校长、教学副校长、教务主任、年级组长、教研主任等职务,并与受援学校的原有干部实行统筹安排。在这个基础上,又通过以下举措提升学校管理水平。
一是启动“校长负责制”改革。所谓“校长负责制”,是在坚持党的办学方针前提下,校长处理学校的日常教学科研活动,校长全权代表学校,赋予校长决策权、指挥权、人事权和财务权,同时健全学校领导机构运行机制。这是现代教育的基本理念。“组团式”教育援藏第一次提出了实行“校长负责制”的改革任务,以此建立学校发展的长效机制。虽然此项制度建设比较缓慢,但毕竟在西藏第一次提出了这样的历史性任务。
表1 20所“组团式”援藏受援学校的援助目标定位

资料来源:根据笔者2017年9月调查资料整理。
说明:表中∗为天津大学附属中学、南开大学附属中学、best365英国体育在线附属中学、北京师范大学附属中学、清华大学附属中学、中央美术学院附属中学等6所学校对口支援林芝市第二高级中学;∗∗为华中师范大学附属中学、中央音乐学校附属中学、东北师范大学附属中学、北京师范大学第二附属中学、武汉大学附属中学、陕西师范大学附属中学、华中科技大学附属中学等7所学校对口支援市八一中学;∗∗∗代表拉萨实验小学由教育部直属高校附属小学对口援助,12名教师分别来自北大附小、清华附小等十余所部属高校附属小学;∗∗∗∗表示拉萨中学由北京大学附属中学、中国人民大学附属中学、北京师范大学附属实验中学、华东师范大学第二附属中学、上海外国语大学附属中学对口支援。
二是不断完善学校内部管理制度。受援学校办学的提升不单纯是有高水平的教师,还要有科学的管理,由此,提升受援学校的管理水平也提上议事日程,与此相应,本次“组团式”教育援藏采取管理人员与专任教师“两翼齐飞”的办法,尊重教学与管理“不分家”的办学规律,从而提升受援学校的整体办学水平。昌都市第二高级中学建立健全《学校校长岗位职责》《教师行为规范与职业道德要求》《学校安全生产工作制度》《德育工作制度》等20余项工作制度。浙江援藏团队协助受援学校完善了德育、教学、科研、后勤等方面的管理制度28项。安徽省援藏团队借鉴内地学校先进管理理念和方法,结合实际引入内地班级管理模式。在校级领导中推行“低重心、接地气”的“一线工作法”:包括“副校长包年级制度”“领导干部维稳带班制度”“领导干部公开承诺监督制度”“中层以上干部听课制度”等。浙江省援藏团队协助受援学校完善了德育、教学、科研、后勤等方面的管理制度28项,进一步规范完善了学校管理制度体系。
三是制定和完善受援学校的教育教学制度。受援学校聘请有丰富经验的援藏教师为教研组长(主任),规范和细化学校教育、教学和教研活动。上海市教育人才“组团式”援藏工作队在日喀则市上海实验学校采取了“双十”举措,即《双语普及和理科教学“十条”》《理生化和自然科学实验课程“十条”》,助推西藏“五个100%”教育目标的实现。
总体上,这些举措实施后,受援学校管理能力和水平得到提升,从而减少了内部摩擦成本,并激发了学校的办学活力。
表2 20所受援学校与援藏省市学校的“手拉手”结对关系(部分统计)

注:∗“海峰教育合作联盟”:上海市闸北第八中学、上海市宝山区第二中心小学、上海市久隆模范中学、上海市彭浦中初级中学、上海市静安区实验中学、上海市市北初级中学、上海田家炳中学。
(三)用“联校模式”提升受援学校整体发展
基于受援学校的发展任务目标,受援双方特别是援助方积极探索新的多种提升受援学校教育教学水平的方式方法。据调查,通过教育人才“组团式”援藏,陆续建立起援助学校与受援学校共享优质教育资源,共同培育学生的机制。山南市三高与长沙市一中结成联校,结合组团教师与短期援藏教师,大胆探索“组团式”教育援藏“联校模式”,对接两地两校优质教育资源。2016年,湖南省第八批援藏工作队进藏后,力推山南三高与长沙市一中结成联校,开启湖南教育援藏新征程。2017年山南三高招收45人的联校班,除藏语文外,其他高考科目均由长沙一中教师或者在长沙一中跟岗学习的山南本地教师授课,并利用网络互动平台全面对接联校班。拉萨那曲第二高级中学与大连市第二十四中学、拉萨那曲高级中学与杭州市源清中学也建立了类似的“联校模式”。此外,浙江省杭州市萧山区第六高级中学王德伟老师牵头组织拉萨那曲高级中学与拉萨其他四所普高组成“五校联盟”,扩大了联校的规模。总之,“联校模式”的优势是将三年援藏与短期援藏结合起来,针对受援学校缺乏特长教学,可以短期从援助省市引入音乐、体育、美术等学科教师,强化学生的特长教学。此外还有“百校手拉手”[14]等“联校模式”等,实现了正式援助与非正式援助的结合,包括联校教师之间合作进行科研、受援学校学生到内地联校交流。
同时,在实践中进行了“校校结对”这种“联校模式”的拓展。如,2017年8月,上海援藏团队建立了“海峰教育合作联盟”,是上海市及日喀则市各县学校参加联盟,联盟成员之间实行网式结对,任何一所成员单位都与另外的成员单位建立结对关系,实现共享、共建、共赢。山东省20所中小学校与日喀则市20所中小学也建立了结对共建关系。在这些活动中,受援学校得到了援助。
三、促进以学为中心的教育教学改革:突出学校育人中心地位
西藏基础教育面临的问题主要是基础薄弱,育人中心地位在学校不够明显。调查中,教师们反映中小学生普遍存在基础知识底子差和基础知识体系残缺、双语文字阅读能力低、数量运算能力差,不重视学习方法的养成等。这与教师队伍整体素质有一定关系,而“教”与“学”关系中,“教”是矛盾的主要方面,没有高素质的教师必然没有高水平的教育质量。突出学校育人中心地位,实际上就是把教育教学水平和质量放在整个“组团式”教育援藏的核心地位之一。[15]本次“组团式”教育援藏顶层设计所体现出来的基本理念是在较短时期内提升受援学校学生的教育教学水平。从实施举措探究其基本思路:首先是选派适应受援学校需要的援藏教师;其次是施援藏教师与受援学校岗位对接;然后是创新受援学校的教育教学模式。这样做的其目的是突出学校育人中心地位。
(一)选派适应受援学校需要的援藏教师
以往派出教师随意性较大,与受援学校的真实需求往往错位,造成教育援藏效果不理想。本次“组团式”援藏根据需求派出教师,基本上实现了“缺什么科目派出什么教师”,特别是针对受援学校普遍缺乏数理化和素质教育方面的音体美教师,既体现在教育部专门下文对各省市对派出援藏教师的学科人数进行强制性规定上,也体现在援助单位对这一政策的执行上。据调查统计,除援藏管理干部88人外,内地学校派出的数学、物理、化学学科教师分别是158人、109人、84人,总共351人,占派出教师总数43.9%;而音乐、体育、美术学科的教师分别是11人、16人、13人,总数40人,占派出教师5%。值得注意的是,派出800名援藏教师队伍中有88名为管理岗位,占派出教师的11%,他们部分“双肩挑”担任教学任务,不少是数理化学科带头人,增加了对紧缺学科援助力度。事实上,派出的数理化援藏教师超过一半。此外,本次“组团式”教育援藏突出选派精干教学力量支援西藏,“合理、可实现、可持续”被作为选派援藏教师和管理人员的基本原则,具体是通过选派“45岁以下、具有中级及其以上职称的教学骨干”来体现这一原则。
(二)实施援藏教师与受援学校岗位对接
本次“组团式”教育援藏的显著特点是使援藏教师与受援学校进行岗位对接。对受援学校来讲,无论是援藏教师,还是受援学校本地教师,都是学校的教育资源。由于上级部门赋予受援学校以较充分的自主权,可以将这些教育资源进行统一配置,因此,受援学校综合考虑其学科专业、教学经历和特长,合理安排工作岗位,从而使得受援学校教育资源得到优化。这是援助方式的一大突破,体现了“组团”的真实意图,在此前提下,针对援藏教师分别实现岗位对接匹配。
选派的援藏教师在藏工作3年的时间要求,与现有的初中、高中学制相一致,其积极效应也日益凸显。其一,避免了频繁更换任课教师造成的师生互相适应的问题,实现了援藏教师完成整个学制的教学任务,完整体现出实际效果。其二,援藏教师在藏3年,能够促使他们有长期的打算,也容易通过最终的升学开始检验其教学效果,无疑给任课教师以压力与动力。其三,给予援藏教师本身充分的适应,较好地解决了以往援藏教师对授课对象没有较多的了解,对当地文化了解不深入,无法做到“因材施教”的问题。同时,通过讲授专业课程,强化受援学校薄弱学科建设,填补受援学校课程空白等,使学生得到了全面的教育,为实现“五个100%”的教育目标打下坚实基础。
(三)创新受援学校的教育教学模式
如果没有学校教育教学模式的创新,单纯地增加援藏教师和管理人员,难以提升办学质量和水平。受援学校的办学质量与水平较低与既有的教育教学模式有关,而教育教学模式的创新又必须立足于当地实际,并结合援藏教师质量和管理水平进行。本次“组团式”教育援藏过程中,各受援学校均以“细化”和“优化”校本教研活动为基本切入点,实现教育教学模式的创新。目前是强化教学理念和教学模式的交流,互学互鉴,提升受援学校教育教学水平。同时,深化教育教学改革成为提升教育教学质量的重要渠道。实践中,援藏教师与本地教师共同参与教育教学质量提升研讨会、高(中)考复习研讨会、教育教学座谈会和课题研究,推动了受援学校深化教育教学改革。各教育援藏工作队在这方面的积极探索主要有三个方面:一是如何将内地学校的教育教学理念引入受援学校,并与受援学校的实际结合起来,作为教师个体探索如何将自己个人的教育教学经验引入援藏工作岗位,并与接受教育的对象结合起来;二是针对受援学校和接受教育的对象,探索多种形式的援助;三是如何将来自内地不同学校的教师整合到教育援藏的工作之中。这些探索创新了受援学校教育教学模式,提升了教育教学质量水平。
四、帮扶培养本地教师:彰显培育“造血机制”的价值追求
既重视受援学校学生教育教学质量在短期内提升,又着眼于培养本地教师的素质,是本次教育援藏的又一个特点。回溯历史,早在20世纪50年代,毛泽东主席就强调内地帮助西藏进行建设,是“帮忙,而不是替代”[16],在此后,每一个阶段都认真贯彻这一思想[17]。鉴于西藏教育发展是要依靠本地各方面的努力,培养本地教师则被置于本次“组团式”教育援藏顶层设计的另外一个核心地位。这彰显了“组团式”教育援藏培育“造血机制”的价值追求。[18]
(一)选派受援学校的空岗教师赴异地跟岗学习
本次“组团式”教育援藏是成批派驻西藏受援学校定岗任教和担任管理工作,对于受援学校来讲必然有相当大数量的本地教师将暂时没有工作岗位。为此,其顶层设计是,安排他们到祖国内地对口学校集中培训、跟岗学习和挂职锻炼,一是通过理论学习和跟岗结对形式提升外训教师管理水平、教育教学理念、专业素养和教学能力;二是解决他们暂时没有工作岗位的问题。通过此举,让从教学工作岗位退下来的教师有新的工作任务,可谓“一举两得”,形成了一种“双向交流互动”的态势,从更深层次地体现了国家融合发展的价值追求。
(二)就地培育提升受援学校本地教师水平
除上述异地培训外,本次“组团式”教育援藏还实现了就地培育。这些方式和举措切合了受援学校的实际。
首先,援藏教师的课堂教学示范发挥了积极作用。课堂教学示范是引导本地教师学习的一种重要方式。援藏教师持续开展“示范课”“研究课”,促进援藏教师与本地教育、本地教师的深度融合。援藏教师基本上是派出学校的教学带头人和骨干,有较高的知识素养和丰富的课堂教学经验,他们在受援学校顶岗代课,除了提高学校教育教学水平和质量外,最为关键的是通过其现场课堂教学启发本地教学,提升本地教师的课堂教学水平和质量。据徐姗姗等调查,截至2017年7月,援藏教师已经开展200余节多种形式的课题教学展示,“受访的当地教师中55%提到对援藏教师的公开课、观摩课、同行评教、同课异构、教师工作坊等实践活动印象深刻”。[19]
其次,结对跟学是援藏教师帮扶本地教师最重要的形式。援藏教师充分发挥自身专业优势,结对帮扶受援学校教师,带动受援学校教师提高课堂教学能力和育人管理能力。各援藏教师团队与受援学校之间通过师徒结对、新老结对、课程结对、专业结对、学科帮扶等多种形式,采取“一对一”“一对多”“多对一”等多种模式建立援藏教师与受援学校教师之间的结对关系,共同承担教学任务、共同备课、共同制定教学计划等,促进援藏教师与西藏受援学校教师之间的深度交流与共同成长,着力提升受援学校教师专业素养和课堂教学能力。如昌都市实施了“组团式”援藏教师“一对一”“一对多”结对帮扶“影子教师培训工程”和“青蓝工程”,出台考核细则,将工作落到实处,也取得了较好的效果。
再次,“影子培训”亦发挥了重要作用。所谓“影子培训”,与将本地教师送到内地对口支援学校进行培训不一样,它是通过一种比较隐蔽的方式,让本地教师接受培训。例如,不少受援学校出台《教师行为规范与职业道德要求》,这实际是将本地教师的行为规范和职业道德纳入统一的体系;在这个体系中,本地教师在相对素质较高和理念相对先进的援藏教师和管理人员的影响下,同时在较高行为规范和职业素养要求下,在潜移默化中渐渐改变其原有工作态度和行为,明确发展标准和方向,不断成长与进步。通过前文所述的“示范课”“研究课”,促进援藏教师与本地教师深度融合;通过援藏教师和管理干部结合各自专长开展的各种学术讲座,传播最新教育教学理念、学科知识、教育教学方法和改善师生关系以及完善学校管理的新观点;通过实施“以赛促教”的校本发展计划,举办各种学科知识比赛、微课比赛、说课比赛(同课异说)和教学知识技能比赛、信息化教学比赛以及优秀教案评比等教研活动,推动教师之间相互学习,共同进步。
(三)营造教育教学创新的学术氛围
学术氛围是教师成长和职业发展的重要环境和条件,通过以下举措营造教育教学创新的学术氛围。
一是强化“两个融合”。援藏教师与本地教师毕竟是两个不同的群体,融合成为实施援助的前提。通过受援学校大讨论、大辩论和谈心谈话,汇集智慧,加深相互了解,促进办学理念和教育教学理念的融合;通过教学教研、教师基本功大赛等活动,实现教师工作对接与融合;援藏教师通过与本地教师开展丰富多彩的文体活动,主动了解西藏历史文化和风土人情,强化情感融合。同时,由于援藏教师与授课对象在文化底色上的差异明显,所以,通过一定的方式使他们相互认同也是开展援藏的前提。援藏教师对学生开展谈心对话、家访结对资助等活动,实现师生间的融合,也给援藏教师提供了认识西藏的机会。“组团式”教育援藏置换出来的受援学校教师参加培训,不仅学习先进教育教学模式和理念,而且与当地教师共居共学、共事共乐。此外,援藏教师内部也采取多种形式促进融合。
二是实施各类青年人才工程。在“组团式”教育援藏中容易形成一种援藏教师代表“先进”,本地教师代表“落后”的潜在影响,使得“人才排挤效应”成为现实,怎样既发挥援藏教师的优势也保留本地教师特别是青年教师的热情成为现实问题。为此,从拉萨实验小学创立“青蓝工程”开始,着手解决这一问题。据调查,该工程的目标是以培养青年教师骨干为目标,力图发挥援藏教师示范作用,以老带新、互教互学、共同促进,通过传帮带机制给西藏留下一批带不走的教师。而其他各地也开始了新的探索,例如昌都市第二高级中学实施“英才教师库”工程,根据教师在德、能、勤、绩、廉等方面的日常表现确定精英讲师人选,将其安排在教学工作的重要岗位,并在职务晋升和职称考核时优先考虑。通过此举激发本地教师的主动性,促成援藏教师与本地教师共同承担课题教学任务、共同制定教学计划、共同备课,使得他们之间形成深度交流、共同成长的良性互动,通过援藏教师和受援教师的结对互助培养本地教师精英。
三是组织建设各种交流平台。在援藏教师的推动下,日喀则市成立了“教育人才‘组团式’援藏工作沙龙”,举办了“‘组团式’援藏效能的辐射机制”微论坛,建立了“1+5+X”教育资源远程互动共享平台,通过该平台,上海各区的优秀教师可在互动教室与日喀则师生进行互动教学、教研。互动沙龙极大地拓展了教育援藏的时间和空间,提升了教育资源共享效益。此外,各种交流研讨会也是重要的交流平台。如,2016年8月4日和2016年12月23日分别在林芝和北京召开了两届“组团式”教育援藏教学交流研讨会,其主题分别是“教育教学内涵式发展”和“教育支援西藏,助力学生成长”。教学交流研讨会极大地促进了教师内部的融合,推动了教师的专业发展,提升了教育教学内涵式发展水平。此外,不少学校还通过网络实现了优质教学资源的共享。例如拉萨中学援藏团队以信息化为突破口,开启“一对一数字化学习”改革试点工作,拟定了智慧校园和信息化建设项目,希望打造西藏学校信息化建设的样板。
五、结语
通过描述与分析“组团式”教育援藏的特征,我们发现,这一援助方式体现了教育发展模式与援助方式的双重转换,从而使西藏教育现代化发展站在新的起点上,“组团式”教育援藏促进受援地区教育发展形成新优势,对其他民族地区教育发展有重要启示。
从教育发展模式上考察,“组团式”教育援藏是一种典型的非均衡发展模式。从受援学校来讲,在该发展项目实施过程中,选择市(地区)教育教学基础相对较好的学校作为“组团式”教育援藏的对象,除阿里、那曲分别是1所和2所高中外,日喀则、林芝、昌都、山南分别是4所和3所。从受益面来看,此次“组团式”教育援藏是集中援助西藏20所中小学校,帮助西藏打造一批高水平的示范性高中和标准化中小学校。这实际上是非均衡发展的思路。当然非均衡不是西藏教育发展的目标,最终目标是实现西藏教育的均衡发展。因此,“组团式”教育援藏的重要环节是通过受援学校的教育教学水平的短期快速提升,实现“点”上突破,进而带动“面”上的突破,以此产生示范效应,辐射带动县乡小学切实加强教师队伍建设,以此提升西藏区域内基础教育的总体质量,实现“建好一所学校,代管一所学校,示范一个地区”的目标。20所受援学校中每一个学校所对应的援助方是一个省的教育资源和办学经验,多所学校对口援助一所学校的援助方式,使得受援学校有机会博采众长,加快自身发展。
从援助方式上考察,“组团式”教育援藏是一种新型援藏模式,即从“撒胡椒面”式援助转向“突出重点”的援藏模式。所谓“突出重点”,有两次含义:第一层含义是,突出西藏基础教育这个重点,第二层含义是突出学校教育的基本功能。突出基础教育这个重点的依据是,20所受援学校中高中为12所,完全中学、初中、小学分别是3所、4所和1所;高中教师621人,占77.7%,初中教师166人,占20.8%,小学教师12人,占1.5%,也体现对以高中阶段为重点的中小学教育的重视。说明本次“组团式”教育援藏从过去的以高等教育为重点前移到以高中教育为重点。而体现学校教育的基本功能则是“一体两端”作为“组团式”教育援藏的总体工作思路。所谓“一体”,是指受援学校,“两端”则是指学生发展和教师发展两个工作着力点。以受援学校为载体,教师与学生“两端”同时发力的教育援藏总体工作思路背后遵循了办学规律。
“组团式”教育援藏成为民族地区教育发展的新典范,对中国民族地区教育发展的影响是深远的。考虑到西藏民族地区教育与内地之间的差距,引入外力促进民族地区教育发展成为一项应当长期坚持的战略方针。“组团式”教育援藏作为一种新型援藏模式,正在改善西藏教育面貌,未来的方向是扩大“组团式”教育援藏的面,也可以引入到其他民族地区。同时,将“组团式”教育援藏继续向前端包括初中、小学等阶段延伸。如此则可能实现西藏教育的彻底改观,中国民族地区的教育也将大有希望。
注释:
[1]杨明洪:《国家一体化视角下的对口援藏问题研究》,《西藏研究》2021年第4期.
[2]杨明洪、张营为:《对口援藏制度研究进展》,《民族学刊》2016年第4期.
[3]徐姗姗、羌洲:《新时期教育扶贫模式的重大创新:“组团式”教育人才援藏》,《中国藏学》2018年第2期.
[4]阳妙艳:《从支援到共建:利益相关者理论视野下的援藏机制研究——以组团式教育人才援藏为例》,《西北民族研究》2018年第2期.
[5]杨明洪:《对口援藏机制创新与绩效提升:“组团式”教育援藏的调查与分析》,《西北民族大学学报(哲学社会科学版)》2021年第1期.
[6]马戎:《西藏的人口与社会》,北京:同心出版社,1996年,第333-343页.
[7]刘伟:《西藏教育事业迅速发展》,《人民日报》1992年1月11日.
[8]靳薇:《西藏援助与发展》,拉萨:西藏人民出版社,2010年,第343-393页.
[9]肖铖、谢伟民:《教育援藏的制度建构逻辑及其启示——以西藏高等教育对口支援体系为研究对象》,《云南民族大学学报(哲学社会科学版)》2014年第5期.
[10]由西北师范大学、南京师范大学、北京经济学院和北京旅游学院对口支援西藏大学;由西北农业大学、南京林业大学、武汉水电学院、甘肃农业大学对口支援西藏农牧学院;由陕西师范大学、西安医科大学、西安体育学院、陕西财经学院对口支援西藏民族学院.
[11]阳妙艳、尼玛顿珠:《从“内地求学”到“返藏工作”:对内地西藏班毕业生学校教育与族群认同的研究》,《民族教育研究》2016年第2期.
[12]杨明洪:《中央企业对口援藏的角色期待、角色冲突及其缓解》,《湖北民族大学学报(哲学社科版)》2021年第4期.
[13]湖南省“组团式”教育援藏领队、山南市第三高级中学校长邹四维在座谈会上的发言,2017年8月17日.
[14]2017年4月,启动,选择100所中小学、幼儿园与对口援藏省市以及教育部直属高校附属中小学组成的100所中小学结对对口帮扶关系。同时,20所受援学校与内地37所学校从捐赠捐助、师资培训、教学交流、资源共享、科研教改等方面进行“手拉手”帮扶活动.
[15]阳妙艳、尼玛顿珠:《区隔与整合:内地西藏班教育政策及其实践》,《教育学术月刊》2016年第7期.
[16]中共中央文献研究室等:《西藏工作文献选编(1949-2005年)》,北京:中央文献出版社,2005年,第118页.
[17]杨明洪:《和平解放以来中央对口支援西藏政策变迁研究》,《中国藏学》2019年第4期.
[18]杨明洪:《“对口援藏”的概念反思:边疆治理政治话语的建构逻辑》,《西藏研究》2020第6期.
[19]徐姗姗、羌洲:《新时期教育扶贫模式的重大创新:“组团式”教育人才援藏》,《中国藏学》2018年第2期.
Dual Transformations of Educational Development Mode and Mode of Aid in Ethnic Regions: Prospect on “Group-form” Educational Aid to Tibet
YANG Ming-hong
Abstract: As a new mode of pairing-up aid to Tibet, the “group-form” educational aid to Tibet is a milestone in the history of Tibetan educational development. Being a typical non-balanced development mode, that is, from “scattered” aid to “emphasizing key points” aid to Tibet, the “group-form” educational aid to Tibet has fully reflected that the aid is based on the recipient schools as the carrier of aid, with student development and teacher development as the “two ends” and the focus of work, thus being in line with the law of educational development in Tibet. At the same time, this kind of aid to Tibet has transformed the past scattered aid to Tibet into a “group-form” aid to Tibet, realizing the improvement of the overall effect. The implementation of this aid program has reflected the dual transformation of educational development model and aid in ethnic regions, which not only opens up a new starting point for the educational modernization in Tibet, but also endows the recipient regions with new advantages and has important implications for the development of education in other ethnic regions.
Key Words: “group-form” educational aid to Tibet; educational development; ethnic regions
责任编辑:热孜万古丽